登录
注册
回到首页
AI
搜索
发现报告
发现数据
发现专题
研选报告
定制报告
VIP
权益
发现大使
发现一下
行业研究
公司研究
宏观策略
财报
招股书
会议纪要
seedance2.0
低空经济
DeepSeek
AIGC
大模型
当前位置:首页
/
行业研究
/
报告详情
医药生物行业:能特科技整合事宜更进一步,维生素E行业有望迎来新的景气周期
医药生物
2019-06-16
杜佐远、王斌
太平洋证券
℡***
你可能感兴趣
益曼特停产改造升级即将启动,维生素E行业有望进入新景气周期
医药生物
太平洋证券
2019-08-28
2017年医药生物行业年度投资策略:医药板块有望进入新的景气周期
医药生物
上海证券
2016-11-18
强烈推荐能特科技1维生素E业务被低估预计25Q1实现25
未知机构
2025-02-18
DSM与能特科技整合逐步清晰,VE价格有望进一步上涨
基础化工
国金证券
2019-08-16
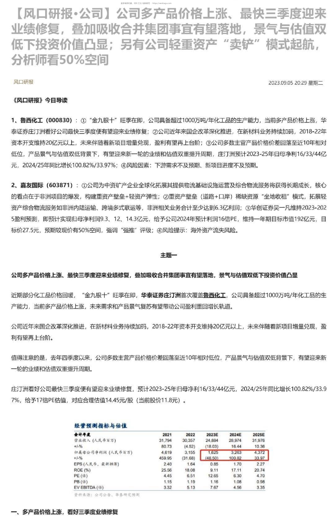
【风口研报·公司】公司多产品价格上涨、最快三季度迎来业绩修复,叠加吸收合并集团事宜有望落地,景气与价值双低下投资价值凸显···
未知机构
2023-09-06