登录
注册
回到首页
AI
搜索
发现报告
发现数据
发现专题
研选报告
定制报告
VIP
权益
发现大使
发现一下
行业研究
公司研究
宏观策略
财报
招股书
会议纪要
seedance2.0
低空经济
DeepSeek
AIGC
大模型
行业研究
INDUSTRY
公司研究
COMPANY
宏观策略
STRATEGY
会议纪要
MINUTES
财报
ANNUALS
招股书
PROSPECTUS
期货研究
FUTURES
金工量化
QUANT
有色金属早报
2023-06-29
吴坤金
五矿期货
梦***
6页
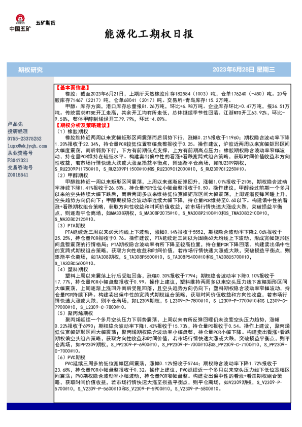
能源化工期权日报
2023-06-28
卢品先
五矿期货
在***
13页
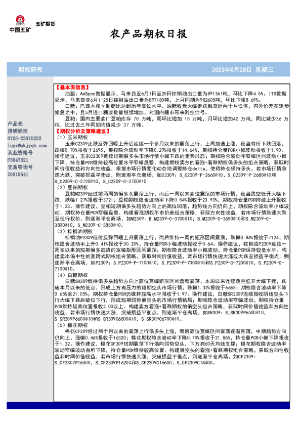
农产品期权日报
2023-06-28
卢品先
五矿期货
羡***
12页
金属期权日报
2023-06-28
卢品先
五矿期货
石***
10页
金融期权日报
2023-06-28
卢品先
五矿期货
墨***
10页
有色金属早报
2023-06-28
吴坤金、王震宇、钟靖
五矿期货
劣***
6页
国内期货品种日报
2023-06-28
五矿期货
我***
2页
能源化工期权日报
2023-06-27
卢品先
五矿期货
无***
13页
农产品期权日报
2023-06-27
卢品先
五矿期货
自***
12页
金融期权日报
2023-06-27
卢品先
五矿期货
羡***
10页
上一页
1
...
789
790
791
792
793
...
1000
下一页
热门搜索
在线教育
房地产
钢铁
新能源汽车
物流
小米
瑞幸咖啡
医疗器械
换一批
主要行业
换一批
信息技术
金融
医药生物
电子设备
机械设备
建筑建材
基础化工
食品饮料
文化传媒
特色标签
深度研究
非券商报告
英译中
主要机构
换一批