登录
注册
回到首页
AI
搜索
发现报告
发现数据
发现专题
研选报告
定制报告
VIP
权益
发现大使
发现一下
行业研究
公司研究
宏观策略
财报
招股书
会议纪要
seedance2.0
低空经济
DeepSeek
AIGC
大模型
行业研究
INDUSTRY
公司研究
COMPANY
宏观策略
STRATEGY
会议纪要
MINUTES
财报
ANNUALS
招股书
PROSPECTUS
期货研究
FUTURES
金工量化
QUANT
2024年亚太可持续发展目标伙伴关系报告
2024-05-12
-
ESCAP
J***
101页
公用事业
《锂电池行业规范条件(2024年本)》(征求意见稿)发布,国电投7GW风机集采结果公示
2024-05-12
杨睿、李唯嘉、耿梓瑜、罗静茹、哈成宸、王涵
华西证券
郭***
24页
公用事业
环保与公用事业行业周报:公用事业价格上涨,关注水务、燃气板块利润修复
2024-05-12
郭雪、刘正
德邦证券
惊***
21页
公用事业
四类煤电联营企业的股价变动规律有何不同?
2024-05-12
许隽逸
国金证券
灰***
18页
公用事业
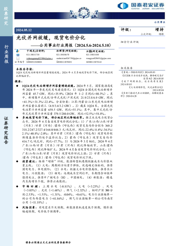
公用事业行业周报:光伏并网放缓,现货电价分化
2024-05-12
于鸿光、孙辉贤、汪玥
国泰君安证券
董***
16页
公用事业
人力资源行业专题暨财报总结:板块盈利拐点已现,重视左侧配置机会
2024-05-12
曾光、钟潇、张鲁
国信证券
L***
16页
公用事业
城市更新工作持续推进,继续关注泵表板块投资机遇
2024-05-12
周喆、朱心怡
国投证券
亓***
16页
公用事业
迎峰度夏将至各地升温,今夏最高负荷预计增长超1亿千瓦
2024-05-12
张津铭
国盛证券
一***
14页
公用事业
全球循环性差距报告2024
2024-05-12
-
德勤
灰***
12页
公用事业
环保行业更新:电建如火如荼,主、辅机需求接连爆发
2024-05-12
徐强、邵潇、于歆
国泰君安证券
B***
10页
公用事业
上一页
1
...
769
770
771
772
773
...
1000
下一页
热门搜索
在线教育
房地产
钢铁
新能源汽车
物流
小米
瑞幸咖啡
医疗器械
换一批
主要行业
换一批
信息技术
金融
医药生物
电子设备
机械设备
建筑建材
基础化工
食品饮料
文化传媒
特色标签
深度研究
非券商报告
英译中
主要机构
换一批