登录
注册
回到首页
AI
搜索
发现报告
发现数据
发现专题
研选报告
定制报告
VIP
权益
发现大使
发现一下
行业研究
公司研究
宏观策略
财报
招股书
会议纪要
稀土
低空经济
DeepSeek
AIGC
智能驾驶
大模型
当前位置:首页
/
宏观策略
/
报告详情
2015年11月主要经济数据点评
2015-12-13
张晓静
南京银行
李***
你可能感兴趣
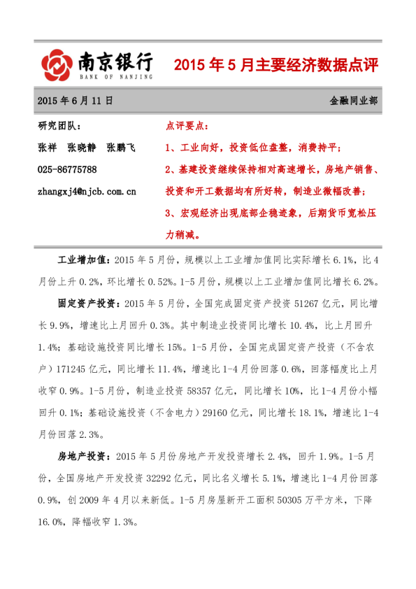
南京证券2015年5月主要经济数据点评
南京银行
2015-06-11
2015年2季度主要经济数据点评:三产推动GDP企稳 复苏基础有待强化
东兴证券
2015-07-15
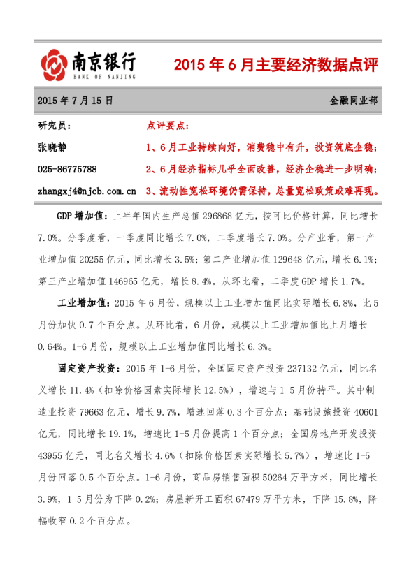
2015年6月主要经济数据点评
南京银行
2015-07-15
2015年3月主要经济数据点评
南京银行
2015-04-15
2015年6月主要经济数据点评
南京银行
2016-07-18