登录
注册
回到首页
AI
搜索
发现报告
发现数据
发现专题
研选报告
定制报告
VIP
权益
发现大使
发现一下
行业研究
公司研究
宏观策略
财报
招股书
会议纪要
seedance2.0
低空经济
DeepSeek
AIGC
大模型
当前位置:首页
/
宏观策略
/
报告详情
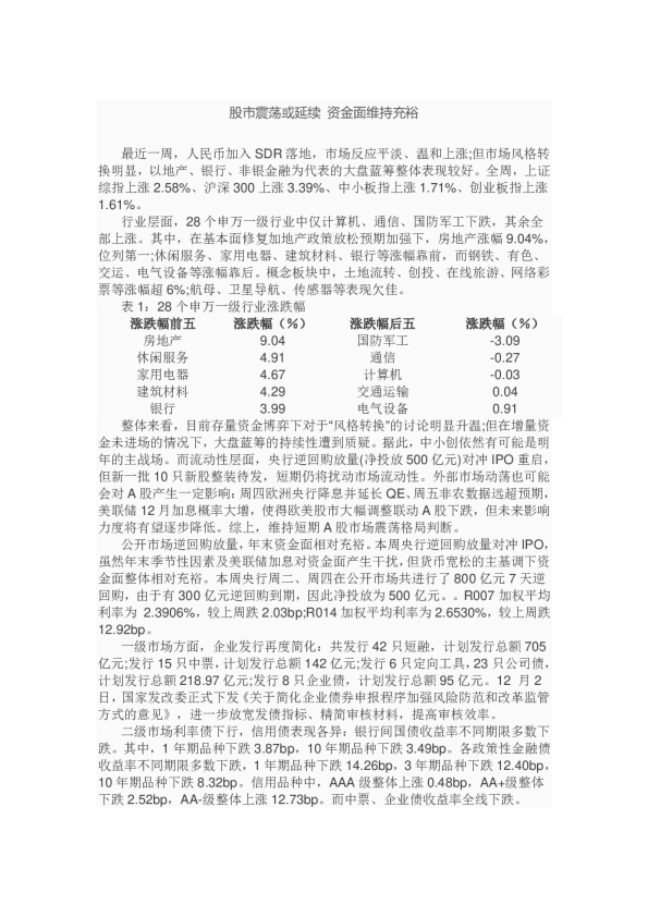
股市震荡或延续 资金面维持充裕
2015-12-09
富国基金
金***
你可能感兴趣
债市早报:资金面继续维持偏紧格局;股市大涨压制债市情绪,债市延续弱势
东方金诚
2025-02-24
利率债周报:股市下跌及资金面偏宽松支撑下,债市延续震荡偏暖
东方金诚
2024-01-23
橡胶周报:橡胶供应充裕 胶价短期或维持震荡运行
国信期货
2020-07-19
玉米、玉米淀粉周报:玉米供应充裕 价格或延续弱势震荡
方中中期期货
2017-06-12
早盘前瞻:央行17日进行2650亿元MLF操作,维持资金面稳定充裕
东方财富
2018-09-18