登录
注册
回到首页
AI
搜索
发现报告
发现数据
发现专题
研选报告
定制报告
VIP
权益
发现大使
发现一下
行业研究
公司研究
宏观策略
财报
招股书
会议纪要
海南封关
低空经济
DeepSeek
AIGC
大模型
当前位置:首页
/
其他报告
/
报告详情
甲醇期货日报:供应继续增加,甲醇价格延续弱势
2015-05-15
胡佳鹏
华泰期货
足***
你可能感兴趣
甲醇期货日报:供应继续宽松&烯烃需求回升,甲醇价格弱势难改
华泰期货
2015-05-17
铜日报:LME铜库存继续增加,铜价格延续弱势
华泰期货
2016-08-24
早评:白糖供应增加延续弱势,棉花平衡表调整利空价格
迈科期货
2017-08-11
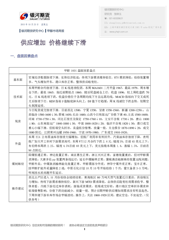
甲醇市场周报:供应增加 价格继续下滑
银河期货
2015-10-23
天胶期货月报:9月天胶供应增加叠加需求弱势,价格仍有压力
广发期货
2022-09-06