登录
注册
回到首页
AI
搜索
发现报告
发现数据
发现专题
研选报告
定制报告
VIP
权益
发现大使
发现一下
行业研究
公司研究
宏观策略
财报
招股书
会议纪要
稀土
低空经济
DeepSeek
AIGC
智能驾驶
大模型
当前位置:首页
/
其他报告
/
报告详情
玻璃:近月合约面临回归,沙河价格小幅回升
2015-05-08
余康俊
锦泰期货
变***
你可能感兴趣
玻璃早报:华尔润演习仓单注册,近月合约开始价格回升
锦泰期货
2013-09-29
航运日报:远月合约面临运价节奏以及地缘端的双重压制,1月份现货价格下跌斜率是近月合约博弈点
华泰期货
2024-12-13
航运日报:远月合约面临运价节奏以及地缘端的双重压制,近月合约聚焦未来现货价格下跌斜率
华泰期货
2024-12-12
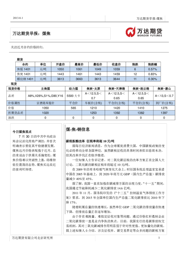
万达期货早报煤焦:关注近月合约价格回归。
华信期货
2013-08-02
玻璃:注册仓单增加,近月合约偏弱 纯碱:碱厂小幅去库,盘面低位整理
中辉期货
2025-04-11