登录
注册
回到首页
AI
搜索
发现报告
发现数据
发现专题
研选报告
定制报告
VIP
权益
发现大使
发现一下
行业研究
公司研究
宏观策略
财报
招股书
会议纪要
seedance2.0
低空经济
DeepSeek
AIGC
大模型
当前位置:首页
/
宏观策略
/
报告详情
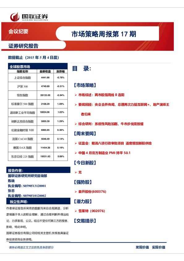
市场策略周报第17期
2015-05-04
陈晓、张忠
国联证券
笑***
你可能感兴趣
医药生物行业双周报2024年第17期总第115期:《2024年1-6月基本医疗保险统筹基金和生育保险主要指标》发布,关注业绩确定性及创新属性公司
医药生物
长城国瑞证券
2024-08-19
电新行业双周报2024年第17期总第39期:海风再得政策推动 下半年有望迎来交付旺季
电气设备
长城国瑞证券
2024-08-19
基金市场运行周报(2023年第17期):基金发行处于二季度高位、债券型占优
国泰君安证券
2023-07-02
私募市场运行周报(2023年第17期):量化环境友好,A股下跌后预期企稳
国泰君安证券
2023-05-17
FOF基金跟踪周报(2023年第17期):上半年FOF产品凸显风险分散优势
国泰君安证券
2023-07-17