登录
注册
回到首页
AI
搜索
发现报告
发现数据
发现专题
研选报告
定制报告
VIP
权益
发现大使
发现一下
行业研究
公司研究
宏观策略
财报
招股书
会议纪要
海南封关
低空经济
DeepSeek
AIGC
大模型
当前位置:首页
/
宏观策略
/
报告详情
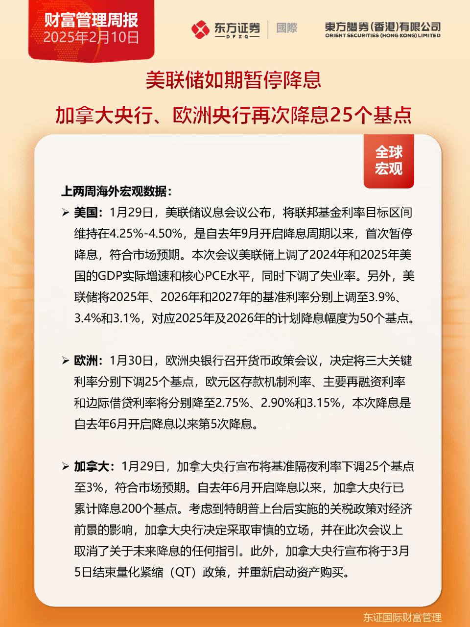
财富周报
2015-01-27
建信基金
点***
你可能感兴趣
财富管理周报
东方证券
2025-02-10
非银行业周报(2025年第十一期):券商一季度业绩预增长,受益自营财富业务
金融
中航证券
2025-04-12
财富管理周报
东方证券
2025-07-14
财富管理周报
东方证券
2025-10-27
非银金融行业周报:财富管理主线遇波折,不改成长确定性
金融
华西证券
2022-03-13