登录
注册
回到首页
AI
搜索
发现报告
发现数据
发现专题
研选报告
定制报告
VIP
权益
发现大使
发现一下
行业研究
公司研究
宏观策略
财报
招股书
会议纪要
稀土
低空经济
DeepSeek
AIGC
智能驾驶
大模型
当前位置:首页
/
其他报告
/
报告详情
市前速递:传特朗普与国会领袖研将利得税降至23%
2017-09-13
致富证券
港***
你可能感兴趣
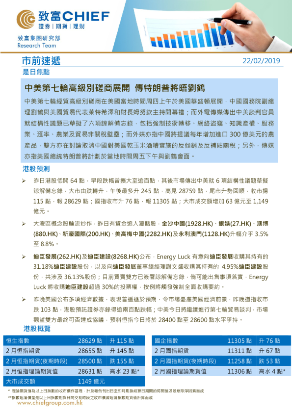
市前速递:中美第七轮高级别磋商展开,传特朗普将晤刘鹤
致富证券
2019-02-22
市前速递:英国会领袖质疑欧盟有意令英国硬脱欧
致富证券
2019-03-11
市前速递:特朗普国会讲话,左右美股本周走势
致富证券
2017-02-27
20190123-致富证券-市前速递:中美谈判现隐忧传美方取消与中方筹备会议
致富证券
2019-01-23
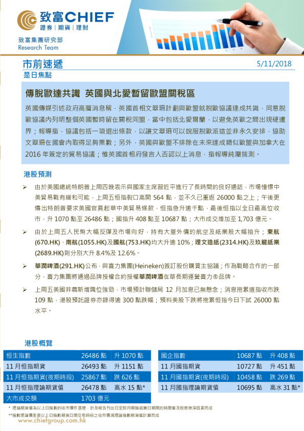
市前速递:传脱欧达共识英国与北爱暂留欧盟关税区
致富证券
2018-11-05