登录
注册
回到首页
AI
搜索
发现报告
发现数据
发现专题
研选报告
定制报告
VIP
权益
发现大使
发现一下
行业研究
公司研究
宏观策略
财报
招股书
会议纪要
稀土
低空经济
DeepSeek
AIGC
智能驾驶
大模型
当前位置:首页
/
其他报告
/
报告详情
市前速递:特朗普国会讲话,左右美股本周走势
2017-02-27
致富证券
墨***
你可能感兴趣
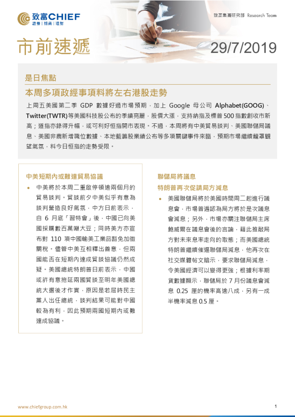
市前速递本周多项政经事项料将左右港股走势
致富证券
2019-07-29
市前速递:传特朗普与国会领袖研将利得税降至23%
致富证券
2017-09-13
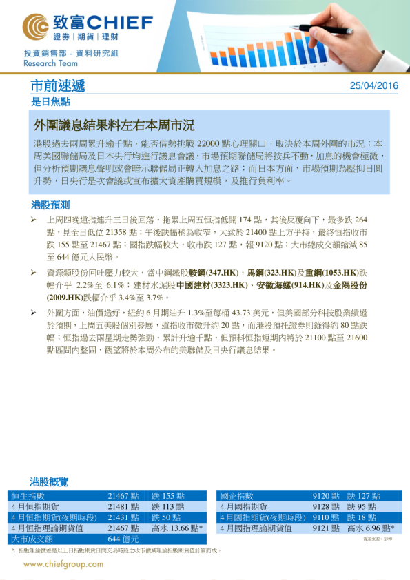
市前速递:外围议息结果料左右本周市况
致富证券
2016-04-25
避险资产受益最大 本周特朗普国会讲话吸睛
兴业投资
2017-02-27
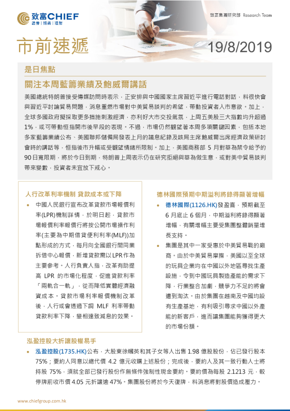
市前速递:关注本周蓝筹业绩及鲍威尔讲话
致富证券
2019-08-19