登录
注册
回到首页
AI
搜索
发现报告
发现数据
发现专题
研选报告
定制报告
VIP
权益
发现大使
发现一下
行业研究
公司研究
宏观策略
财报
招股书
会议纪要
seedance2.0
低空经济
DeepSeek
AIGC
大模型
当前位置:首页
/
其他报告
/
报告详情
市前速递:是日焦点,特朗普称不急于与中国达成贸易协议
2019-03-14
致富证券
为***
你可能感兴趣
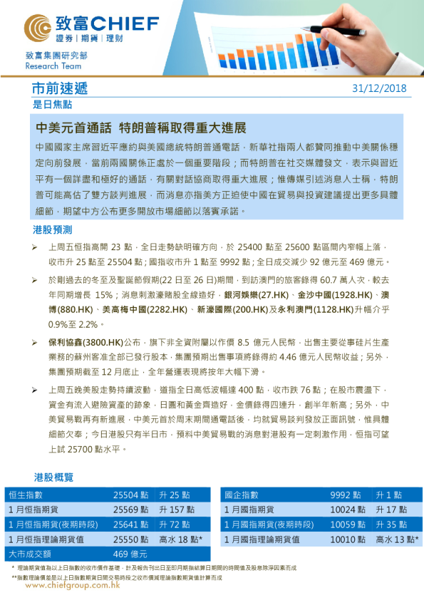
市前速递:是日焦点,中美元首通话,特朗普称取得重大进展
致富证券
2018-12-31
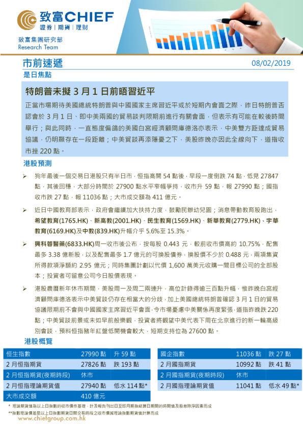
市前速递:是日焦点,特朗普未拟3月1日前晤习近平
致富证券
2019-02-08
市前速递:是日焦点,特朗普推迟关税最后期限,3月下旬有望举行习特会
致富证券
2019-02-25
市前速递:是日焦点,评级机构指中美3个月内未达协议,或致全球衰退
致富证券
2019-04-03
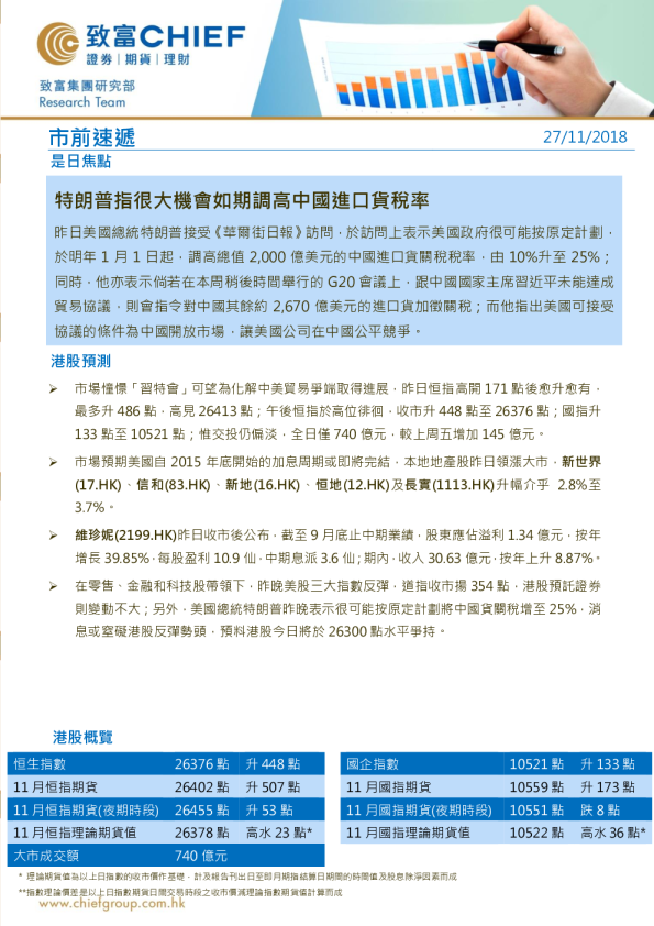
市前速递:是日焦點,特朗普指很大机会如期调高中国进口货税率
致富证券
2018-11-27