登录
注册
回到首页
AI
搜索
发现报告
发现数据
发现专题
研选报告
定制报告
VIP
权益
发现大使
发现一下
行业研究
公司研究
宏观策略
财报
招股书
会议纪要
seedance2.0
低空经济
DeepSeek
AIGC
大模型
当前位置:首页
/
其他报告
/
报告详情
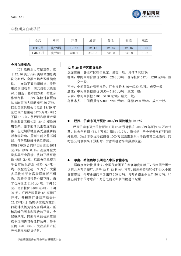
白糖早报
2018-12-21
华信期货
张***
你可能感兴趣
白糖早报
大越期货
2025-03-13
白糖早报
大越期货
2025-02-12
白糖早报
大越期货
2025-02-26
白糖早报
大越期货
2025-01-23
白糖早报
大越期货
2025-04-25