登录
注册
回到首页
AI
搜索
发现报告
发现数据
发现专题
研选报告
定制报告
VIP
权益
发现大使
发现一下
行业研究
公司研究
宏观策略
财报
招股书
会议纪要
稀土
低空经济
DeepSeek
AIGC
智能驾驶
大模型
当前位置:首页
/
其他报告
/
报告详情
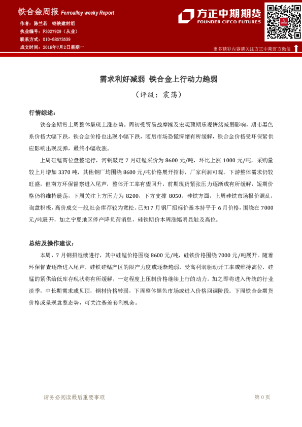
铁合金周报:需求利好减弱 铁合金上行动力失
2018-07-16
陈兰若
方正中期期货
足***
你可能感兴趣
铁合金周报:需求利好减弱 铁合金上行动力趋弱
方中中期期货
2018-07-02
原油周报:库存利好难以持续,油价上行动力面临减弱
金瑞期货
2018-09-02
铜期货周报:供给需求支撑均减弱,铜价上行动力不足
国都期货
2020-07-27
聚烯烃周报:需求后续跟进减弱,原油不确定加大,聚烯烃上行动力不足
华泰期货
2020-03-09
2022年铁合金期货半年报:负反馈减弱利好合金,但供需矛盾仍存,关注终端需求改善和减产的持续性
钢铁
广发期货
2022-07-03