登录
注册
回到首页
AI
搜索
发现报告
发现数据
发现专题
研选报告
定制报告
VIP
权益
发现大使
发现一下
行业研究
公司研究
宏观策略
财报
招股书
会议纪要
稀土
低空经济
DeepSeek
AIGC
智能驾驶
大模型
当前位置:首页
/
其他报告
/
报告详情
股指期货早报:创业板强势,期指主力齐涨
2018-03-13
华信期货
别***
你可能感兴趣
股指期货早报:创业板反弹,期指三大主力齐涨
华信期货
2018-01-25
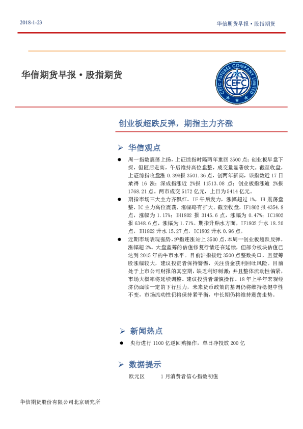
股指期货早报:创业板超跌反弹,期指主力齐涨
华信期货
2018-01-23
股指期货早报:沪指3300点得而复失,期指主力强势齐跌
华信期货
2018-03-08
股指期货早报:指数震荡走高,期指主力齐收涨
华信期货
2018-03-09
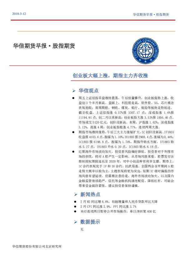
创业板大幅上涨,期指主力齐收涨
华信期货
2018-03-12