登录
注册
回到首页
AI
搜索
发现报告
发现数据
发现专题
研选报告
定制报告
VIP
权益
发现大使
发现一下
行业研究
公司研究
宏观策略
财报
招股书
会议纪要
海南封关
低空经济
DeepSeek
AIGC
大模型
当前位置:首页
/
其他报告
/
报告详情
油脂油料周报:美豆优良率下降 油粕价格均走强
2018-08-12
刘彤、李文婷、袁亮
大有期货
为***
你可能感兴趣
油脂油料周报:美豆优良率持续下降,利多粕类
国都期货
2015-06-23
油脂油料周报:美元走软美豆上涨 油粕双双走强
中原期货
2020-06-08
油脂油料周报:美豆优良率超高 豆粕价格冲高回落
中原期货
2020-07-31
油脂油料研究周报:天气升水美豆走强,成本上升传导油粕
大有期货
2020-09-07
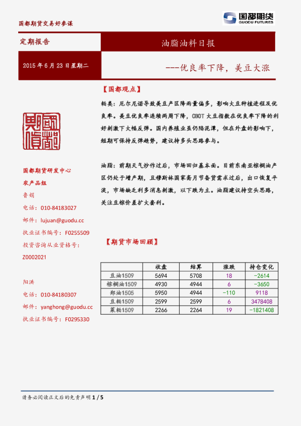
油脂油料日报:优良率下降,美豆大涨
国都期货
2015-06-23