登录
注册
回到首页
AI
搜索
发现报告
发现数据
发现专题
研选报告
定制报告
VIP
权益
发现大使
发现一下
行业研究
公司研究
宏观策略
财报
招股书
会议纪要
稀土
低空经济
DeepSeek
AIGC
智能驾驶
大模型
当前位置:首页
/
宏观策略
/
报告详情
人民币止跌之日或是市场企稳之时
2018-07-19
王建华
博星证券
意***
你可能感兴趣
股指期货日评:反弹之日或是第五浪展开之时
招商期货
2010-08-13
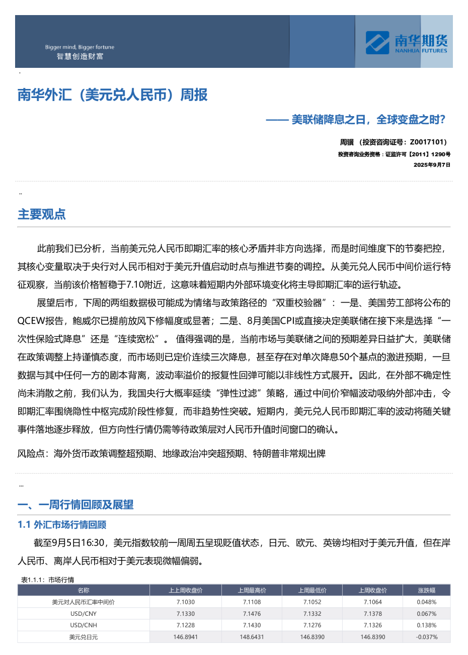
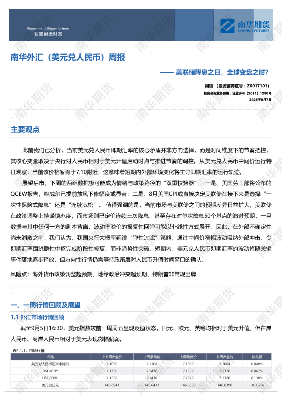
南华外汇(美元兑人民币)周报:美联储降息之日,全球变盘之时?
金融
南华期货
2025-09-07
锰硅周度报告:宁夏政策信号频发,落地之日即兑现利润之时
招商期货
2021-05-23
南华外汇周报:美联储降息之日,全球变盘之时?20250907
南华期货
2025-09-07
房地产行业第39周周报:新房二手房销售环比提升,政治局会议强调促进房地产市场企稳止跌
房地产
信达证券
2024-09-29