登录
注册
回到首页
AI
搜索
发现报告
发现数据
发现专题
研选报告
定制报告
VIP
权益
发现大使
发现一下
行业研究
公司研究
宏观策略
财报
招股书
会议纪要
稀土
低空经济
DeepSeek
AIGC
智能驾驶
大模型
当前位置:首页
/
其他报告
/
报告详情
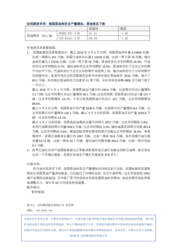
早评:美国原油产量及库存增加,油价承压下跌
2018-03-01
张巧云
迈科期货
如***
你可能感兴趣
早评:美国原油库存及产量增加,原油承压下跌
迈科期货
2018-03-08
原油日报:美国原油库存累积及产量增加 油价承压下行
国都期货
2018-02-09
原油日报:EIA原油库存及美国产量增加 油价承压下行
国都期货
2018-03-08
原油日报:库存产量增加及美元反弹 油价承压下行
国都期货
2018-02-06
早评:美国原油库存持续增加,国际油价下跌
迈科期货
2018-11-29