登录
注册
回到首页
AI
搜索
发现报告
发现数据
发现专题
研选报告
定制报告
VIP
权益
发现大使
发现一下
行业研究
公司研究
宏观策略
财报
招股书
会议纪要
稀土
低空经济
DeepSeek
AIGC
智能驾驶
大模型
当前位置:首页
/
其他报告
/
报告详情
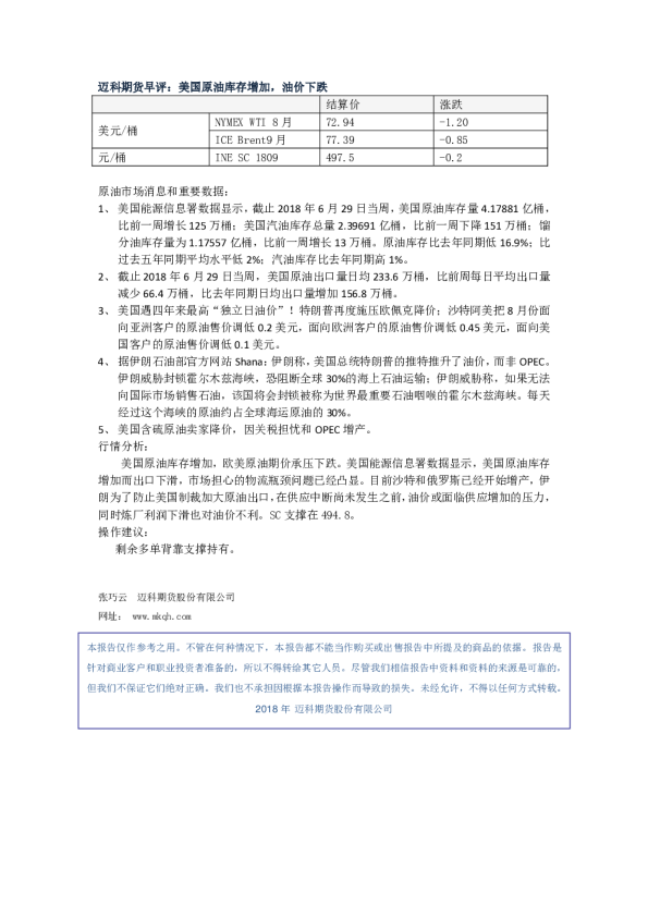
早评:美国原油库存增加预期增强,油价继续下跌
2018-03-02
张巧云
迈科期货
小***
你可能感兴趣
早评:美国原油库存持续增加,国际油价下跌
迈科期货
2018-11-29
早评:美国原油库存增加,油价下跌
迈科期货
2018-07-06
早评:美国原油产量及库存增加,油价承压下跌
迈科期货
2018-03-01
早评:美元汇率增强及库存增加,原油继续下跌
迈科期货
2018-03-09
早评:美国原油库存增加,原油期价继续下跌
迈科期货
2019-09-19