登录
注册
回到首页
AI
搜索
发现报告
发现数据
发现专题
研选报告
定制报告
VIP
权益
发现大使
发现一下
行业研究
公司研究
宏观策略
财报
招股书
会议纪要
seedance2.0
低空经济
DeepSeek
AIGC
大模型
当前位置:首页
/
其他报告
/
报告详情
早评:美元汇率增强及库存增加,原油继续下跌
2018-03-09
张巧云
迈科期货
我***
你可能感兴趣
早评:美国原油库存增加预期增强,油价继续下跌
迈科期货
2018-03-02
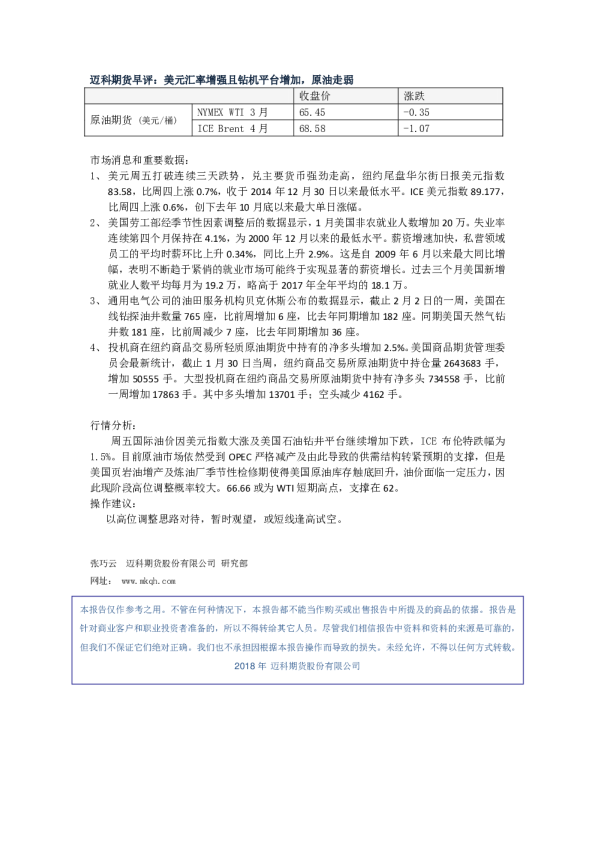
早评:美元汇率增强且钻机平台增加,原油走弱
迈科期货
2018-02-05
早评:库存增加预期较强,欧美原油期价继续下跌
迈科期货
2018-10-31
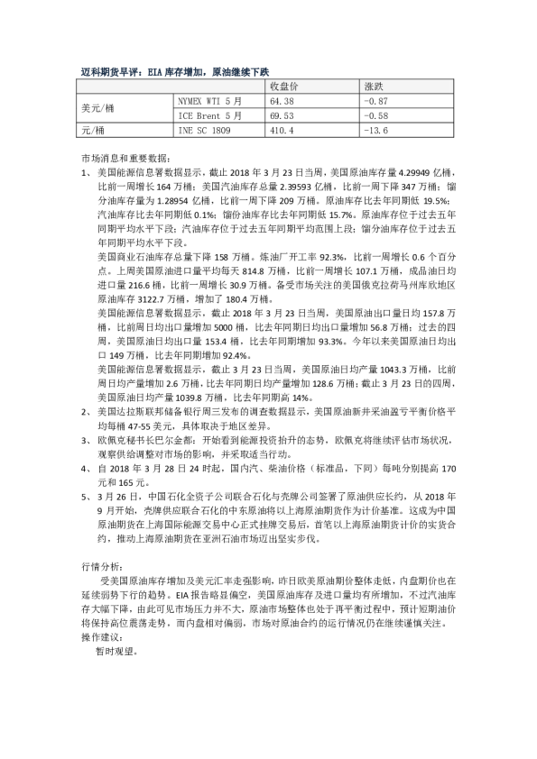
早评:EIA库存增加,原油继续下跌
迈科期货
2018-03-29
早评:美国原油库存增加,原油期价继续下跌
迈科期货
2019-09-19