登录
注册
回到首页
AI
搜索
发现报告
发现数据
发现专题
研选报告
定制报告
VIP
权益
发现大使
发现一下
行业研究
公司研究
宏观策略
财报
招股书
会议纪要
中央经济工作会议
低空经济
DeepSeek
AIGC
智能驾驶
大模型
当前位置:首页
/
其他报告
/
报告详情
早评:下游高价抵触,聚烯烃承压回落
2017-11-13
张巧云
迈科期货
从***
你可能感兴趣
聚烯烃早评:下游高价抵触,烯烃震荡调整
国信期货
2018-05-18
甲醇期货日报:下游抵触高价货源,甲醇盘面承压回落
方中中期期货
2017-08-14
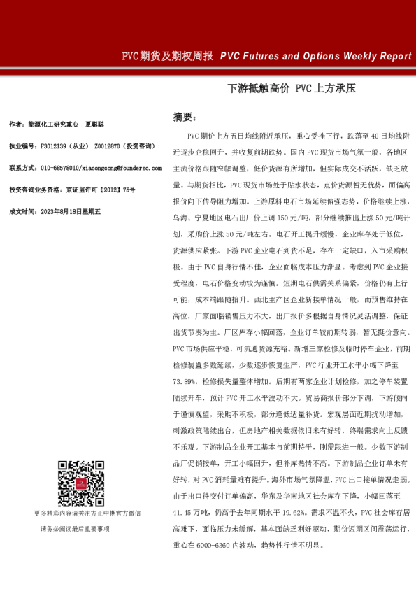
PVC期货及期权周报:下游抵触高价 PVC上方承压
方正中期期货
2023-08-18
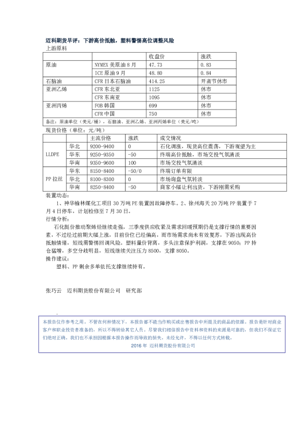
早评:下游高价抵触,塑料警惕高位调整风险
迈科期货
2016-07-07
塑料日评:下游抵触高价货源,PE/PP期价日内上冲回落
广州期货
2018-08-14