您的浏览器禁用了JavaScript(一种计算机语言,用以实现您与网页的交互),请解除该禁用,或者联系我们。 [南华期货]:天然橡胶产业周报:天气扰动与资金情绪共振下偏强震荡 - 发现报告

天然橡胶产业周报:天气扰动与资金情绪共振下偏强震荡

2026-04-27 边舒扬,黄超贤 南华期货 杨静🍦
报告封面

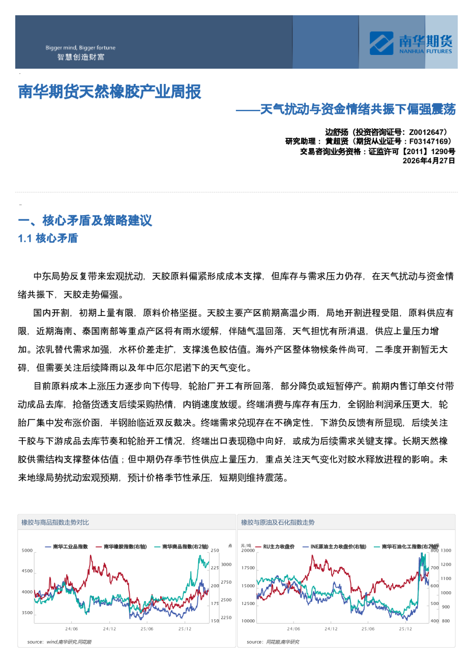
——天气扰动与资金情绪共振下偏强震荡 边舒扬(投资咨询证号:Z0012647)研究助理:黄超贤(期货从业证号:F03147169)交易咨询业务资格:证监许可【2011】1290号2026年4月27日 一、核心矛盾及策略建议 1.1核心矛盾 中东局势反复带来宏观扰动,天胶原料偏紧形成成本支撑,但库存与需求压力仍存,在天气扰动与资金情绪共振下,天胶走势偏强。 国内开割,初期上量有限,原料价格坚挺。天胶主要产区前期高温少雨,局地开割进程受阻,原料供应有限,近期海南、泰国南部等重点产区将有雨水缓解,伴随气温回落,天气担忧有所消退,供应上量压力增加。浓乳替代需求加强,水杯价差走扩,支撑浅色胶估值。海外产区整体物候条件尚可,二季度开割暂无大碍,但需要关注后续降雨以及年中厄尔尼诺下的天气变化。 目前原料成本上涨压力逐步向下传导,轮胎厂开工有所回落,部分降负或短暂停产。前期内售订单交付带动成品去库,抢备货透支后续采购热情,内销速度放缓。终端消费与库存有压力,全钢胎利润承压更大,轮胎厂集中发布涨价函,半钢胎临近双反裁决。终端需求兑现存在不确定性,下游负反馈有所显现,后续关注干胶与下游成品去库节奏和轮胎开工情况,终端出口表现稳中向好,或成为后续需求关键支撑。长期天然橡胶供需结构支撑整体估值;但中期仍存季节性供应上量压力,重点关注天气变化对胶水释放进程的影响。未来地缘局势扰动宏观预期,预计价格季节性承压,短期则维持震荡。 ∗近端交易逻辑 RU仓单低位,价格随宏观情绪波动,现货维持去库,胶水原料价格居高,估值偏强将带来一定支撑。NR近期与印尼标胶有所分化,印尼标胶进口下滑与近期仓单偏少,有所走强,而非洲胶走低形成拖拽;国内轮胎厂订单稳定但高成本压制利润,经济预期不稳定下,橡胶高库存和成本走高加强观望情绪,逢低刚需采购,库存去化缓慢;前期轮胎产销表现良好带动下游去库加快,但存在提前采购透支后续需求问题,轮胎库存转累。未来关注新交割标准的升贴水细则,目前上游标准分歧较大。 顺丁橡胶、丁苯橡胶供应趋紧,高价凸显天胶性价比,但最近地缘风险有所缓解,合成橡胶价格回调,替代需求驱动的有所减弱。 source:同花顺,上海钢联,南华研究 *远端交易预期 海外产区进入低产季,原料趋紧价格持续走高,对后期胶价形成支撑。整体产区物候正常,前期产区大部分高温少雨阻碍割胶,近期降水恢复大幅缓解旱情,但未来天气仍有不定性,关注年中厄尔尼诺影响,潜在影响强度较此前预测有所提升。 国内消费刺激政策持续跟进,汽车终端销量偏弱,轮胎和汽车配套出口增长维持高韧性,对轮胎需求提供支撑。新能源乘用车和重卡后市预期良好,汽车尤其是新能源汽车对外出口长期向好。后期新能源补贴退坡带来需求增长阻力,但一季度固定资产投资回暖,新一轮国标替换与以旧换新政策给予支撑。 伊朗局势近期有所缓和又反复,海峡有望通过出口实现通畅,后续仍有升级风险;长期高油价将带来通胀风险与加息压力,对橡胶整体估值存在一定利空影响。未来关注和谈情况与战争进度。 欧洲、巴西双反政策、美国关税带来抢出口效应,远期仍存在压制影响。EUDR延期尚有更改可能,且碳关税壁垒逐步落地。随着下游国际化竞争升级带来贸易保护政策频发、美国制造业回流政策导向未变,远端出口需求风险仍需计价。 1.2交易型策略建议 【行情定位】 ∗价格区间:未来RU主力合约短期参考震荡区间为15800-17600,支撑点位关注16600;NR主力合约价格区间参考13000—14500,短线支撑点位关注13800。 ∗趋势研判:宏观情绪摇摆,天气前景不定,库存偏高,需求端分化承压,区间支撑与压力并存,短期仍承压震荡为主伴随重心缓慢抬升。 【策略建议】 ∗单边策略:长期逢低偏多思路,中期承压运行,短期震荡企稳,持续关注天气与供应上量。 *对冲策略:宽跨策略持有。 ∗基差策略:观望。 ∗月差套利策略:RU5-9观望,9-1反套轻仓持有。 ∗品种套利策略:NR-RU持有。RU-BR价差轻仓持有,关注伊朗局势变化。 1.3产业客户操作建议 第二章重要信息及关注事件 2.1上周重要信息 【利多信息】 1、地区局势有望缓和,但双方谈判胶着。据央视新闻,伊朗方面4月26日消息,伊朗最高领袖穆杰塔巴·哈梅内伊已明确下令,霍尔木兹海峡不得恢复战前状态。美国方面4月25日消息,美国总统特朗普当天称,已取消总统特使威特科夫和女婿库什纳前往巴基斯坦与伊朗谈判的行程。 2、天胶库存环比去库。据隆众资讯统计,截至2026年4月19日,青岛地区天胶保税和一般贸易合计库存量70.88万吨,环比上期减少0.56万吨,降幅0.78%。保税区库存12.58万吨,增幅0.51%;一般贸易库存58.3万吨,降幅1.06%。青岛天然橡胶样本保税仓库入率减少0.26个百分点,出库率增加2.69个百分点;一般贸易仓库入库率减少0.28百分点,出库率增加2.73个百分点。截至2026年4月19日,中国天然橡胶社会库存133.4万吨,环比下降1.7万吨,降幅1.3%。中国深色胶社会总库存为91.9万吨,下降1.15%。其中青岛现货库存降0.8%;云南降2.4%;越南10降5.5%;NR库存小计降1.8%。中国浅色胶社会总库存为41.5万吨,环比降1.5%。其中老全乳胶环比降1.4%,3L环比降5.3%,RU库存小计降0.09%。 3、美国PMI数据高于预期,但可能为提前囤货驱动导致。标普全球4月23日公布的初步数据显示,美国4月综合PMI初值升至52.0,高于前值50.3,创三个月新高,显示商业活动较3月的低迷状态有所回暖。然而,标普全球首席商业经济学家Chris Williamson对此发出警示。他指出,产出与订单增长在很大程度上受到客户“抢先囤货”行为的驱动。 4、日本释放战略原油储备压制短期通胀压力,经济冲击有所缓冲。周五公布的数据显示,由于政府燃料补贴抵消了伊朗战争引发的能源冲击带来的价格压力,日本3月份核心消费者通胀率连续第二个月放缓至央行2% 的目标以下。分析师预计,随着企业开始转嫁中东冲突带来的燃料成本上涨,未来几个月通胀将加速回升至日本央行的目标上方。 5、泰国3月以及一季度出口同比均下滑。2026年一季度,泰国出口天然橡胶(不含复合橡胶)合计为67.8万吨,同比降15%。其中,标胶合计出口35.7万吨,同比降23%;烟片胶出口11.7万吨,同比增9%;乳胶出口19.8万吨,同比降10%。一季度,出口到中国天然橡胶合计为26.9万吨,同比降28%。其中,标胶出口到中国合计为14.8万吨,同比降36%;烟片胶出口到中国合计为4.1万吨,同比增5%;乳胶出口到中国合计为8.2万吨,同比降18%。泰国出口混合胶合计为49.3万吨,同比增加16%;混合胶出口到中国合计为49.2万吨,同比增加17%。综合来看,泰国一季度天然橡胶、混合胶合计出口117.1万吨,同比降4.3%;合计出口中国76.1万吨,同比降4%。 6、海外终端需求表现稳定。根据欧洲汽车制造商协会(ACEA)最新公布的数据显示,2026年3月欧盟乘用车市场销量增长12.5%至116万辆。第一季度累计销量同比增长4%至282万辆,这主要得益于3月份的强劲表现。强劲的消费活动支撑了市场,而欧洲主要国家新出台和修订后的税收优惠和激励计划也起到了推波助澜的作用。 7、全球天胶处于低产季。云南和海南初期上量有限,泰国东北部、越南产区其他高纬度产区开割有限。2026 【利空信息】 1、中国央行4月份LPR连续10个月维持不变。 2、天然橡胶进口增加。2026年3月天然及合成橡胶(包括胶乳)进口为78.7万吨,环比+31%,同比+3.6%,累比+0.5%。2026年一季度中国进口天然及合成橡胶(含胶乳)共计219.1万吨,较2025年同期的218.3万吨增0.4%。此外,据QinRex最新数据显示,2026年一季度,科特迪瓦橡胶出口量共计483,650吨,较2025年同期的478,561吨增加1.1%。单看3月数据,出口量同比增5.3%,环比增2.6%。 3、部分轮胎厂商产线降负运行,其中有全钢胎产线短暂停工。未来临近五一假期,部分轮胎厂有停工放假以及检修安排。 5、下游轮胎厂普遍涨价,终端压力传导有待检验。4月15日,中策橡胶、赛轮集团、万力轮胎三大行业巨头相继发布调价通知,将本轮涨价潮推向新的高潮。根据通知函件,中策橡胶自4月16日起火速执行补充调价,全钢16寸轻卡胎上调1%,特定规格上调3%,丁基内胎及垫带上调2%-5%;赛轮集团宣布自5月1日起,对TBR(全钢胎)产品价格上调3%-5%;万力轮胎则将调价窗口定在5月10日,TBR内销全品牌上调3%-4%,且存在再次调价的可能性”。 6、中东局势推动高油价,对全球经济增长带来负面影响。国际货币基金组织(IMF)4月14日发布《世界经济展望报告》,将2026年全球经济增长预期下调0.2个百分点至3.1%,主因中东战事冲击,部分被近期强劲数据及关税下调抵消。若战事及高油价持续,增速或降至2.5%,极端情况下恐跌至2%;全球通胀率将升至4.4%,持续高企则可能攀升至5.4%。 7、天气方面,国内产区冬季物候条件良好,近期雨水改善天气,后续割胶有望转好。海外物候相对正常,目前原料价格较好,天气若转好则后续有望逐步开割。 2.2本周关注重点 1、关注国内开割上量情况和后续降雨情况。海外产区低产季,关注物候条件和开割情况。 2、关注海外产地原料价格变化,尤其是泰国胶水、马来西亚胶水价格。3、关注天胶库存去化速度,关注全乳仓单注册与20号胶仓单注销情况、关注升贴水细则公布进度。4、关注伊朗局势变化,尤其是合成橡胶成本支撑、制品出口贸易阻碍影响、宏观情绪变化。5、关注进出口细分数据,包括原料进口与成品出口。6、宏观方面,关注商品整体情绪变化;关注美伊谈判进度、海峡通行情况。数据方面关注:中国4月官方PMI、美国PPI数据、耐用品订单数据、3月PCE数据、欧洲失业率、4月欧洲央行利率决议、日本失业率等。 第三章盘面解读 3.1价量及资金解读 ∗单边走势 地缘局势消息扰动,宏观情绪逐渐对局势脱敏,且预期有所转好,农产品板块情绪转暖,橡胶资金关注度上升,走势震荡偏强。低产季原料成本支撑,产区雨水改善干热天气,但远期厄尔尼诺存在风险,天气炒作仍计价其中。 3.2现货行情与价差分析 【现货行情】 ∗现货价格变化 ∗交割品价格走势 【期限结构分析】 ∗基差变化 全乳胶基差维持窄幅震荡,目前全乳仓单与老全乳库存压力不大,未来一定程度受开割预期压制。泰国胶水成本高位,烟片估值持平。 印尼标胶升水NR,非洲胶估值修复,NR近端支撑显现。泰混远期船货升水上涨,192元/吨左右。 source:wind,上海钢联,南华研究 source:wind,彭博,上海钢联,南华研究 source:同花顺,上海钢联,南华研究 source:上海钢联,南华研究 source:同花顺,上海钢联,南华研究 source:同花顺,上海钢联,南华研究 ∗月差结构 全乳胶维持去库,现货持稳,今年国内产区物候转好,后续开割恢复,而年中存在厄尔尼诺风险。RU维持C结构,但整体结构相比往年更平缓。 干胶库存与后续进口预期压制,下游高价接货意愿有限。低产季原料走高带来一定中端支撑,后续零关税进口压制,整体维持C结构。 source:同花顺,南华研究 source:同花顺,南华研究 source:同花顺,南华研究 【外盘行情】 ∗外盘单边走势 ∗外盘月差结构 source:上海钢联,南华研究 source:彭博,南华研究 source:彭博,南华研究 ∗内外价差 【虚实盘比与情绪指标】 从橡胶虚实盘比和情绪指标来看,近期天胶多空交织,RU、NR主力合约虚实比走高,看涨情绪较强。 source:同花顺,南华研究 【品种价差分析】 ∗干胶现货价差 source:同花顺,南华研究 source:上海钢联