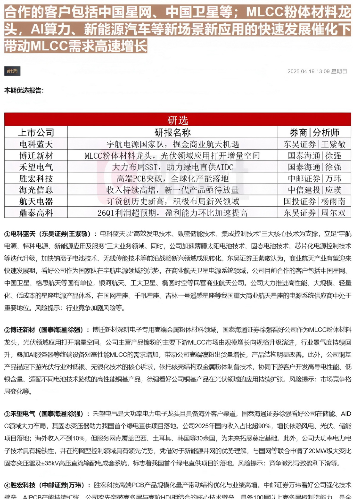
公司业绩表现
- 2025年公司实现营收11.52亿元,同比增长21.84%;归母净利润2.19亿元,同比增长150.57%;扣非归母净利润2.08亿元,同比增长184%。
- 2025Q4单季度业绩创历史新高,实现营收3.46亿元,同比增长58.63%,环比增长20.79%;归母净利润0.68亿元,同比增长2720.45%,环比增长46.76%;扣非归母净利润0.66亿元,同比增长1518.78%,环比增长51.94%。
业务板块分析
镍粉业务
- 2025年镍粉出货量约1448吨,同比增长1.90%,营收约8.62亿元,同比增长25.88%。
- AI产业链设备升级拉动高端MLCC所需小粒径镍粉出货量快速增长,产品结构显著优化。
- 公司已与大客户签署四年长协合同,预计出货量约5420~6495吨,对应金额约为43~50亿元。
- 公司投资超3亿元进行产能扩张,建设超细镍粉生产产能,镍粉业务规模和效益有望再上台阶。
铜基粉体
- 2025年铜基粉体出货量约201吨,同比增长33.19%,营收约1.21亿元,同比-0.42%。
- 出货量增长主要得益于电子领域需求修复和银价上涨加速贱金属替代进程。
- 更低银含量的高可靠性银包铜粉产品出货占比持续攀升,相关产品已实现小批量出货,行业由“降银”阶段逐步迈向“替银”阶段,有望迎来放量机遇。
合金粉体
- 2025年营收约2661万元,同比增长255%。
- AI算力设备功耗提升推动电感技术路线从传统铁氧体转向金属软磁粉芯,小粒径、高性能的金属合金软磁粉末需求快速增长。
盈利能力分析
- 2025年公司镍基产品毛利率37.54%,同比+13.18pct;铜基粉体毛利率26.87%,同比+8.23pct;合金粉毛利率62.13%,同比+18.05pct。
- 外销产品毛利率49.23%,同比+18.97pct;内销产品毛利率13.11%,同比+4.89pct。
战略布局
- 公司积极推进H股发行上市筹备工作,进一步优化资本结构,挖掘境外资本市场优质资源,为公司海外业务扩张、核心技术研发提供资金支撑。
投资建议
- 预计公司2026-2028年归母净利润分别为5.71/10.93/15.52亿元,对应2026年4月17日收盘价的PE为52/27/19倍,维持“推荐”评级。
风险提示
- 下游需求不及预期,新品拓展不及预期,原材料价格波动风险等。
财务预测
- 2026-2028年营业收入分别为2.502/3.907/5.177亿元,增长率分别为117.2%/56.2%/32.5%。
- 2026-2028年归属于母公司股东的净利润分别为5.71/10.93/15.52亿元,增长率分别为160.7%/91.4%/41.9%。
- 2026年4月17日收盘价的PE为52倍,P/S为12.0,P/B为13.7。