您的浏览器禁用了JavaScript(一种计算机语言,用以实现您与网页的交互),请解除该禁用,或者联系我们。 [万和证券]:万和财富早班车 - 发现报告

万和财富早班车

2026-04-21 樊超亚 万和证券 嗯哼
报告封面

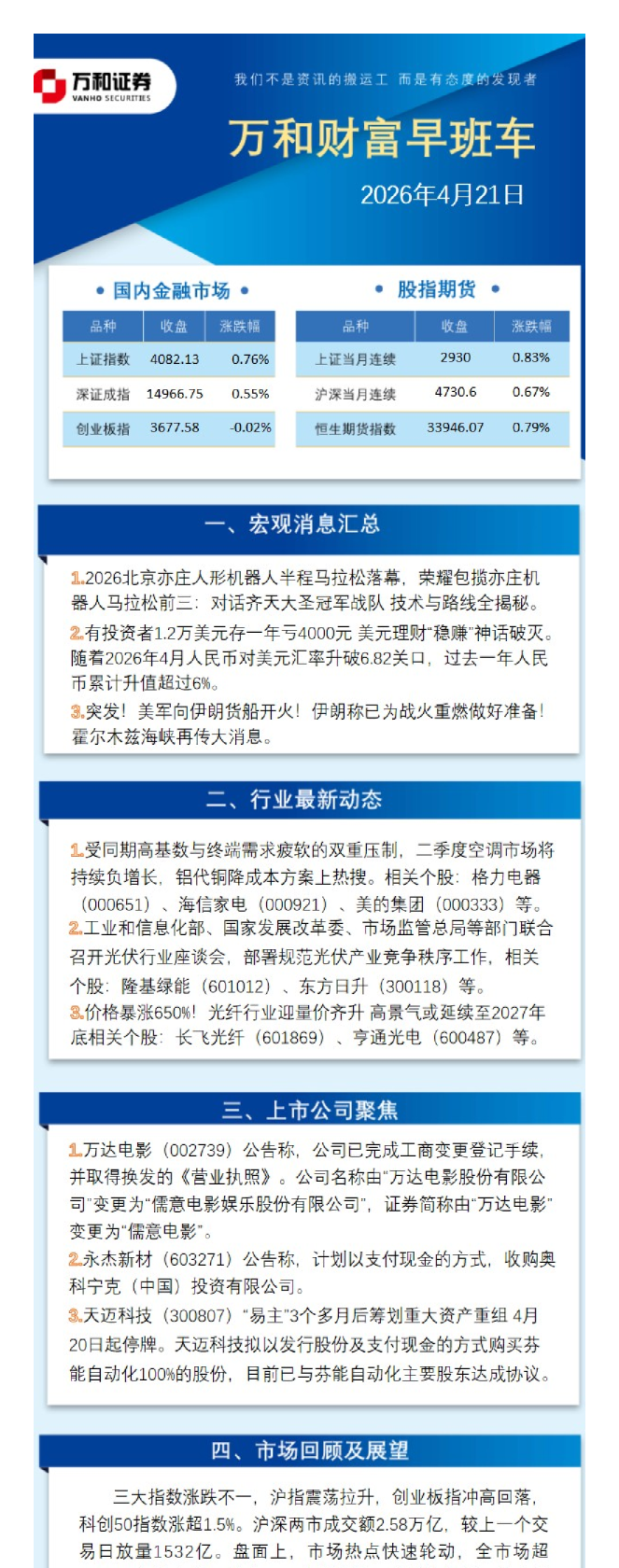
2026年4月21日 1.受同期高基数与终端需求疲软的双重压制,二季度空调市场将持续负增长,铝代铜降成本方案上热搜。相关个股:格力电器 (000651)、海信家电(000921)、美的集团(000333)等。2.工业和信息化部、国家发展改革委、市场监管总局等部门联合召开光伏行业座谈会,部署规范光伏产业竞争秩序工作,相关个股:隆基绿能(601012)、东方日升(300118)等。 3.价格暴涨650%!光纤行业迎量价齐升高景气或延续至2027年底相关个股:长飞光纤(601869)、亨通光电(600487)等。 1.万达电影(002739)公告称,公司已完成工商变更登记手续 司"变更为"儒意电影娱乐股份有限公司”,证券简称由"万达电影变更为"儒意电影”。2.永杰新材(603271)公告称,计划以支付现金的方式,收购奥科宁克(中国)投资有限公司。3.天迈科技(300807)“易主"3个多月后筹划重大资产重组4月20日起停牌。天迈科技拟以发行股份及支付现金的方式购买芬能自动化100%的股份,目前已与芬能自动化主要股东达成协议。 四、市场回顾及展望三大指数涨跌不一,沪指震荡拉升,创业板指冲高回落 3400只个股上涨,其中90只个股涨停。从板块来看,商业航天概念爆发,十余只成分股涨停,神剑股份4天2板再创历史 新高,中国卫通、中国卫星、西部材料、中衡设计涨停。光纤概念快速拉升,通鼎互联3天2板,中天科技涨停。液冷服务器概念走强,康盛股份7天4板,英维克触及涨停,创历史新高。玻璃基板概念延续强势,沃格光电走出8天5板,续创历史新高,彩虹股份2连板。下跌方面,医药板块走势较弱科拓生物、恩华药业、君实生物等纷纷下挫。截至收盘,沪 指涨0.76%,深成指涨0.55%,创业板指跌0.02%。行业板块多数收涨,航天装备、航海装备、稀土、互联网电商、小金属、军工电子、地面兵装、化学纤维板块涨幅居前,房屋建设、能源金属板块跌幅居前。 个股方面,上涨股票数量超过3400只,90只股票涨停。商业航天概念股掀涨停潮,中国卫通、中国卫星等近20只股票涨停。行业资金流向:37.97亿净流入消费电子,行业资金方面,截至收盘,消费电子、航天装备、军工电子等净流入 投资顾问:樊超亚执业资格号:S0380621060005 客服电话:4008-882-882官网:www.vanho.cn尚