
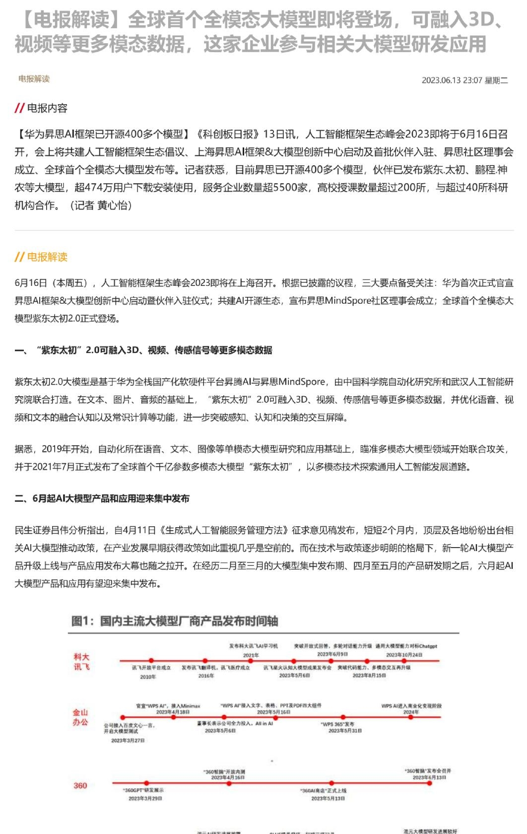
GPT-5.4mini与nano轻量登场,SkyReels-V4登顶全球AI视频大模型榜首 —计 算 机行 业 周 报 投资要点 推荐(维持) ▌算力:算力租赁价格平稳,SkyReels-V4登顶全球AI视频大模型榜首 分析师:任春阳S1050521110006rency@cfsc.com.cn 2026年3月,昆仑万维旗下SkyReels-V4AI视频大模型,在业内权威第三方评测平台ArtificialAnalysis的文生视频全球榜单中登顶第一,超越OpenAISora2、GoogleVeo3.1等国际顶尖模型。该模型完成全模态强化学习体系升级,新增多帧参考等核心能力,大幅提升长视频生成稳定性。 行 业 相 对 表 现 ▌AI应 用 :Discord周 访 问 量 环比+2.09%,GPT-5.4mini与nano轻量登场 2026年3月18日,OpenAI推出了两款全新轻量化模型——GPT-5.4mini与GPT-5.4nano。此次发布聚焦于真实生产环境中的实际需求,即在保证模型响应速度与输出质量的前提下,显著降低使用成本。两款模型继承了GPT-5.4的核心能力,但在运行效率和经济性方面做出了更为极致的优化。 ▌AI融资动向:Deeptune完成4300万美元A轮融资 2026年3月,AI智能体模拟训练环境平台Deeptune完成4300万美元A轮融资,由a16z领投,多家机构及OpenAI研究员等天使投资人参投,其2023年曾完成310万美元种子轮融资。该公司打造高保真强化学习模拟环境,还原各类职业工作场景,让AI通过交互式学习提升能力,成立半年便实现百万美元级ARR。 相 关 研 究 1、《(Netflix):25Q4业绩稳健兑现,内容与广告双轮驱动,平台化变现能力持续增强》2026-03-232、《微软(Microsoft):云与AI维 持 高 景 气 ,Azure持 续 强 势 》2026-03-223、《计算机行业周报:OpenClaw连续版本更新,英伟达联合谢赛宁团队发布TMD框架》2026-03-17 ▌投资建议 2026年3月,英伟达于美国加州圣何塞举办GTC大会,同时OFC2026光通信大会于洛杉矶同期召开,两大展会均释放CPO技术发展重要信号,英伟达相关布局及行业技术落地、共识进一步明晰,核心内容如下:英伟达上调2025-2027年AI芯片营收预期至1万亿美元,同步了发布VeraRubin平台及RubinUltra机柜,并规划2028年量产Feynman架构芯片。CPO领域,英伟达推出了SN6800等三款量产CPO交换机,Feynman的路线图中也加上了Nvlink8Cpo,黄仁勋明确表态“我们需要更多的CPO产能”,2028年则有望作为CPO大规模落地关键节点。同期OFC2026大会上,英伟达进一步明确硅光CPO为下一代AI集群核心技术解,已基于TSMCCOUPE工艺打造光电协同封装,攻克微环调制器热敏感性难题并将探 索DWDM方案提升传输能力;同时该展会中CPO技术落地全面提速,博通、Marvell、Coherent等企业分别发布CPO演进路线、光集成架构、三级集成定义及落地路径,英伟达联合AMD等六家头部企业成立OCI-MSA联盟,为CPO规模化落地制定统一开放标准。本次GTC和OFC大会的召开再次印证了AI算力板块的景气度,其中CPO的逐步商业化进程持续提速、发展路径愈发清晰。结合当前AI算力需求爆发、CPO技术持续突破及产业链成熟度提升的现状,我们维持对CPO板块的看好。 中长期,建议关注新能源业务高增并供货科尔摩根等全球电机巨头的唯科科技(301196.SZ),AI智能文字识别与商业大数据领域巨头的合合信息(688615.SH)、深耕工业AI与软件并长期服务高端装备等领域头部客户的能科科技(603859.SH)、专注于半导体等高端制造业的罗博特科(300757.SZ)。 ▌风险提示 1)AI底层技术迭代速度不及预期。2)政策监管及版权风险。3)AI应用落地效果不及预期。4)推荐公司业绩不及预期风险。 正文目录 1、算力动态:算力租赁价格平稳,SKYREELS-V4登顶全球AI视频大模型榜首........................41.1、Tokens跟踪........................................................................41.2、数据跟踪:算力租赁价格平稳........................................................51.3、产业动态:SkyReels-V4登顶全球AI视频大模型榜首....................................52、AI应用动态:GITHUB周访问量环比+2.67%,GPT-5.4MINI与NANO轻量登场.......................82.1、周流量跟踪:Github周访问量环比+2.67%..............................................82.2、产业动态:GPT-5.4mini与nano轻量登场,AI能力正以低成本方式加速普及................83、AI融资动向:DEEPTUNE完成4300万美元A轮融资............................................124、行情复盘...............................................................................145、投资建议...............................................................................166、风险提示...............................................................................16 图表目录 图表1:TOKENS规模LEADERBOARD..............................................................4图表2:市场份额占据示意....................................................................4图表3:上周算力租赁情况....................................................................5图表4:ARTIFICIALANALYSIS榜单示意图........................................................5图表5:PROMPT:根据@图片-1中的动漫情节生成的动画短片.......................................6表6:MMDIT结构示意图......................................................................6图表7:2026.3.14-2026.3.20AI相关网站流量...................................................8图表8:PT-5.4MINI、GPT-5.4NANO与GPT-5.4在多项评测中的结果对比.............................9图表9:PT-5.4MINI与GPT-5.4NANO在多种工具调用测试中的表现..................................9图表10:PT-5.4MINI与GPT-5.4NANO在OSWORLD-VERIFIED的表现.................................10图表11:PT-5.4MINI、GPT-5.4NANO与GPT-5.4在定价方面的对比.................................10图表12:PT-5.4MINI与GPT-5.4NANO在长上下文处理方面的表现..................................11图表13:上周AI初创公司融资动态...........................................................12图表14:上周(2026.3.16-2026.3.20日)指数日涨跌幅.........................................14图表15:上周(2026.3.16-2026.3.20日)AI算力指数内部涨跌幅度排名..........................14图表16:上周(2026.3.16-2026.3.20日)AI应用指数内部涨跌幅度排名..........................15图表17:重点关注公司及盈利预测............................................................16 1、算 力 动 态 : 算 力 租 赁 价 格 平 稳 ,SkyReels-V4登顶全球AI视频大模型榜首 1.1、Tokens跟踪 根据OpenRouter公开数据,2026年3月16日至2026年3月22日,周度token消耗量有所上升,调用量为20.4T,环比上周20.71%。在tokens规模leaderboard前五名中,xiaomi旗下的MiMo-V2-Pro以1.49Ttokens位居榜首;stepfun的Step3.5Flash的以1.48T位列第二;minimax旗下的MiniMax2.5以1.3Ttokens位居第三;Deepseek的DeepseekV3.2以1.14Ttokens位列第四;Anthropic的ClaudeSonnet 4.6以1.04Ttokens位列第五。 从市场份额维度来看,xiaomi以1.34Ttokens占据19.2%的份额,稳居首位;google以915B占 据13.1%, 位 列 第 二 ;Anthropic、Minimax、OpenAI则 分 别 以883B、717B、639Btokens,对应占据12.6%、10.2%、9.1%的市场份额。 资料来源:OpenRouter,华鑫证券研究 资料来源:OpenRouter,华鑫证券研究 1.2、数据跟踪:算力租赁价格平稳 上周算力租赁价格平稳。具体来看,显卡配置为A100-40G中,腾讯云16核+96G价格为28.64元/时,阿里云12核+94GiB价格为31.58元/时;A100-80G价格为5.66元,A800-80G价格为6.80元/时。 1.3、产业动态:SkyReels-V4登顶全球AI视频大模型榜首 2026年3月,昆仑万维旗下SkyworkAI研发的SkyReels-V4AI视频大模型,在权威第三 方 评 测 平 台ArtificialAnalysis的 文 生 视 频 全 球 排 行 榜 中 登 顶 全 球 第 一 , 超 越OpenAISora2、GoogleVeo3.1等一众国际顶尖模型,成为当前全球AI视频生成能力最强的大模型。此前在2026年2月,该模型的Preview版本已在同平台榜单中拿下全球第二的成绩,实现了不到一个月内的排名跃升。 相较于上一代版本,SkyReels-V4通过全模态强化学习大幅提升了模型的语义理解和整体逻辑能力,新增多帧参考与网格参考两项高阶任务,重点补强了角色一致性和长叙事视频的生成稳定性。该模型可稳定完成多镜头复杂场景的视频生成,支持首帧参考的图生视频、多图片参考的多镜头短剧