核心观点
本研报介绍了交通强国建设试点典型经验,涵盖建设现代化交通基础设施、提升交通运输服务能力、推动交通运输绿色低碳转型、加强交通运输科研攻关能力、提升交通运输安全管理水平、服务全面乡村振兴、推动交通运输与产业融合发展、提升现代化治理能力八个方面。
关键数据
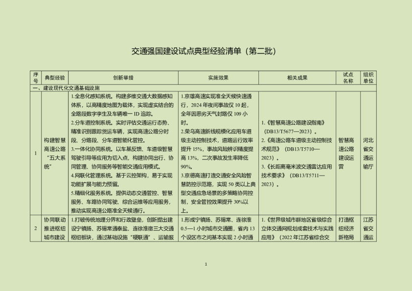
- 京雄高速实现准全天候快速通行,2024年夜间事故仅10起,全年因恶劣天气封路仅109小时。
- 荣乌高速新线规模化应用车道级主动控制技术,道路运行效率提升15%,事故风险辨识精度提高13%,二次事故发生率降低90%。
- 宁镇扬、苏锡常通泰盐、连徐淮宿三大交通枢纽板块形成0.5—1小时城市交通圈,省内13个设区市之间基本实现2小时通。
- 苏州港太仓港区与上海洋山港实现通关一体化,集装箱干线港能级显著提升,在全球百大集装箱港口排名中上升至20名。
- 江苏省高速公路基本实现零超限,普通公路超限率保持在0.04%以下。
- 全省农村公路通车里程达9.9万公里,97%乡镇通达三级及以上公路,84%陆域乡镇便捷通高速,64%的建制村通达双车道公路。
- 全省农村公路建设项目验收合格率长期保持在99%以上。
- 截至2024年底,发展金通车辆3.2万辆、线路9161条,形成覆盖2910个乡镇、2.9万个村的通村运输体系。
- 部分地区进村快递配送频次、网购来件量均提高3倍,配送成本下降30%以上。
- 全省45家汽车客运站具备旅游集散中心功能。打造14处特色服务区,3个入选2022—2023年度中国公路学会交通与旅游融合创新项目。
- 全区45家汽车客运站具备旅游集散中心功能。打造14处特色服务区,3个入选2022—2023年度中国公路学会交通与旅游融合创新项目。
- 全区具备条件的普通国省干线公路服务区充电基础设施100%覆盖,以试点的方式开展2处“共享服务区”建设,有效提升服务供给能力。
- 全区45家汽车客运站具备旅游集散中心功能。打造14处特色服务区,3个入选2022—2023年度中国公路学会交通与旅游融合创新项目。
- 全区45家汽车客运站具备旅游集散中心功能。打造14处特色服务区,3个入选2022—2023年度中国公路学会交通与旅游融合创新项目。
研究结论
试点经验表明,通过科技创新、模式创新和管理创新,可以有效提升交通运输基础设施水平、服务能力、绿色低碳发展水平、安全管理水平,并推动交通运输与产业融合发展,为交通强国建设提供有力支撑。