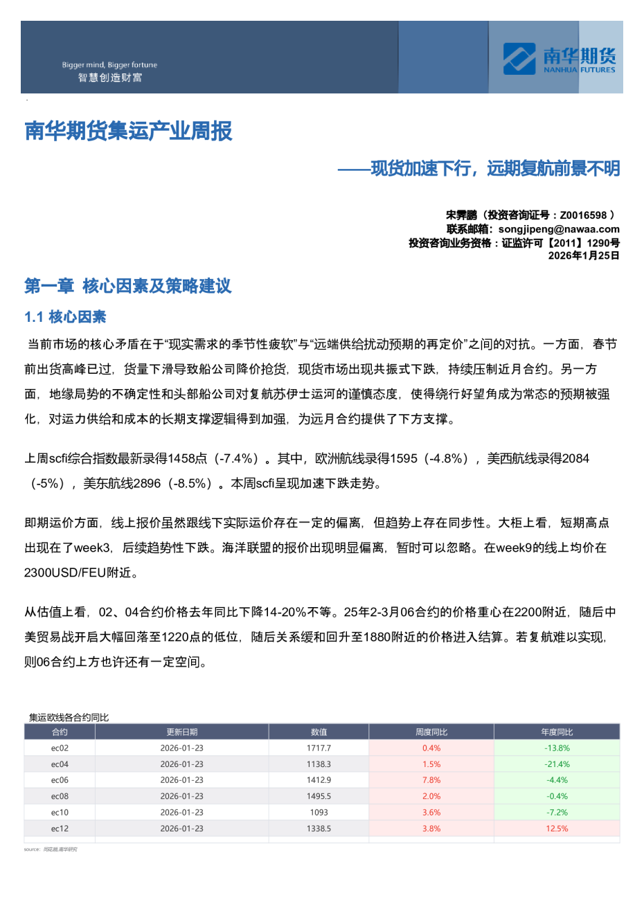
AI智能总结
第一章核心矛盾及策略建议 1.1核心矛盾 【核心矛盾】 目前铁矿石基本面边际走弱,发运偏高,铁水复产受阻,库存继续累库。但整体钢材基本面健康,钢厂利润高,钢厂补库刚性强,叠加资金仍有高低切的可能性,预计铁矿石价格下方空间有限。 【利多因素】 1.钢材基本面尚可,有一定抢出口支撑2.目前钢厂利润尚可,有一定增产空间3.资金仍存在高低切至黑色的可能性 【利空因素】 1.铁矿石发运整体中性偏高,海漂库存高,整体现货不缺2.库存继续累库,港口库存超1.7亿吨,切累库速度超往年3.政策有松动迹象,若谈判落地,则现货释放量大4.安全事故使得铁水复产受到抑制 铁矿石价格由于库存释放的预期加强,价格从高位显著回落,铁矿石期货沉淀资金减少,多头减仓下跌。不过目前化工板块涨势显著,化工板块和黑色有类似的基本面,高供应,低需求,但是仍能生拉估值,有点类似之前黑色市场的走势,因此推测部分资金从黑色转战化工板块。此外股票市场端,包钢股份的股价已经显著高于事故前的价格,说明钢铁股的近期上涨并非由于单一安全事故,叠加化工板块的上涨,推测目前的钢铁股的上涨更多是有需求改善、供给收缩的预期在。因此从整个市场博弈层面来看,黑色商品下跌空间有限,若估值继续下滑,仍有存在高低切的性价比。 发运端,整体发运节奏季节性下滑,但同比仍在较高的位置。年累计同期相比,目前全球铁矿石发运量同比增加了1167万吨,其中非主流矿发运同比增加了645万吨,占增量的一半以上,仍延续去年的发运趋势。 需求端,本期铁水产量环比+0.09至228.10万吨。钢厂复产节奏放缓,主要是受到包钢安全事故的影响,包钢两个车间停工叠加安全检查增多。目前铁水年同比增加2.65个百分点,相较于发运的年累计同比增速5.6个 百分点,仍是供给增速显著高于需求增速。本期螺纹钢产量大幅上升,特别是前期产量较为克制的长流程钢厂也开始增产,同时需求下降,库存累库,不过累库速度是显著低于往年的。本期热卷产量和需求皆环比下滑,但产量仍小于需求量,使得库存去化。往年同期热卷库存皆大幅累库,但目前临近节前仍超季节性去库,显示热卷的需求有较强的韧性。目前五大材整体库存水平在较低位置,产量维持,需求有韧性,基本面整体健康。钢厂利润由于复产的受阻,目前维持在较好的水平。一旦复产条件具备,预期钢厂铁水增产将有较强的向上驱动。 库存端,铁矿石港口库存有松动的迹象,谈判正在逐步落地,这也是近期铁矿石价格从高位大幅回落的主要原因。现货中低品价差有所回落,显示中品主流交割品的紧缺程度在缓解。港口库存继续超季节性累库,47港周环比累库207.83万吨至17496.53万吨,整体库存压力仍较大。钢厂近期小幅补库,但补库幅度和绝对值水平都显著低于往年同期,同比仍有约1500万吨的补库缺口。预计铁矿石价格下跌企稳后,钢厂或将加快 1.2产业客户操作建议 1.3核心数据 第二章供应 2.1全球发运分析 2.2四大矿发运分析 2.3非主流矿发运分析 2.4到港压港分析 2.5 Capsize船运分析 2.6国产矿供应分析 第三章需求分析 3.1铁水分析 3.2钢厂利润分析 3.3下游钢材分析:螺纹钢 3.4下游钢材分析:热卷 3.6表外钢材分析 source:上海钢联,南华研究 3.5出口分析 第四章库存分析 4.1港口库存分析 4.2其他库存分析 第五章估值分析 5.1基差与期限结构 5.2螺矿比与卷矿比 5.3焦煤比值分析 5.4废钢性价比分析