
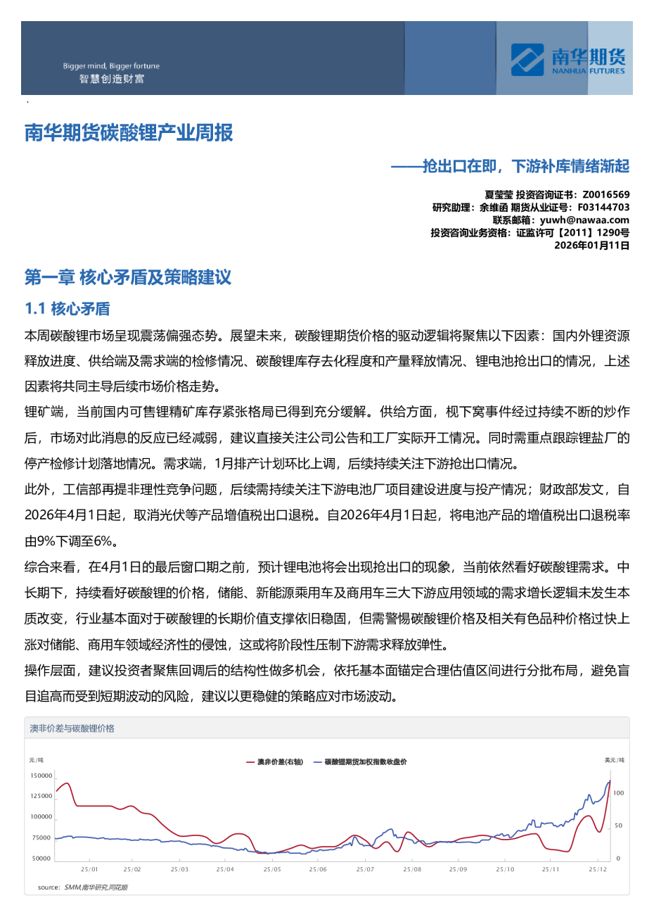
发布时间:2026-01-13 09:18:04作者:建信期货来源:建信期货 行情复盘 1月12日,碳酸锂期货主力合约收涨9.00%至156060.0元。 资金流向 1月2日收盘,碳酸锂期货资金整体流入16.83亿元。 背景分析 碳酸锂期货涨停,主要是由于1月9日中国财政部与税务总局宣布,自2026年4月1日起至2026年12月31日,将电池产品的增值税出口退税率由9%下调至6%;2027年1月1日起,取消电池产品增值税出口退税。 后市展望 短期锂电池有抢出口预期,这将令一季度传统淡季不淡,下游补货预期增加,预计国内碳酸锂社库将再度转为去库,需求预期差支撑锂价,叠加宜春尾矿治理问题,短期供需面支撑加强,日内现货涨1.39至15.41万,现货紧跟期货涨幅,价格传导顺畅,预计锂期货价格还将继续上涨。 研报正文研报正文 一、一、行情回顾与操作建议行情回顾与操作建议 碳酸锂期货涨停,主要是由于1月9日中国财政部与税务总局宣布,自2026年4月1日起至2026年12月31日,将电池产品的增值税出口退税率由9%下调至6%;2027年1月1日起,取消电池产品增值税出口退税。 短期锂电池有抢出口预期,这将令一季度传统淡季不淡,下游补货预期增加,预计国内碳酸锂社库将再度转为去库,需求预期差支撑锂价,叠加宜春尾矿治理问题,短期供需面支撑加强,日内现货涨1.39至15.41万,现货紧跟期货涨幅,价格传导顺畅,预计锂期货价格还将继续上涨。 二、二、行业要闻行业要闻 1. 1月9日,财政部、税务总局披露《关于调整光伏等产品出口退税政策的公告》。公告称,自2026年4月1日起,取消光伏等产品增值税出口退税。自2026年4月1日起至2026年12月31日,将电池产品的增值税出口退 税率由9%下调至6%;2027年1月1日起,取消电池产品增值税出口退税。 其中涉及锂的产品:28269020六氟磷酸锂;28416910锰酸锂;2841900010钴酸锂;28429030锂镍钴锰氧化物;28429060锂镍钴铝氧化物;85065000锂的原电池及原电池组;85076000锂离子蓄电池。公告表示,对上述产品中征收消费税的产品,出口消费税政策不作调整,继续适用消费税退(免)税政策。公告所列产品适用的出口退税率以出口货物报关单注明的出口日期界定。 2. 2026年1月5日-1月11日Mysteel澳洲锂精矿发运至中国总量3.2万吨,环比减少1.6万吨,周度平均发运中国量6.9万吨,当周澳矿向全球发运量为6.9万吨。 关联品种关联品种碳酸锂所属公司:建信期货