AI智能总结
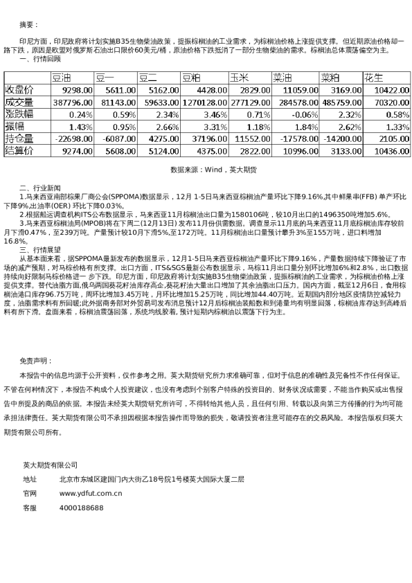
油脂观点 市场分析 期货方面,昨日收盘棕榈油2601合约8616.00元/吨,环比变化-48元,幅度-0.55%;昨日收盘豆油2601合约8108.00元/吨,环比变化-2.00元,幅度-0.02%;昨日收盘菜油2601合约9443.00元/吨,环比变化-27.00元,幅度-0.29%。现货方面,广东地区棕榈油现货价8500.00元/吨,环比变化-50.00元,幅度-0.58%,现货基差P01-116.00,环比变化-2.00元;天津地区一级豆油现货价格8320.00元/吨,环比变化+60.00元/吨,幅度+0.73%,现货基差Y01+212.00,环比变化+62.00元;江苏地区四级菜油现货价格9790.00元/吨,环比变化-50.00元,幅度-0.51%,现货基差OI01+347.00,环比变化-23.00元。 近期市场咨询汇总:中国物流与采购联合会今天(4日)发布10月中国物流业景气指数,在前期需求充分释放基础上,10月份物流业景气指数仍保持在扩张态势,其中业务总量指数、新订单指数、资金周转率指数等都处在景气区间。10月份中国物流业景气指数为50.7%,环比回落0.5个百分点。物流业务总量指数虽有小幅回调,但总体需求保持扩张。11月4日,农业农村部召开黄淮海秋播工作调度会,会议指出,黄淮海地区小麦产量约占全国九成,地位举足轻重,前期持续连阴雨造成播期延迟、进度偏慢,给冬小麦安全过冬带来挑战。各地农业农村部门要抢抓秋末冬初适播窗口期,加力推进抗湿播种、“四补一促”、病虫害防控、冬前田管等重点任务落实,确保小麦种足种满种好、培育壮苗安全越冬。会议强调,要千方百计抓好冬油菜生产,稳定播种面积,分类抓好冬前管理,促进苗齐苗壮。要统筹用好各方面资源力量,抓好农资市场供应、生产指导服务、政策协调支持等,强化秋冬种支撑保障。据外媒报道,乌克兰经济部周二称,截至11月4日,乌克兰农民已经播种了590万公顷2026年收割的冬季作物,占预期种植面积的90%左右。乌克兰经济部称,农民计划将2026年冬季谷物播种面积扩大至至少543万公顷,高于2025年的524万公顷。监测数据显示,截止到2025年第44周末,国内进口压榨菜油库存量为57.3万吨,较上周的60.1万吨减少2.8万吨,环比下降4.72%;合同量为4.5万吨,较上周的3.5万吨增加1.0万吨,环比增加27.30%。(中国粮油商务网)。加拿大菜籽(11月船期)C&F价格518美元/吨,与上个交易日相比上调6美元/吨;加拿大菜籽(1月船期)C&F价格528美元/吨,与上个交易日相比上调6美元/吨。阿根廷豆油(12月船期)C&F价格1116美元/吨,与上个交易日相比下调26美元/吨;阿根廷豆油(2月船期)C&F价格1126美元/吨,与上个交易日相比下调25美元/吨。进口菜籽油C&F报价:加拿大菜油(12月船期)1100美元/吨,与上个交易日相比持平;加拿大菜油(2月船期)1080美元/吨,与上个交易日相比持平。 昨日三大油脂价格震荡,受中加贸易关税摩擦影响,菜系价格坚挺,但棕榈油产量端依然较为宽松,叠加出口数据影响累库预期增强,以及B50政策存在一定变数,油脂价格震荡调整。 策略中性 风险政策变化 图表 图1:棕榈油:熔点24°:汇总均价(日度)...........................................................................................................................3图2:大豆油:一级:汇总均价(日度)................................................................................................................................3图3:菜籽油:均价:中华人民共和国(日度)....................................................................................................................3图4:大连商品交易所:棕榈油:主力合约:收盘价(日度).............................................................................................3图5:大连商品交易所:大豆油:主力合约:收盘价(日度).............................................................................................3图6:郑州商品交易所:菜籽油:主力合约:收盘价(日度).............................................................................................3图7:郑州商品交易所:菜籽油:基差(日度)....................................................................................................................4图8:大连商品交易所:棕榈油:基差(日度)....................................................................................................................4图9:大连商品交易所:大豆油:基差(日度)....................................................................................................................4图10:大豆油—菜籽油:期货主力价差(日度)..................................................................................................................4图11:大豆油—棕榈油:期货主力价差(日度)..................................................................................................................4图12:棕榈油:5月船期:进口利润(日度)........................................................................................................................4图13:棕榈油:5月船期:对盘利润(日度)........................................................................................................................5图14:棕榈油:6月船期:进口利润(日度)........................................................................................................................5图15:棕榈油:6月船期:对盘利润(日度)........................................................................................................................5图16:印尼棕榈油协会:棕榈油:出口数量(月度)..........................................................................................................5图17:初榨棕榈油:产量:马来西亚联邦(月度)..............................................................................................................5图18:棕榈液油:预计到港量(月度)..................................................................................................................................5图19:印尼棕榈油协会:棕榈油:产量(月度)..................................................................................................................6图20:棕榈油:单产:马来西亚联邦(月度)......................................................................................................................6图21:压榨厂:大豆油:产量:中华人民共和国(周度)..................................................................................................6图22:菜籽油:产量:中华人民共和国(周度)..................................................................................................................6图23:菜籽油:成交量合计:中华人民共和国(日度)......................................................................................................6图24:棕榈油:24度:成交量合计(日度)..........................................................................................................................6图25:大豆油:成交量:中华人民共和国(日度)..............................................................................................................7图26:沿海压榨厂:菜籽油:提货数量:中华人民共和国(周度)...................................................................................7图27:沿海压榨厂:菜籽油:库存:中华人民共和国(周度)...........................................................................................7图28: