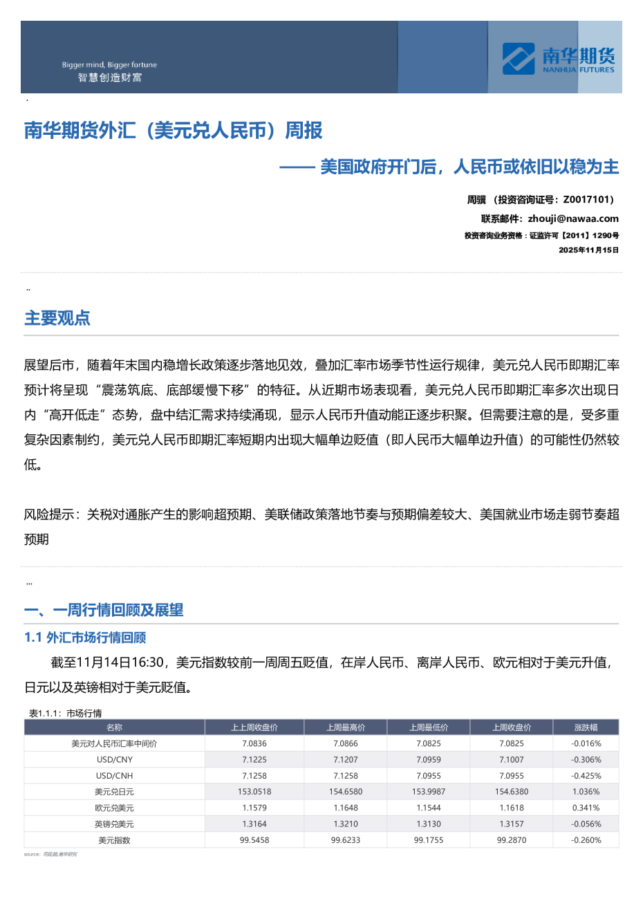
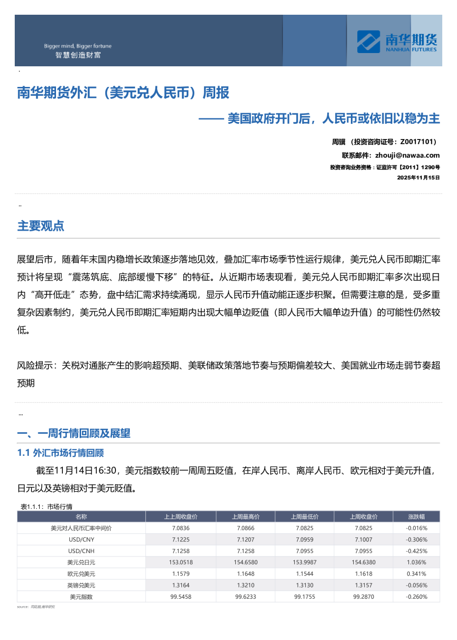
AI智能总结
—— 汇率依旧“稳”字当头 周骥 (投资咨询证号:Z0017101)投资咨询业务资格:证监许可【2011】1290号2025年10月19日 主要观点 截至2025年10月19日,尽管美国联邦政府停摆已超过两周,并导致多项关键经济数据延迟发布,但美元指数却在近期并未大幅下跌。我们认为,这一现象主要受到三方面因素的共同驱动:首先,数据真空期暂时掩盖了可能利空美元的因素,为美元提供了缓冲;其次,在主要非美货币表现更为疲软的“比差逻辑”下,例如日本政局变动引发的日元大幅贬值以及欧元区经济疲软和法国政治僵局拖累欧元,美元获得了被动支撑;最后,政府停摆等地缘政治风险推升了市场的避险情绪,促使资金流向美元资产。从彭博编制的“3个月美元兑一篮子货币25D RR隐含波动率”指标可观察到关键线索:在G7经济体汇率“比差逻辑”的主导下,市场配置偏好从非美货币转向黄金、白银等商品类资产,这种资产再配置行为间接为美元提供了支撑,成为美元指数短期坚挺的重要推手。在此背景下,美元兑人民币汇率的走势则呈现出不同的逻辑。中国央行在2025年第三季度货币政策例会中明确强调,将“综合施策,增强外汇市场韧性,稳定市场预期,防范汇率超调风险,保持人民币汇率在合理均衡水平上的基本稳定”。这一政策导向通过近期每日设定的人民币汇率中间价得以清晰传递。因此,尽管外部环境存在波动,但在“稳字当头”的政策基调主导下,尤其是在10月底重要会议召开前,美元兑人民币即期汇率预计将在合理区间内保持基本稳定。 风险提示:关税对通胀产生的影响超预期、美联储政策落地节奏与预期偏差较大、美国就业市场走弱节奏超预期 一、一周行情回顾及展望 1.1 外汇市场行情回顾 上周外汇市场的整体走势,主要由两类核心因素共同主导:一是政策面变量,涵盖新一轮贸易战风险与美联储货币政策信号;二是美国政府持续停摆带来的影响,直接导致关键宏观经济数据延迟披露。 从美元指数表现来看,市场对特朗普政府引发的新一轮贸易战风险已产生一定免疫力,主流观点认为此次政策更多是威慑而非实际强冲击。特朗普17日提及“100%关税并非长期策略”的表述,进一步缓解了市场 避险情绪;同时,美联储主席鲍威尔在周二的演讲中释放宽松信号,明确“降息进程或持续、缩表操作有望在数月内结束”,这一信号为市场注入了对流动性的乐观预期。 欧元方面,受美联储宽松信号的跨市场传导影响,欧洲国债市场整体跟随美国国债小幅走高。此外,欧洲短期政局趋于稳定,尤其是法国——此前经历“辞职后复任”的法国总理,上周成功顶住两项不信任动议。尽管法国内阁仍面临多重治理难题,但短期局势的稳定为市场注入了信心;同时德法两国国债利差出现收窄,这一变化体现出欧洲内部市场预期正逐步缓和,对欧元形成利好。 日元走势则明显受日本政局不确定性的影响。市场认为,在当前政局混乱的背景下,日本央行大概率会维持稳健的货币政策,启动加息的可能性较低,这一预期直接影响了日元的短期表现。 综上,截至10月18日16:30,美元指数较前一周周五贬值,离岸人民币、日元、欧元、英镑均相对于美元升值,但在岸人民币相对于美元微幅贬值。 1.2 美元兑人民币即期汇率周度复盘 上周,美元兑人民币即期汇率整体呈现“先涨后跌”的震荡走势。 重点核心事件之一为美联储主席鲍威尔释放关于缩表进程的偏鸽派信号——在市场普遍聚焦于美联储降息节奏与幅度的背景下,鲍威尔于上周的公开讲话中意外将议题延伸至美联储资产负债表,打破了此前市场对缩表进程的惯性预期。 具体来看,当地时间10月14日,美联储主席鲍威尔在美国宾夕法尼亚州费城举办的美国国家商业经济学会(NABE)第67届年会上,发表了题为《理解美联储资产负债表》的专题演讲。该演讲系统构建了美联储资产负债表在整体货币政策框架中的功能定位,复盘了2020年新冠疫情以来资产负债表扩张与收缩的实践经验及教训,披露了当前缩表进程的实际进展,并首次明确提及未来缩表政策的潜在调整取向,为市场传递了关键的政策转向预警信号。 从政策逻辑与市场环境的关联性来看,鲍威尔选择在此节点聚焦缩表议题,核心动因源于美国短期货币市场流动性的结构性紧张信号,具体可通过以下两点验证:1)隔夜利率市场的异常波动:近期美国隔夜利率市场呈现明显的流动性趋紧特征,其中关键观测指标——隔夜逆回购与联邦基金利率的价差出现“收敛态势”。2)对历史流动性危机的政策预防:2019年9月,美国曾因短期流动性骤紧爆发“回购市场危机”,当时隔夜回购利率飙升,远超联邦基金利率目标区间,迫使美联储紧急重启流动性注入操作。鲍威尔此次主动提及缩表调整,本质上是对2019年流动性危机的前瞻性防范——通过提前向市场释放信号,为后续政策的平稳调整“铺垫市场预期”,降低政策转向对金融市场的冲击。这与美联储近年来强调的“透明化货币政策框架”理念高度一致。 其次,我国发布了9月CPI与PPI数据。从CPI走势看,环比出现小幅改善,同比降幅有所收窄。在翘尾因素正向拉动增强的背景下,预计10月CPI可能延续回升势头。具体来看,当前CPI运行需关注以下四个关键方面:一、生猪产能去化进程。预计四季度生猪市场将呈现供给充裕与需求承压并存的格局。供给方面,能繁母猪存栏仍处高位,市场出栏量持续增加,供应压力显著;与此同时,政策引导下的产能去化与体重调控,正推动前期积压的出栏压力加速释放。需求方面,受前期居民消费偏弱与部分行政政策影响,餐饮消费整体增速放缓,但较低的肉价有望对四季度至春节前的传统旺季消费形成一定提振,叠加政策性收储带来的额外屠宰需求,或为市场提供部分支撑。从价格走势看,十一节后猪价可能继续探底,但随着季节性消费回暖,后续有望在旺季驱动下迎来阶段性反弹。二、国际原油价格的潜在压力。预计四季度原油市场整体将呈现基本面偏空但下方存在多重支撑的格局,价格难以出现深度下跌。从宏观层面看,当前全球经济处于“弱复苏 但未衰退”的阶段,美联储于9月实施的25BP降息属于预防式宽松,旨在对冲经济下行风险而非应对实质性衰退。市场对10月与12月继续降息的预期,有助于降低商品持仓成本,为原油提供流动性支撑。历史经验表明,在预防式降息周期中,原油价格往往先受益于资金配置行为而非需求改善。目前WTI非商业净多头持仓仍处于2018年以来低位,具备较大回补空间,若未出现明确衰退信号,流动性托底作用将限制油价大幅下探。需求方面,在未发生全球性衰退的背景下,原油消费仍具韧性。欧美成品油裂解价差维持高位,库存水平偏低,叠加欧洲炼厂产能受限、俄罗斯进口受制裁制约,以及中东与印度外供能力不足,共同支撑实物需求。此外,四季度欧洲若出现偏冷天气将进一步推升取暖需求。从库存周期看,全球累库进度慢于预期,中国战略补库、美国SPR回补以及俄伊浮仓吸收等表外需求,预计将在四季度吸纳约30–43万桶/日的供应量,对市场形成额外拉动。供给端则呈现约束增强的态势。OPEC+虽计划逐步增产,但前期执行率参差不齐,仅沙特与阿联酋具备实质增产能力,俄罗斯、伊朗和哈萨克斯坦分别受制于设施老化、投资不足及管道瓶颈。考虑到当前油价接近多国财政盈亏平衡线,成员国缺乏超配额增产意愿,预计四季度OPEC+整体增产完成率约为75%,实际增量约80万桶/日,低于理论水平。美国页岩油方面,钻机数量自4月以来下降15%,企业税前利润同比下滑,新井成本接近当前WTI价格,制约资本开支意愿,即便存在未完井存量支撑,四季度增量预计亦不足10万桶/日,难以成为推动供应过剩的核心力量。从全球格局看,区域间供需分化仍将延续,美欧因炼能受限与低库存维持偏紧态势,而中东亚太因OPEC+增产与中国平稳累库相对宽松。然而,地缘冲突仍是打破平衡的关键变量。若伊朗与以色列冲突再起,可能迅速收紧中东亚太供应,参考6月类似情形下布伦特油价一周内上涨超过10%;叠加俄乌冲突对黑海出口及“影子船队”运营的干扰,两地缘风险若形成共振,可能推动油价突破当前区间。三、PPI向CPI传导的不确定性。随着针对企业低价无序竞争的治理力度加大,PPI有望获得一定支撑,但其向CPI的传导路径和实际效果仍有待观察,短期内难以对CPI形成明显拉动。四、核心CPI的修复空间有限。受居民消费内生动能偏弱、服务与商品消费复苏不均衡等因素制约,核心CPI修复进程缓慢,整体回升空间有限。 从PPI表现来看,9月同比降幅继续收窄,后续有望延续改善趋势,但在多重结构性因素制约下,年内转正的可能性较低。一、M1增速的支撑作用。M1增速持续回升已成为推动PPI改善的重要因素。今年以来M1增速持续上行,有助于提振商品价格和企业盈利水平。随着金融环境不断优化,未来M1有望保持上升趋势,进一步支撑PPI改善。二、房地产与基建投资的拖累。房地产市场仍处于下行区间,同时,地方政府土地出让收入不及预期,导致基建投资未达预定目标,对工业需求和PPI形成明显拖累。三、微观主体活力不足。企业与居民作为微观经济主体,目前活力整体偏弱。企业受盈利预期和需求约束影响,投资意愿不强;居民受收入预期和不确定性影响,消费意愿偏低,共同制约了工业生产和价格的回升。 图1.2.1:美元指数与美元兑人民币即期汇率周度日内价格走势图 注:白线为USDCNH,蓝线为USDCNY,红线为美元指数source:Bloomberg,南华研究 1.3 行情展望 截至2025年10月19日,尽管美国联邦政府停摆已超过两周,并导致多项关键经济数据延迟发布,但美元指数在近期并未大幅下跌。我们认为,这一现象主要受到三方面因素的共同驱动:首先,数据真空期暂时掩盖了可能利空美元的因素,为美元提供了缓冲;其次,在主要非美货币表现更为疲软的“比差逻辑”下,例如日本政局变动引发的日元大幅贬值以及欧元区经济疲软和法国政治僵局拖累欧元,美元获得了被动支撑;最后,政府停摆等地缘政治风险推升了市场的避险情绪,促使资金流向美元资产。从彭博编制的“3个月美元兑一篮子货币25D RR隐含波动率”指标可观察到关键线索:在G7经济体汇率“比差逻辑”的主导下,市场配置偏好从非美货币转向黄金、白银等商品类资产,这种资产再配置行为间接为美元提供了支撑,成为美元指数短期坚挺的重要推手。 在此背景下,美元兑人民币汇率的走势则呈现出不同的逻辑。中国央行在2025年第三季度货币政策例会中明确强调,将“综合施策,增强外汇市场韧性,稳定市场预期,防范汇率超调风险,保持人民币汇率在合 理均衡水平上的基本稳定”。这一政策导向通过近期每日设定的人民币汇率中间价得以清晰传递。因此,尽管外部环境存在波动,但在“稳字当头”的政策基调主导下,尤其是在10月底重要会议召开前,美元兑人民币即期汇率预计将在合理区间内保持基本稳定。 1.4策略建议 观望为主 1.5周度⻛险提⽰及重点关注事件 后续需重点关注美国三大核心动态:一是政府关门事件的进展,二是劳动力市场的运行表现,三是关税政策的反复性特征。 二、人民币市场观测 2.1政策工具跟踪-逆周期因子 截至上周五,美元兑人民币汇率中间价报7.0949,较前一周周五贬值99个基点。从当前逆周期因子走势来看,表明央行对汇率的态度整体从偏中性转向维稳汇率(人民币贬值预期方向)。 2.2 投资者预期及情绪跟踪 2.2.1 企业部门预期 8月我国外汇市场平稳运行。一是外汇市场交易保持活跃。8月,企业、个人等非银行部门跨境收支1.3万亿美元,同比增长8%。其中,经常项目和资本项目跨境收支均有所增长,跨境贸易和投融资稳步发展。二是外汇市场供求总体平衡。8月,跨境资金净流入32亿美元,银行结售汇顺差146亿美元。分项目看,货物贸易资金净流入保持稳定,外资总体净买入境内股票和债券,服务贸易和投资收益资金净流出由季节性高位回落。总的来看,当前我国外汇市场交易活跃,外汇供求基本平衡,市场预期保持稳定。 国家外汇管理局发布的统计数据显示,2025年8月,银行结汇15103亿元人民币,售汇14058亿元人民币。2025年1-8月,银行累计结汇113938亿元人民币,累计售汇113078亿元人民币。 按美元计值,2025年8月