AI智能总结
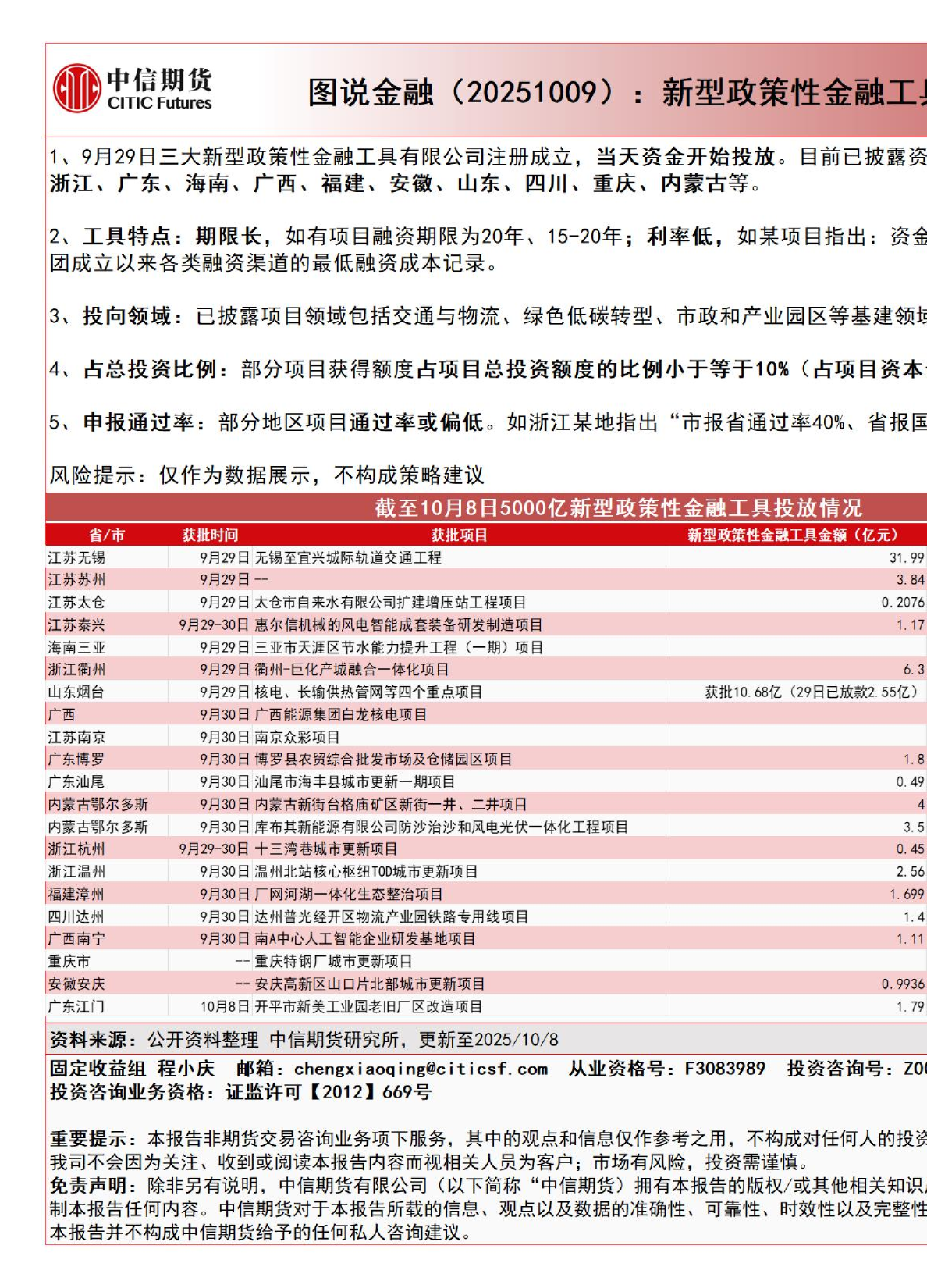
【内容摘要】9月29日,资金面整体平稳均衡,但跨季资金价格较高;债市延续弱势;转债市场主要指数集体跟涨,转债个券多数上涨;各期限美债收益率普遍下行,主要欧洲经济体10年期国债收益率普遍下行。 一、债市要闻 (一)国内要闻 【中共中央政治局召开会议,讨论拟提请二十届四中全会审议的文件】中共中央政治局9月29日召开会议,研究制定国民经济和社会发展第十五个五年规划重大问题。中共中央总书记习近平主持会议。会议决定,中国共产党第二十届中央委员会第四次全体会议于10月20日至23日在北京召开。中共中央政治局听取了《中共中央关于制定国民经济和社会发展第十五个五年规划的建议》稿在党内外一定范围征求意见的情况报告,决定根据这次会议讨论的意见进行修改后将文件稿提请二十届四中全会审议。 【5000亿元新型政策性金融工具即将落地】今年4月召开的中央政治局会议提出,设立新型政策性金融工具。9月29日,国家发改委政策研究室副主任、新闻发言人李超在月度新闻发布会上透露,新型政策性金融工具规模共5000亿元,全部用于补充项目资本金。国家发展改革委正会同有关方面,抓紧把新型政策性金融工具资金投入到具体项目上,后续将督促各个地方推动项目加快开工建设,促进经济平稳健康发展。 【交易商协会:完善主承销商日常评价标准,持续提升主承销商综合执业能力】交易商协会日前发布《关于非金融企业债务融资工具一般主承销商2025年度主承销业务执业情况市场评价实施方案的通知》。其中提到,落实党中央、国务院关于促进科技企业、民营企业高质量发展的重大决策部署,加强对科技创新债券、民营企业债券的支持力度,引导金融资源对重点领域的服务与支持。进一步完善主承销商的能力建设框架,构建“发行定价-市场化销售-存续期管理-承销做市联动-风险分担-研究创新”六位一体的执业能力框架,促进提升综合服务质效。 (二)国际要闻 【美联储高官:对通胀前景感到担忧,货币政策面临“一个充满挑战的时刻”】9月29日,克利夫兰联邦储备银行行长哈马克在接受采访时表示,她预计通胀在未来一到两年内将持续高于美联储2%的目标,可能要到2027年底或2028年初才能回落。她特别指出,对服务业通胀的压力感到担忧,并认为整体、核心及服务业通胀均存在压力。尽管美联储已于9月实施了自去年12月以来的首次降息,但哈马克认为当前的货币政策立场仅是“温和限制性的”。她表示,只有在经济前景出现“更实质性的疲软”时,她才希望将政策转向宽松立场,而目前她并未看到这种情况。在哈马克看来,通胀的粘性是其核心担忧。她认为美联储未能实现其2%的通胀目标已有四年半之久,这种情况可能还将持续一段时间。此外,对于关税的影响,哈马克也持谨慎态度。尽管一些美联储官员承认关税对物价的迄今影响有限,但哈马克暗示她并不同意那些将此效应视为一次性事件的同事的观点。她重申,需要“保持限制性的政策立场”。 (三)大宗商品 【国际原油期货价格转跌,国际天然气价格大幅上涨】9月29日,WTI 11月原油期货收跌3.45%,报63.45美元/桶;布伦特11月原油期货收跌3.08%,报67.97美元/桶;COMEX 12月黄金期货收涨1.21%,报3855.2美元/盎司;NYMEX天然气价格收涨14.5%至3.275美元/盎司。 二、资金面 (一)公开市场操作 9月29日,央行以固定利率、数量招标方式开展了2886亿元7天期逆回购操作,操作利率1.40%,投标量2886亿元,中标量2886亿元。Wind数据显示,当日有2405亿元逆回购到期,因此单日净投放资金481亿元。 (二)资金利率 9月29日,资金面整体平稳均衡,但季末结构性矛盾突出,跨季资金价格较高。当日DR001下行0.23 bp至1.310%,DR007上行3.17bp至1.587%。 三、债市动态 (一)利率债 1.现券收益率走势 9月29日,股市午后上涨,叠加市场对基金销售费率新规的持续担忧,债市延续弱势。截至北京时间20:00,10年期国债活跃券250011收益率上行0.75bp至1.8075%,10年期国开债活跃券250215收益率上行2.50bp至1.9900%。 (二)信用债 1.二级市场成交异动 9月29日,2只产业债成交价格偏离幅度超10%,为“H1阳城01”涨超13%,“H0中南02”涨超461%。 9月29日,2只城投债成交价格偏离幅度超10%,为“19津投04”涨超11%,“PR旅投01”涨超12%。 2.信用债事件 ◼融侨集团:公司公告,公司因累计欠税款6.51亿元,未按要求缴纳税款或提供担保,收到福州高新区税务局的税收强制执行决定书。◼世茂集团:公司公告,九龙延坪道Beacon Peak约100亿港元开发贷款获展期3年。◼淮安市投资控股:公司公告,鉴于近期市场波动较大,取消发行“25淮安投资MTN006”。◼湖南省高速公路集团:公司公告,现由于近期市场波动较大,公司拟取消发行“25湘高速MTN019”。◼江苏国信集团:公司公告,因近期市场波动较大及融资安排变更,决定取消“25苏国信CP004”发行。◼宜昌高投:惠誉确认宜昌高投“BB+”长期本外币发行人评级,展望“稳定”,随后撤销评级。◼青州城投:东方金诚公告,青州城投存在失信被执行及被执行记录,金额合计1966.73万元。◼吉林省担保集团:公司公告,公司涉及被执行事项,案件金额为4595.27万元。◼南通三建:公司公告,公司近期因经营纠纷,存在失信行为。公司正在积极协调处理各方关系,消除该事项带来的负面影响。 (三)可转债 1.权益及转债指数 【权益市场三大股指集体收涨】9月29日,A股震荡攀升,券商股午后爆发,全天逾3500股 飘红,上证指数、深证成指、创业板指分别收涨0.90%、2.05%、2.74%,全天成交额2.18万亿元。当日,申万一级行业多数上涨,上涨行业中,石非银金融、有色金属、电力设备涨超3%,钢铁涨超2%;下跌行业中,煤炭跌逾0.5%,银行、社会服务、石油石化、美容护理小幅收跌。 【转债市场主要指数集体跟涨】9月29日,转债市场跟随权益市场有所上涨,当日中证转债、上证转债、深证转债分别收涨0.87%、0.71%、1.13%。当日,转债市场成交额828.64亿元,较前一交易日放量66.88亿元。转债市场个券多数上涨,430支转债中,358支收涨,53支下跌,19支持平。当日上涨个券中,冠中转债涨停20%,景兴转债涨超15%,领益转债涨超11%;下跌个券中,嘉泽转债跌逾10%,塞力转债、东时转债、中辰转债、神马转债跌逾2%。 2.转债跟踪 ◼9月29日,升24转债公告即将触发提前赎回条款。 (四)海外债市 1.美债市场 9月29日,2年期美债收益率保持在3.63%不变,其余各期限美债收益率普遍下行。其中,10年期美债收益率下行5bp至4.15%。 9月29日,2/10年期美债收益率利差收窄5bp至52bp;5/30年期美债收益率利差收窄4bp至97bp。 9月29日,美国10年期通胀保值国债(TIPS)损益平衡通胀率下行3bp至2.35%。 2.欧债市场 9月29日,主要欧洲经济体10年期国债收益率普遍下行。其中,德国10年期国债收益率下行3bp至2.71%,法国、意大利、西班牙、英国10年期国债收益率分别下行4bp、5bp、5bp和5bp。 3.中资美元债每日价格变动(截至9月29日收盘)