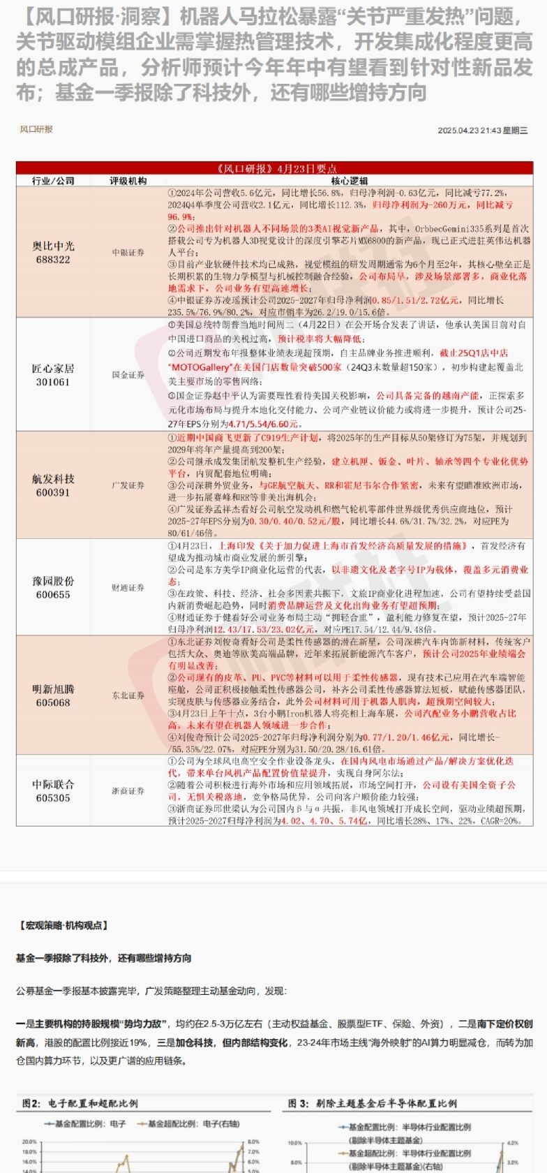
AI智能总结
5x所机器狼供应商送样结果更新,#富临精工主供关节模组(ASP10-20万),目前已收到数十台机器狼小批量订单,明年狼整体出货量约为大几千台,对应约5-10万个关节模组,中期狼年产2万台,对应24万个关节模组,此外公司人形机器人深度合作智元,今年人形/机器狼营收有望上亿,明年将显著增长。 #产能端公司年底狼+人形关节模组产能会提升到20万套,若 机器狼重大更新:富临精工主供关节模组,机器人低位标的 5x所机器狼供应商送样结果更新,#富临精工主供关节模组(ASP10-20万),目前已收到数十台机器狼小批量订单,明年狼整体出货量约为大几千台,对应约5-10万个关节模组,中期狼年产2万台,对应24万个关节模组,此外公司人形机器人深度合作智元,今年人形/机器狼营收有望上亿,明年将显著增长。 #产能端公司年底狼+人形关节模组产能会提升到20万套,若单个关节模组为5000,对应10亿收入,利润率20%,对应2e利润。 主业:储能+动力需求旺盛,近期正极价格或有变化,江西升华深度绑定宁德五代高压实密度产品结构年底有望达70%,磷酸二氢锂项目顺利建设,不涨价的情况下还有2000元/吨左右的成本下降,盈利趋势改善明确有望自25Q3开始体现。