登录
注册
回到首页
AI
搜索
发现报告
发现数据
发现专题
研选报告
定制报告
VIP
权益
发现大使
发现一下
行业研究
公司研究
宏观策略
财报
招股书
会议纪要
稀土
低空经济
DeepSeek
AIGC
智能驾驶
大模型
当前位置:首页
/
其他报告
/
报告详情
玻璃月报:淡季检验临近 玻璃易跌难涨
2017-05-30
许惠敏
华泰期货
陈***
你可能感兴趣
玻璃早评:淡旺季临近交替,中期易涨难跌
迈科期货
2017-07-31
铜月报:旺季临近,低库存下铜价易涨难跌
华泰期货
2023-09-05
软商品月报:消费淡季糖价易跌难涨 消费淡季糖价易跌难涨
迈科期货
2018-04-03
玻璃纯碱月报:纯碱供需向好,价格易涨难跌
华泰期货
2022-06-06
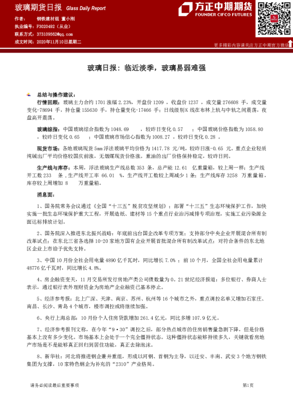
玻璃日报:临近淡季,玻璃易弱难强
方中中期期货
2016-11-17