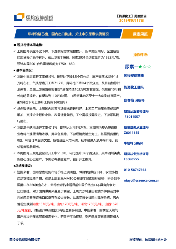
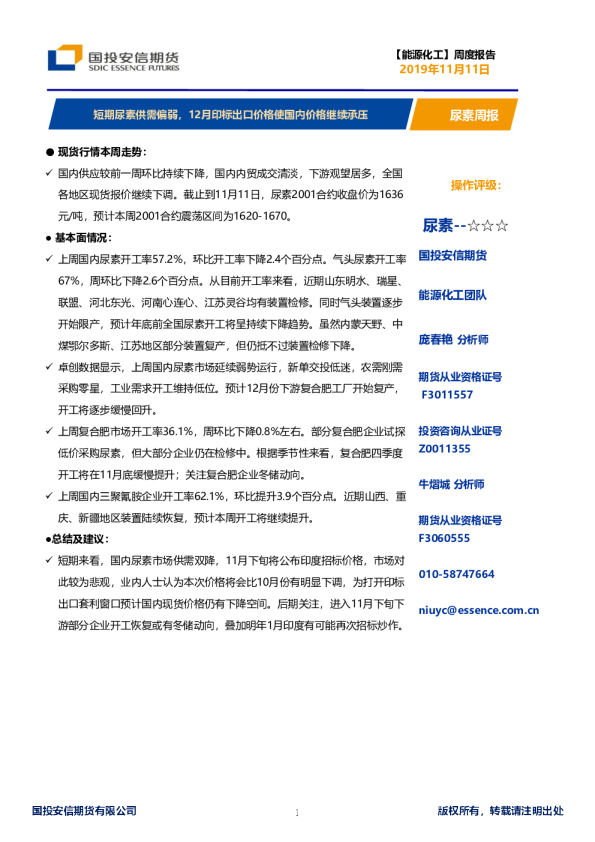
AI智能总结
中原期货研究咨询部 作者:申文执业证书编号:F03117458投资咨询编号:Z0022654shenwen_qh@ccnew.com0371-58620081 周度观点汇总 品种详情分解 2.1本周国内尿素市场价格窄幅波动 数据来源:Wind中原期货 2.2国际尿素市场价格大幅下调 数据来源:Wind隆众资讯中原期货 2.3供给-近期检修装置较多,供应端减量明显 尿素周产量127.9万吨(-5.20%),其中,煤头尿素产量100.25万吨,气头尿素产量为27.65万吨,平均日产量18.3万吨。 2.3供给-装置检修情况 2.4库存-上游尿素企业及港口库存环比均增加 尿素企业库存109.50万吨,环比+0.92万吨,受国内需求支撑偏弱影响,上游尿素企业库存持续累积。 港口库存62.09万吨(环比+2.09万吨),港口库存环比增加。 尿素企业主流预收天数6.41日(环比+5.78%),企业待发订单天数增加。 2.5需求-复合肥开工大幅下降,关注印标动态 复 合 肥 企 业 开 工 率33.08%(-6.14%),成品库存为84.12万吨(环 比-2.6万 吨),复合肥企 业开 工大幅下降,下 游提 货逐步改善。 三 聚 氰 胺 开 工 率 为58.98%(+0.48%),三聚氰胺 开工 呈现回升趋势。 2.6原料端-煤炭价格弱势运行 数据来源:Wind中原期货 2.7利润-尿素利润环比下降 2.8价差分析-9-1价差偏弱运行,09基差变化有限 2.10尿素相关品价差 数据来源:Wind中原期货 免责声明 此报告并非针对或意图送发给或为任何就送发、发布、可得到或使用此报告而使中原期货股份有限公司违反当地的法律或法规或可致使中原期货股份有限公司受制于的法律或法规的任何地区、国家或其它管辖区域的公民或居民。除非另有显示,否则所有此报告中的材料的版权均属中原期货股份有限公司。未经中原期货股份有限公司事先书面授权下,不得更改或以任何方式发送、复印此报告的材料、内容或其复印本予任何其它人。所有于此报告中使用的商标、服务标记及标记均为中原期货股份有限公司的商标、服务标记及标记。此报告所载的资料、工具及材料只提供给阁下作查照之用。此报告的内容并不构成对任何人的投资建议,而中原期货股份有限公司不会因接收人收到此报告而视他们为其客户。 此报告所载资料的来源及观点的出处皆被中原期货股份有限公司认为可靠,但中原期货股份有限公司不能担保其准确性或完整性,而中原期货股份有限公司不对因使用此报告的材料而引致的损失而负任何责任。并不能依靠此报告以取代行使独立判断。中原期货股份有限公司可发出其它与本报告所载资料不一致及有不同结论的报告。本报告及该等报告反映编写分析员的不同设想、见解及分析方法。为免生疑,本报告所载的观点并不代表中原期货股份有限公司,或任何其附属或联营公司的立场。此报告中所指的投资及服务可能不适合阁下,我们建议阁下如有任何疑问应咨询独立投资顾问。此报告并不构成投资、法律、会计或税务建议或担保任何投资或策略适合或切合阁下个别情况。此报告并不构成给予阁下私人咨询建议。 联系我们 总部地址:河南自贸试验区郑州片区(郑东)商务外环路10号中原广发金融大厦四楼上海分公司:上海市自贸区福山路388号、向城路69号15层07室西北分公司:宁夏银川市金凤区CBD金融中心力德财富大厦1607室山东分公司:济南市历下区经十路15982号第一大道19层1901新乡营业部:河南省新乡市荣校路195号1号楼东1-2层南阳营业部:河南省南阳市宛城区光武区与孔明路交叉口星旺家园3幢1楼001-1室灵宝营业部:河南省灵宝市函谷大道北段西侧(灵宝市函谷路与五龙路交叉口金湖公馆)洛阳营业部:河南省洛阳市洛龙区开元大道260号财源大厦综合办公楼1幢2层西安营业部:陕西省西安市高新区科技一路万象汇3号楼23层2305室杭州营业部:浙江省杭州市拱墅区远见大厦2号楼1013室 电话:4006-967-218电话:021-68590799电话:0951-8670121电话:0531-82955668电话:0373-2072882电话:0377-63261919电话:0398-2297999电话:0379-61161502电话:029-89619031电话:0571-85236619 Thanks 公司网址:www.zyfutures.com 公司电话:4006-967-218 公司地址:河南自贸试验区郑州片区(郑东)商务外环路10号中原广发金融大厦四楼