您的浏览器禁用了JavaScript(一种计算机语言,用以实现您与网页的交互),请解除该禁用,或者联系我们。 [恒泰证券]:基金研究:值市股仓 - 发现报告

基金研究:值市股仓

2025-09-02 张一 恒泰证券 Leona
报告封面

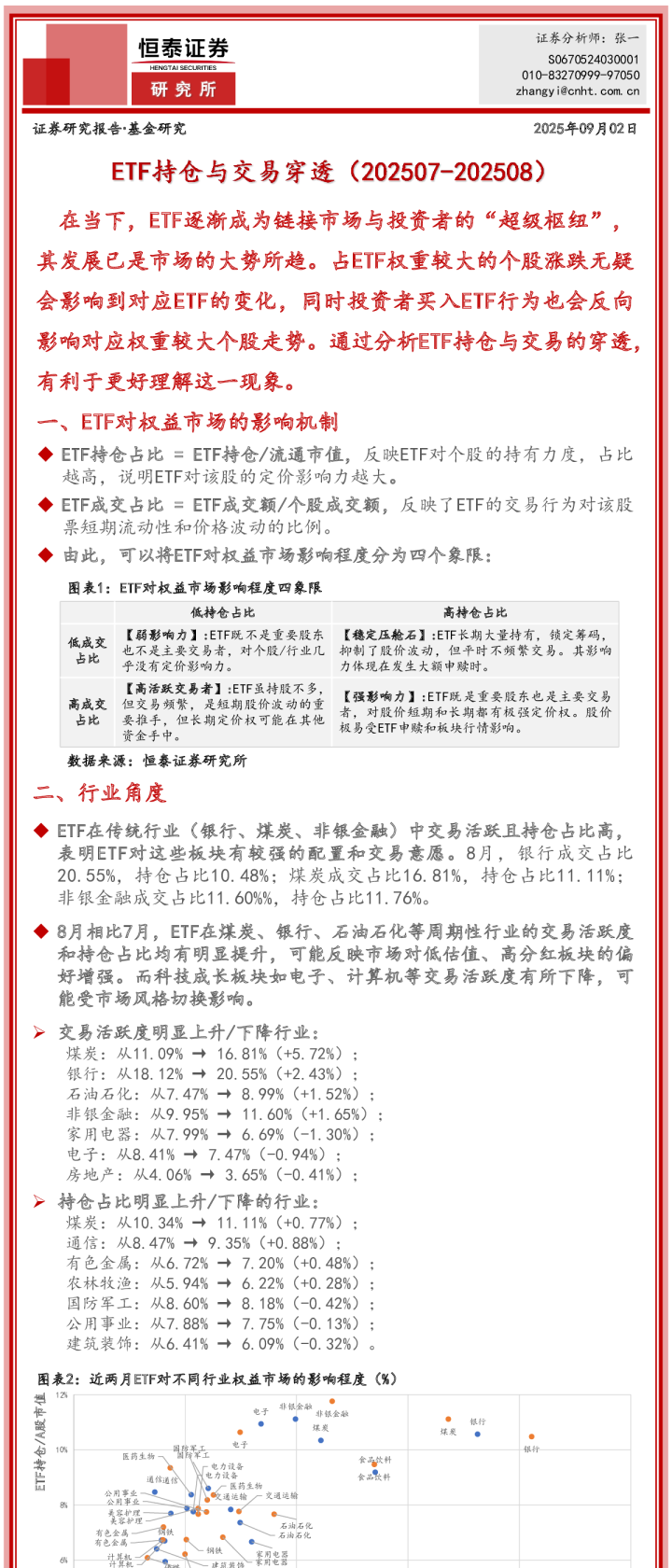
在当下,ETF逐渐成为链接市场与投资者的“超级枢纽”,其发展已是市场的大势所趋。占ETF权重较大的个股涨跌无疑会影响到对应ETF的变化,同时投资者买入ETF行为也会反向影响对应权重较大个股走势。通过分析ETF持仓与交易的穿透,有利于更好理解这一现象。 一、ETF对权益市场的影响机制 uETF持仓占比= ETF持仓/流通市值,反映ETF对个股的持有力度,占比越高,说明ETF对该股的定价影响力越大。 uETF成交占比= ETF成交额/个股成交额,反映了ETF的交易行为对该股票短期流动性和价格波动的比例。 u由此,可以将ETF对权益市场影响程度分为四个象限: 二、行业角度 uETF在传统行业(银行、煤炭、非银金融)中交易活跃且持仓占比高,表明ETF对这些板块有较强的配置和交易意愿。8月,银行成交占比20.55%,持仓占比10.48%;煤炭成交占比16.81%,持仓占比11.11%;非银金融成交占比11.60%%,持仓占比11.76%。 u8月相比7月,ETF在煤炭、银行、石油石化等周期性行业的交易活跃度和持仓占比均有明显提升,可能反映市场对低估值、高分红板块的偏好增强。而科技成长板块如电子、计算机等交易活跃度有所下降,可能受市场风格切换影响。 煤炭:从11.09%→16.81%(+5.72%);银行:从18.12%→20.55%(+2.43%);石油石化:从7.47%→8.99%(+1.52%);非银金融:从9.95%→11.60%(+1.65%);家用电器:从7.99% → 6.69%(-1.30%);电子:从8.41% → 7.47%(-0.94%);房地产:从4.06% → 3.65%(-0.41%); Ø持仓占比明显上升/下降的行业: 煤炭:从10.34% → 11.11%(+0.77%);通信:从8.47% → 9.35%(+0.88%);有色金属:从6.72% → 7.20%(+0.48%);农林牧渔:从5.94% → 6.22%(+0.28%);国防军工:从8.60% → 8.18%(-0.42%);公用事业:从7.88% → 7.75%(-0.13%);建筑装饰:从6.41% → 6.09%(-0.32%)。 免责声明分析师声明作者具有中国证券业协会授予的证券投资咨询执业资格并登记为证券分析师,以勤勉的职业态度,独立、客观地出具本报告。分析逻辑基于作者的职业理解,本报告清晰准确地反映了作者的研究观点。作者所得报酬的任何部分不曾与,不与,也不将与本报告中的具体推荐意见或观点而有直接或间接联系,特此声明。 信息披露 本公司在知晓的范围内履行信息披露义务。客户可登录www.cnht.com.cn查询静默期安排。 使用本研究报告的风险提示及法律声明恒泰证券股份有限公司经中国证券监督管理委员会批准,已具备证券投资咨询业务资格。 本报告仅限中国大陆地区发行,仅供恒泰证券股份有限公司(以下简称:本公司)的客户使用。本公司不会因接收人收到本报告而 视其为客户。本报告的信息均来源于公开资料,本公司对这些信息的准确性和完整性不作任何保证,也不保证所包含信息和建议不发生任何变更。本公司已力求报告内容的客观、公正,但文中的观点、结论和建议仅供参考,不包含作者对证券价格涨跌或市场走势的确定性判断。报告中的信息或意见并不构成所述证券的买卖出价或征价,投资者据此做出的任何投资决策与本公司和作者无关。本报告所载的资料、意见及推测仅反映本公司于发布本报告当日的判断,本报告所指的证券或投资标的的价格、价值及投资收入可升可跌,过往表现不应作为日后的表现依据;在不同时期,本公司可以发出其他与本报告所载信息不一致及有不同结论的报告;本报告所反映研究人员的不同观点、见解及分析方法,并不代表本公司或其他附属机构的立场;本公司不保证本报告所含信息保持在最新状态。同时,本公司对本报告所含信息可在不发出通知的情形下做出修改,投资者应当自行关注相应的更新或修改。本公司及作者在自身所知情范围内,与本报告中所评价或推荐的证券不存在法律法规要求披露或采取限制、静默措施的利益冲突。 本报告版权仅为本公司所有,未经书面许可,任何机构和个人不得以任何形式将研报内容和相关信息对外公布、转发、转载、传播、复制、编辑、修改、引用等。如有上述违法行为,本公司保留追究相关方法律责任的权利。 市场有风险,投资需谨慎。投资者不应将本报告作为作出投资决策的唯一参考因素,亦不应认为本报告可以取代自己的判断。在决定投资前,如有需要,投资者务必向专业人士咨询并谨慎决策。 三、个股角度 ETF持仓排名前30名个股清晰地展示了ETF资金偏好和行业倾向: uETF成重要定价力量 持仓排名前30的个股中,ETF持仓占其流通市值的比例均超过10%。ETF持仓占其流通市值的比例越高,意味着这些股票较多的可流通筹码被ETF基金持有,ETF资金对其拥有极强的定价权和影响力。股价波动与相关ETF的申赎、调仓行为关联性极高。 u持仓行业集中度鲜明 持仓占比高的个股行业集中度较高,以半导体产业链为绝对核心,占据了前30名中的绝大多数席位: 半导体产业链: 芯片设计:晶晨股份、恒玄科技、寒武纪-U半导体设备:中微公司、澜起科技、华海清科、拓荆科技半导体材料:沪硅产业晶圆代工:中芯国际IP服务:芯原股份 其次为医药生物,以创新药与器械方向为主,此外还有部分新能源、人工智能与软件标的。 创新药与器械:药明康德、泰格医药、康龙化成、联影医疗 新能源:新易盛、天合光能人工智能与软件:科大讯飞、金山办公券商:东方财富、中信证券 从7、8月持仓变动情况看,随着个股估值、业绩、市场情绪的变化,ETF也会进行持续的再平衡,导致持仓和成交占比的微小变化,但核心主线保持不变,资金对国产替代和科技自主创新长期投资价值的坚定看好,ETF作为配置工具的作用进一步增强。 u持仓个股市值规模不一,多为细分行业龙头与科创板公司 ETF重仓的个股市值分布广泛,涵盖从数千亿的巨头至数百亿的中型成长企业,说明ETF布局不仅限于大盘股,同样重视对高成长性中小盘股的配置。其选股核心多为具备高技术壁垒与高成长性的细分领域领军企业,尤其青睐科创板(688开头)公司,这与科创板的高科技属性及机构投资者的偏好高度契合。 风险提示:市场波动、跟踪误差 免责声明分析师声明作者具有中国证券业协会授予的证券投资咨询执业资格并登记为证券分析师,以勤勉的职业态度,独立、客观地出具本报告。分析逻辑基于作者的职业理解,本报告清晰准确地反映了作者的研究观点。作者所得报酬的任何部分不曾与,不与,也不将与本报告中的具体推荐意见或观点而有直接或间接联系,特此声明。 信息披露 本公司在知晓的范围内履行信息披露义务。客户可登录www.cnht.com.cn查询静默期安排。 使用本研究报告的风险提示及法律声明恒泰证券股份有限公司经中国证券监督管理委员会批准,已具备证券投资咨询业务资格。 本报告仅限中国大陆地区发行,仅供恒泰证券股份有限公司(以下简称:本公司)的客户使用。本公司不会因接收人收到本报告而 视其为客户。本报告的信息均来源于公开资料,本公司对这些信息的准确性和完整性不作任何保证,也不保证所包含信息和建议不发生任何变更。本公司已力求报告内容的客观、公正,但文中的观点、结论和建议仅供参考,不包含作者对证券价格涨跌或市场走势的确定性判断。报告中的信息或意见并不构成所述证券的买卖出价或征价,投资者据此做出的任何投资决策与本公司和作者无关。本报告所载的资料、意见及推测仅反映本公司于发布本报告当日的判断,本报告所指的证券或投资标的的价格、价值及投资收入可升可跌,过往表现不应作为日后的表现依据;在不同时期,本公司可以发出其他与本报告所载信息不一致及有不同结论的报告;本报告所反映研究人员的不同观点、见解及分析方法,并不代表本公司或其他附属机构的立场;本公司不保证本报告所含信息保持在最新状态。同时,本公司对本报告所含信息可在不发出通知的情形下做出修改,投资者应当自行关注相应的更新或修改。本公司及作者在自身所知情范围内,与本报告中所评价或推荐的证券不存在法律法规要求披露或采取限制、静默措施的利益冲突。 本报告版权仅为本公司所有,未经书面许可,任何机构和个人不得以任何形式将研报内容和相关信息对外公布、转发、转载、传播、复制、编辑、修改、引用等。如有上述违法行为,本公司保留追究相关方法律责任的权利。 市场有风险,投资需谨慎。投资者不应将本报告作为作出投资决策的唯一参考因素,亦不应认为本报告可以取代自己的判断。在决定投资前,如有需要,投资者务必向专业人士咨询并谨慎决策。