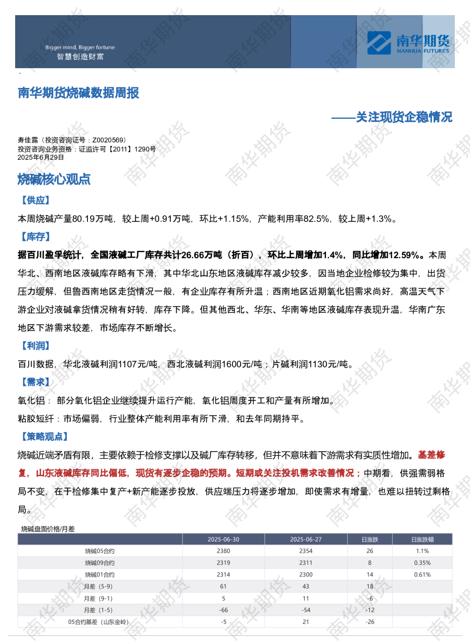
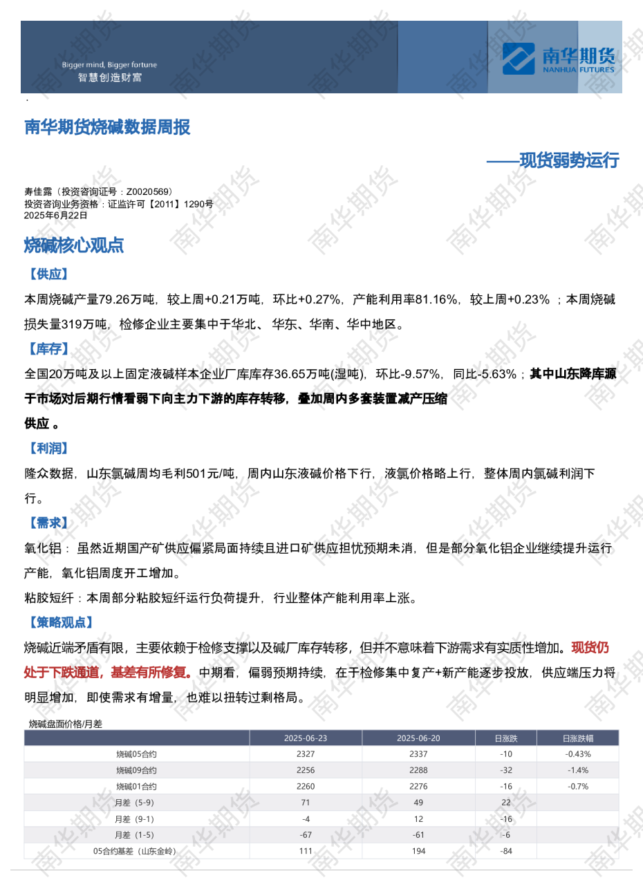
AI智能总结
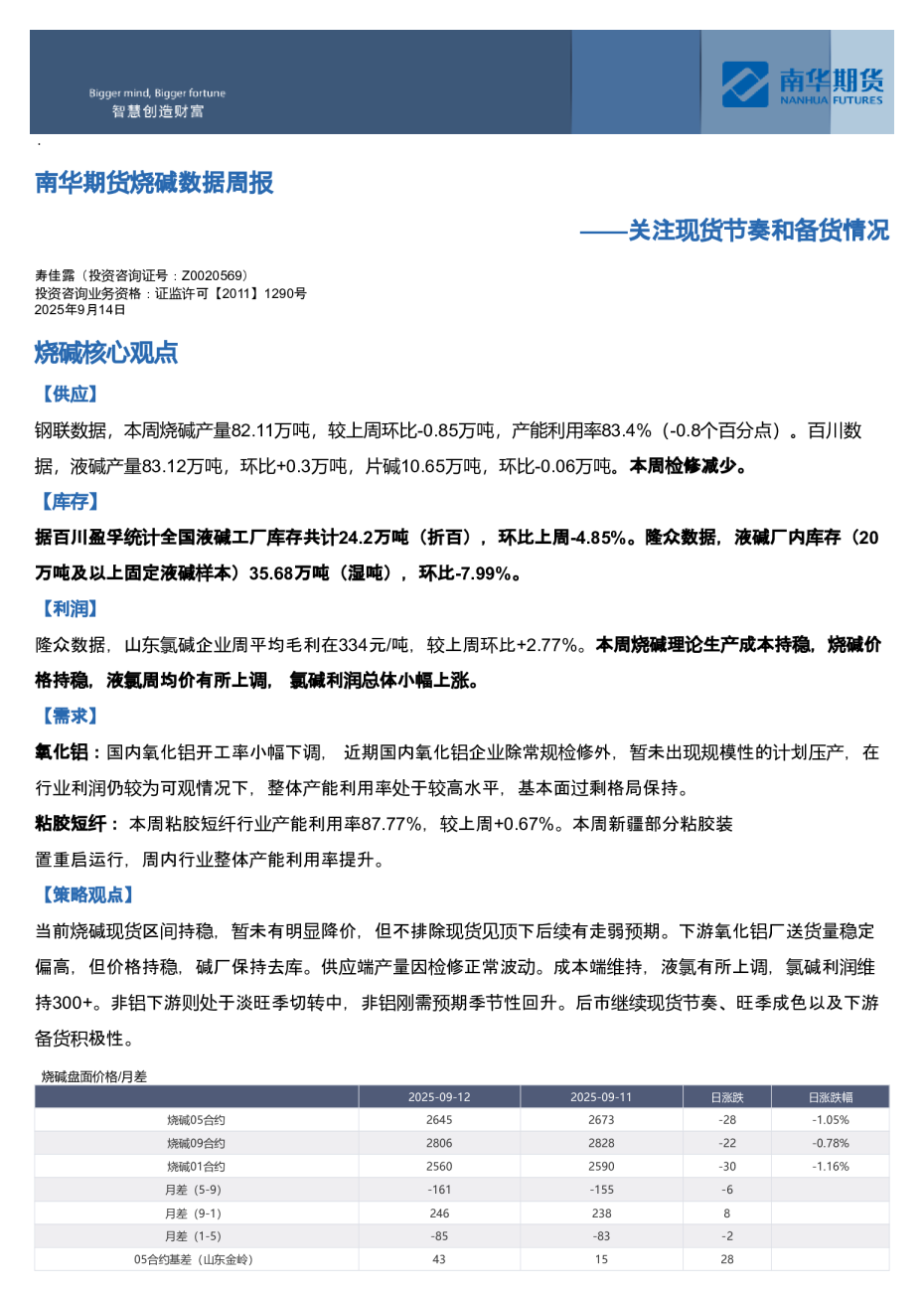
——关注现货节奏,或区间运行 寿佳露(投资咨询证号:Z0020569)投资咨询业务资格:证监许可【2011】1290号2025年8月31日 烧碱核心观点 【供应】 钢联数据,本周烧碱产量81.32万吨,较上周环比-0.31万吨,产能利用率82.4%(-0.8个百分点)。百川数据,液碱产量82.1万吨,环比-0.46万吨,片碱10.28万吨,环比+0.45万吨。 【库存】 据百川盈孚统计全国液碱工厂库存共计26.2万吨(折百),环比上周减少3.3%。钢联数据,液碱厂内库存37.95万吨,环比上周-4.26%。 【利润】 隆众数据,山东氯碱企业周平均毛利在309元/吨,较上周环比-70元/吨。 【需求】 氧化铝:国内氧化铝开工率稳步回升中,至82.6%,氧化铝企业利润和开工稳定为主。粘胶短纤:本周粘胶短纤行业产能利用率86.02%,较上周-0.2%。整体持稳为主。 【策略观点】 近端现货区间偏稳,暂未有明显降价。下游氧化铝厂送货量继续增加,但价格持稳,碱厂保持去库,斜率放缓。供应端产量因检修小幅下滑,正常波动。成本端维持,氯碱利润维持300+。非铝下游则处于淡旺季切转中,非铝刚需预期季节性回升。后市继续现货节奏、旺季成色以及下游备货积极性。 【烧碱期货盘面】 source:wind,南华研究 source:wind,南华研究 【烧碱-32碱现货情况】 source:南华研究 source:南华研究 【烧碱-50碱现货情况】 source:南华研究 【片碱现货情况】 source:BAIINFO,南华研究 【区域价差】 source:SCI,南华研究 【现货折盘面价格】 【外盘价格】 source:同花顺,彭博,南华研究 【烧碱损失量】 【液碱产量/开工率】 source:BAIINFO,南华研究 【片碱产量/开工率】 source:BAIINFO,南华研究 【成本利润】 【液/片碱库存总览】 source:BAIINFO,南华研究 source:BAIINFO,南华研究 【烧碱进出口情况】 【需求】