AI智能总结
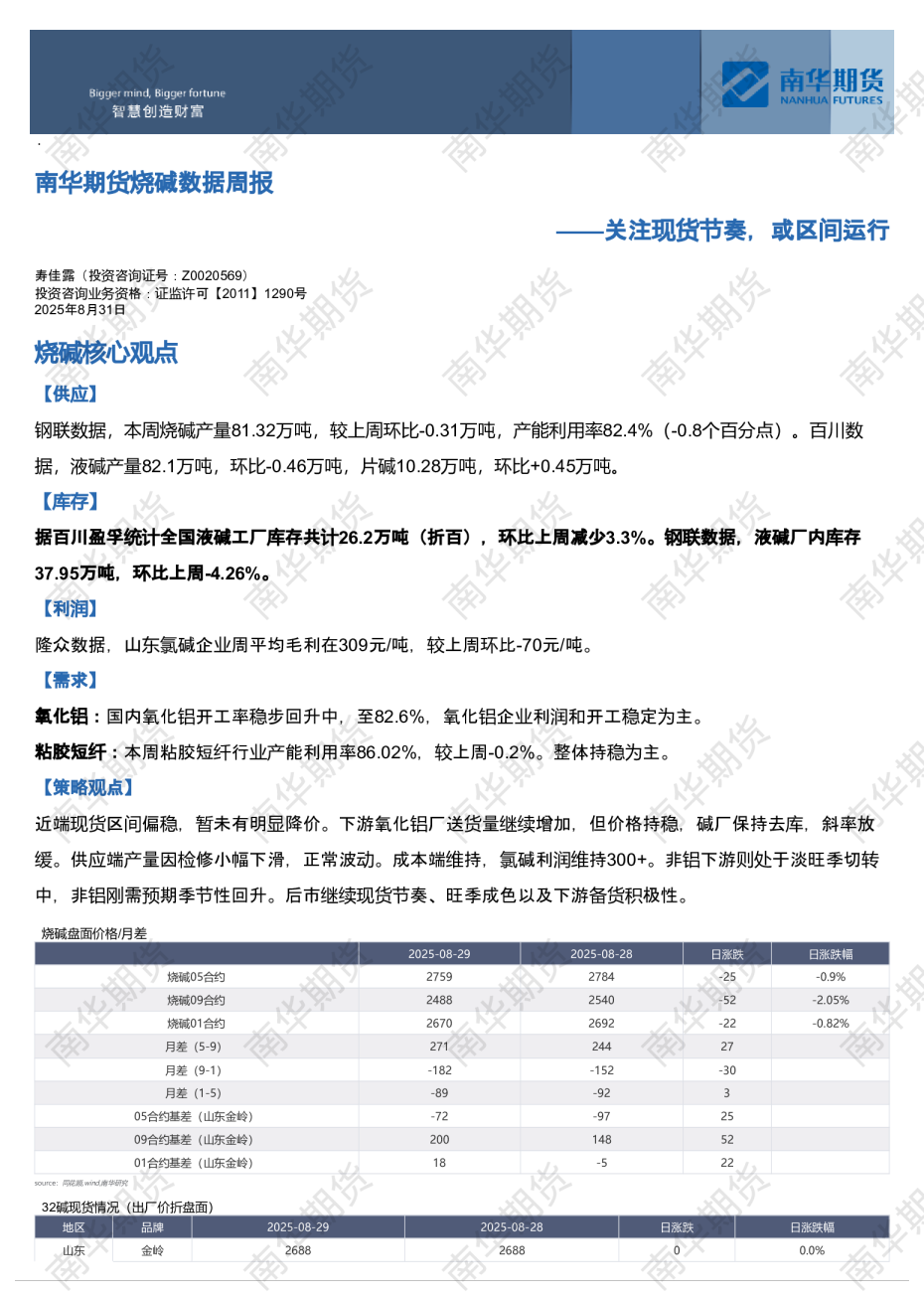
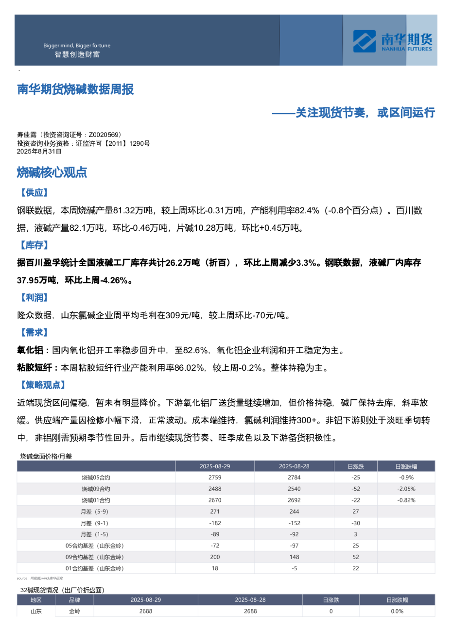
——关注仓单压力 寿佳露(投资咨询证号:Z0020569)投资咨询业务资格:证监许可【2011】1290号2025年8月3日 烧碱核心观点 【供应】 钢联数据,本周烧碱产量82.25万吨,较上周环比持平,产能利用率83.9%,暂稳。百川数据,液碱产量81.95万吨,环比+0.89万吨,片碱8.8万吨,环比-0.63万吨。 【库存】 据百川盈孚统计全国液碱工厂库存共计26.63万吨(折百),环比上周+2180吨。 【利润】 百川数据,华北液碱利润1149元/吨,西北液碱利润1600元/吨;片碱利润1250元/吨。 【需求】 氧化铝:上海有色数据,氧化铝周度开工率在82.41%左右,开工率持续回升。粘胶短纤:行业开工率和产量小幅提升。 【策略观点】 即将步入8月,09合约或开始走交割逻辑,关注仓单压力。基本面,近端跌价累库,山东液碱价格开始小幅下滑,供应端产量有继续回升预期。成本端维持,不过随着液氯价格上调,氯碱利润有所回升。非铝下游处于淡季。后市或关注旺季成色,下游需求改善程度以及下游备货积极性;中长期看,复产+新产能逐步投放,供应端压力或逐步显现。 【烧碱期货盘面】 source:wind,南华研究 【烧碱-32碱现货情况】 source:南华研究 source:南华研究 【烧碱-50碱现货情况】 source:南华研究 【片碱现货情况】 source:BAIINFO,南华研究 【区域价差】 source:SCI,南华研究 【现货折盘面价格】 source:SCI,南华研究 source:南华研究 【外盘价格】 【烧碱损失量】 【液碱产量/开工率】 source:BAIINFO,南华研究 【片碱产量/开工率】 source:BAIINFO,南华研究 source:BAIINFO,南华研究 【成本利润】 source:BAIINFO,南华研究 source:BAIINFO,南华研究 source:BAIINFO,南华研究 【液/片碱库存总览】 source:BAIINFO,南华研究 【烧碱进出口情况】 【需求】 source:SCI,南华研究