登录
注册
回到首页
AI
搜索
发现报告
发现数据
发现专题
研选报告
定制报告
VIP
权益
发现大使
发现一下
行业研究
公司研究
宏观策略
财报
招股书
会议纪要
稀土
低空经济
DeepSeek
AIGC
智能驾驶
大模型
当前位置:首页
/
其他报告
/
报告详情
白糖日报:郑糖围绕6700一线波动等待政策面的明朗
2017-05-16
刘倩楠
银河期货
北***
你可能感兴趣
白糖日报:郑糖围绕6700一线波动资金面参与兴趣不足
银河期货
2017-05-23
白糖日报:郑糖围绕6400 一线波动现货市场稳中有降
银河期货
2017-08-31
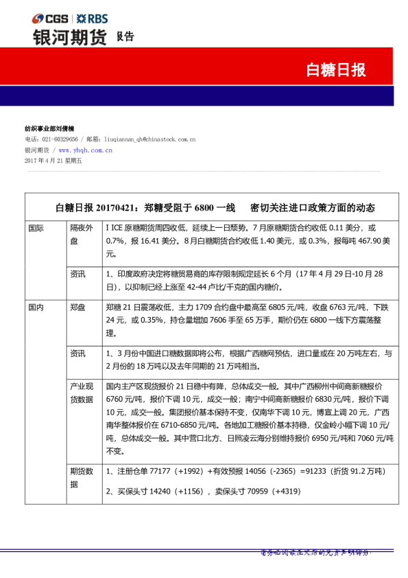
白糖日报:郑糖受阻于6800一线 密切关注进口政策方面的动态
银河期货
2017-04-21
白糖日报:郑糖站上6700一线国内现货正基差格局延续
银河期货
2017-04-12
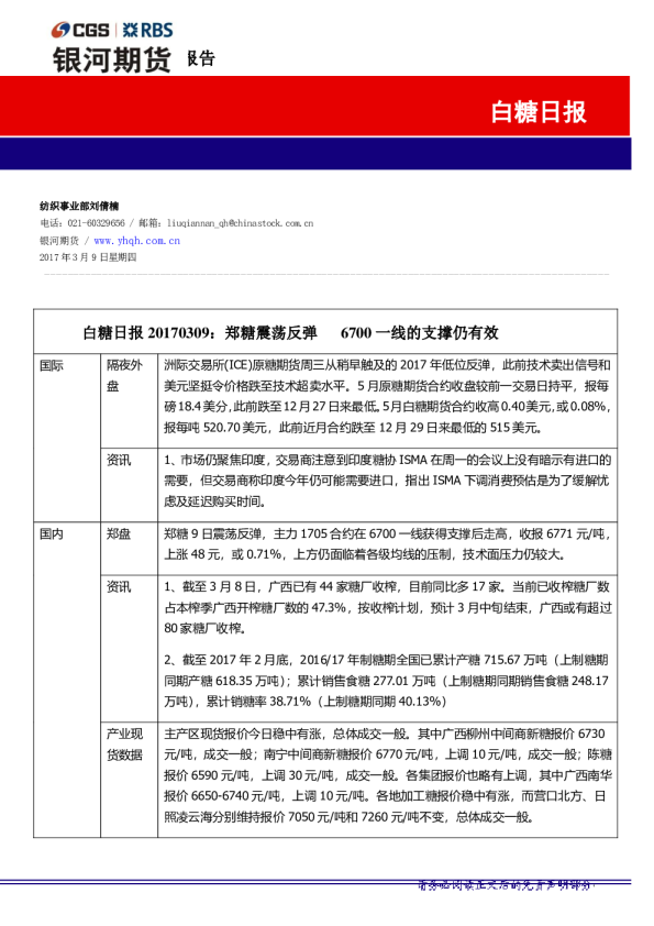
白糖日报:郑糖震荡反弹6700一线的支撑仍有效
银河期货
2017-03-09