登录
注册
回到首页
AI
搜索
发现报告
发现数据
发现专题
研选报告
定制报告
VIP
权益
发现大使
发现一下
行业研究
公司研究
宏观策略
财报
招股书
会议纪要
稀土
低空经济
DeepSeek
AIGC
智能驾驶
大模型
当前位置:首页
/
其他报告
/
报告详情
白糖日报:郑糖受阻于6800一线 密切关注进口政策方面的动态
2017-04-21
刘倩楠
银河期货
孙***
你可能感兴趣
白糖日报:郑糖减仓震荡关注后市6800一线能否有效站稳
银河期货
2016-10-18
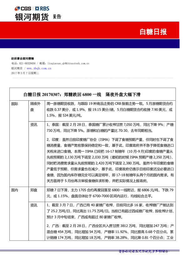
白糖日报:郑糖跌回6800 一线隔夜外盘大幅下滑
银河期货
2017-03-07
白糖日报:郑糖围绕6700一线波动等待政策面的明朗
银河期货
2017-05-16
白糖日报:郑糖减仓上涨期价站上6800一线
银河期货
2017-03-15
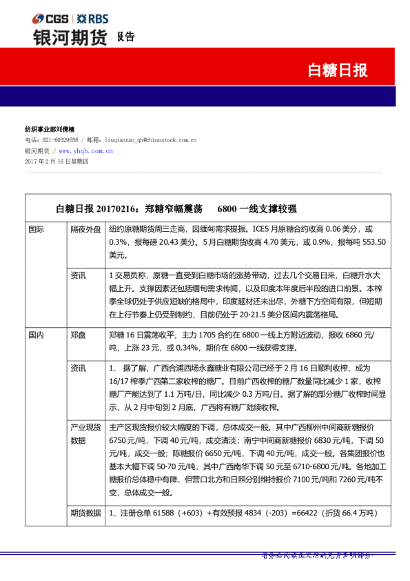
白糖日报:郑糖窄幅震荡6800 一线支撑较强
银河期货
2017-02-16