AI智能总结
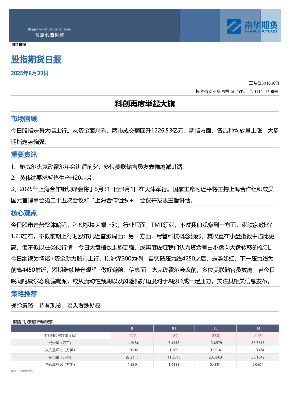
2025年8⽉22⽇ 王映(Z0016367)投资咨询业务资格:证监许可【2011】1290号 科创再度举起大旗 市场回顾 今日股指走势大幅上行。从资金面来看,两市成交额回升1226.53亿元。期指方面,各品种均放量上涨,大盘期指走势偏强。 重要资讯 1、鲍威尔杰克逊霍尔年会讲话前夕,多位美联储官员发表偏鹰派讲话。 2、英伟达要求暂停生产H20芯片。 3、2025年上海合作组织峰会将于8月31日至9月1日在天津举行。国家主席习近平将主持上海合作组织成员国元首理事会第二十五次会议和“上海合作组织+”会议并发表主旨讲话。 核⼼观点 今日股市走势整体偏强,科创板块大幅上涨,行业层面,TMT领涨,不过我们观察到一方面,涨跌家数比在1.23左右,不似前期上行时股市几近普涨局面;另一方面,尽管科技概念领涨,其权重在小盘指数中占比更高,但不似以往类似行情,今日大盘指数走势更强,或再度佐证我们认为资金有由小盘向大盘转移的推测。今日继续为情绪+资金助力股市上行,以沪深300为例,自突破压力线4250之后,走势如虹,下一压力线为前高4450附近,短期继续持仓观望+做好避险。信息面,杰克逊霍尔会议前,多位美联储官员放鹰,若今日晚间鲍威尔态度偏鹰派,或从流动性预期以及风险偏好角度对于A股形成一定压力,关注其相关信息发布。 策略推荐 保险策略:持有现货,买入看跌期权