AI智能总结
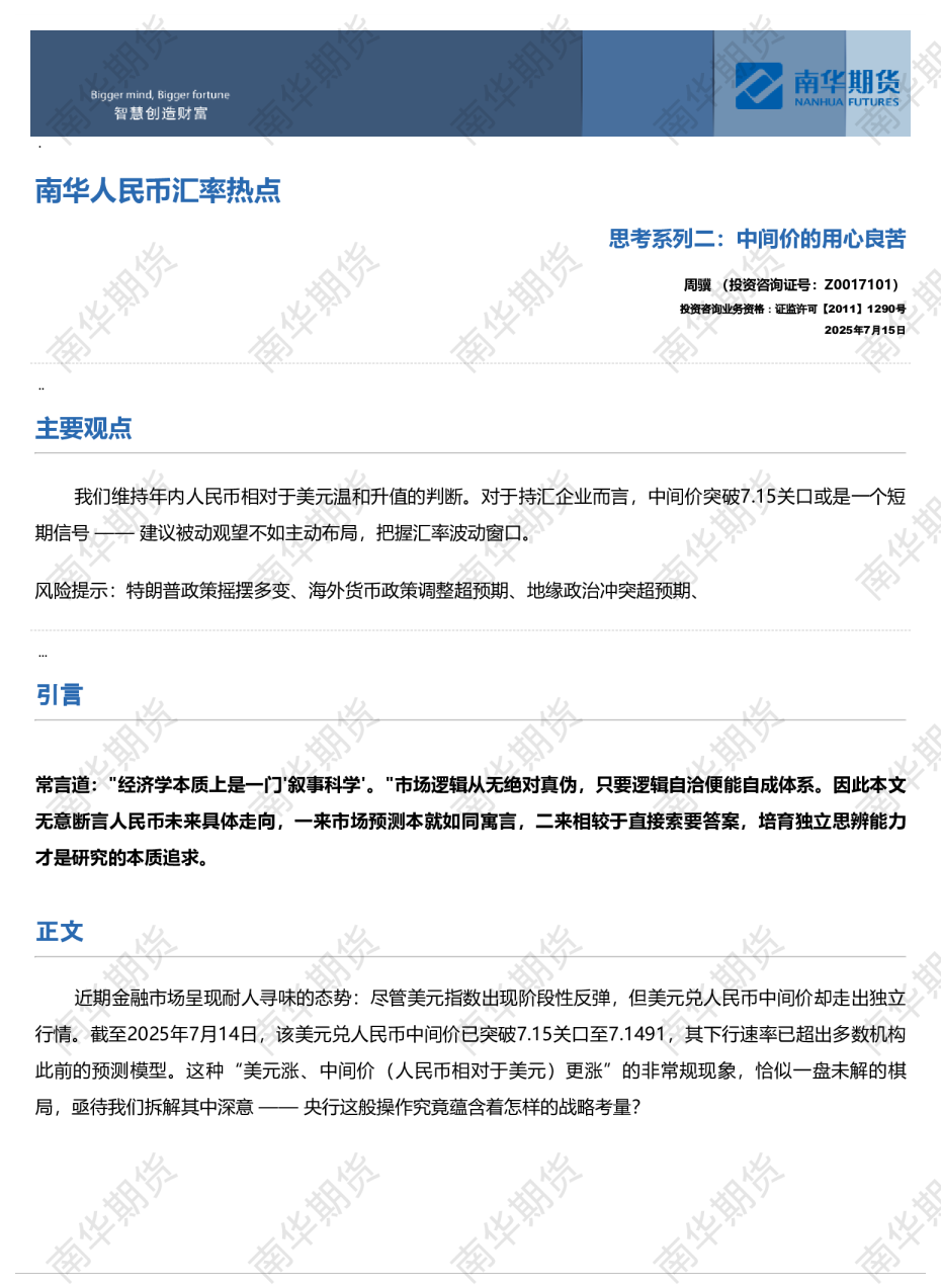
. 南华人民币汇率热点 思考系列二:中间价的用心良苦 周骥(投资咨询证号:Z0017101) 投资咨询业务资格:证监许可【2011】1290号 2025年7月15日 .. 主要观点 我们维持年内人民币相对于美元温和升值的判断。对于持汇企业而言,中间价突破7.15关口或是一个短期信号——建议被动观望不如主动布局,把握汇率波动窗口。 风险提示:特朗普政策摇摆多变、海外货币政策调整超预期、地缘政治冲突超预期、 ... 引言 常言道:"经济学本质上是一门'叙事科学'。"市场逻辑从无绝对真伪,只要逻辑自洽便能自成体系。因此本文无意断言人民币未来具体走向,一来市场预测本就如同寓言,二来相较于直接索要答案,培育独立思辨能力才是研究的本质追求。 正文 近期金融市场呈现耐人寻味的态势:尽管美元指数出现阶段性反弹,但美元兑人民币中间价却走出独立行情。截至2025年7月14日,该美元兑人民币中间价已突破7.15关口至7.1491,其下行速率已超出多数机构此前的预测模型。这种“美元涨、中间价(人民币相对于美元)更涨”的非常规现象,恰似一盘未解的棋局,亟待我们拆解其中深意——央行这般操作究竟蕴含着怎样的战略考量? 美元指数和美元兑人民币中间价走势对比 7.25 美元指数(右轴) 中间价:美元兑人民币 1973年3月=100 110 7.225 105 7.2 100 7.175 7.15 95 7.125 04/06 04/13 04/20 04/27 05/04 05/11 05/18 05/25 06/01 06/08 06/15 06/22 06/29 07/06 90 07/13 source:wind,南华研究,同花顺 日期 美元指数 美元兑人民币中间价 涨跌幅 2025.5.12-5.16 0.005452261 -0.002177682 2025.5.19-5.23 -0.018413990 -0.000264116 2025.26-5.30 0.003201057 -0.000987222 2025.6.2-6.6 -0.002381316 -4.17548E-05 2025.6.9-6.13 -0.010674973 -0.001016076 2025.6.16-6.20 0.006304957 -0.001072842 2025.6.23-6.27 -0.015210026 -0.000948462 2025.6.30-7.4 -0.002821257 -0.001284432 2025.7.7-7.11 0.009009436 -0.000838750 表:美元指数与美元兑人民币中间价周度涨跌幅统计 source:iFinD、南华研究 进一步对中间价进行拆分,通过观察逆周期因子我们可以发现,逆周期因子在近期悄悄拧了一把“升值旋钮”,力道虽轻,却恰好把人民币往前推了半步。正是这蜻蜓点水般的动作,让中间价得以沿既有斜率继续上攀,也为市场留下一条清晰的“预期轨道”——既不过度兴奋、避免了单边预期的固化,又为市场预期注入稳定剂,在一定程度上对市场对人民币的升、贬值预期起到了积极影响。因此,我们也看到了,即使特朗普大举关税大棒,但近期市场情绪持续呈现为相对稳定的状态。 政策偏离程度 政策偏离程度(USDCNH-中间价) 政策偏离程度(USDCNY-中间价) 政策偏离程度对比(USDCNY-USDCNH)(右轴) 0.2 0.05 0.1 0 0 -0.05 -0.1 -0.1 23/03 23/06 23/09 23/12 24/03 24/06 24/09 24/12 25/03 25/06 通过逆周期因子这个变量,削弱上一交易日收盘价对中间价报价的影响。 source:同花顺,南华研究 CNY和CNH政策偏离程度对比 政策偏离程度(USDCNY-中间价) 政策偏离程度(USDCNH-中间价) 0.2 0.1 0 -0.1 -0.2 15/12 17/12 19/12 21/12 23/12 source:同花顺,南华研究 NDF与USDCNH走势 7.5 ✃期汇率:美元兑离岸人民币 人民币NDF:收盘价:1年 NDF(1Y)-USDCNH(右轴) 0.5 0.25 7 0 6.5 -0.25 20/06 20/12 21/06 21/12 22/06 22/12 23/06 23/12 24/06 24/12 -0.5 25/06 通常NDF(1Y)-CNH数值>0且正值趋势增大,代表人民币汇率贬值情绪上升,反之则代表贬值情绪下降。但是简单的将一年期NDF合约价格等同于海外市场对人民币一… source:同花顺,南华研究 海外投资者对人民币升/贬值预期 ✃期汇率:美元兑离岸人民币 ✃期汇率(16:30):美元兑在岸人民币 海外投资者预期(右轴) 7.50.2 7 0.1 6.5 0 -0.1 6 20/06 20/12 21/06 21/12 22/06 22/12 23/06 23/12 24/06 24/12 25/06 境内外投资者对于人民币汇率的定价偏差,从而反映不同市场的预期。价差为负时且扩大趋势,或正值有缩小趋势;表示短期内市场对人民币的贬值情绪有所回升。… source:同花顺,南华研究 在梳理2024年三季度至今的央行货币政策执行报告中关于汇率的表述时,可以发现政策框架呈现“核心稳定、策略调整”的特征。一方面,央行始终坚守汇率市场化改革方向,强调“以市场供求为基础、参考一篮子货币进行调节、有管理的浮动汇率制度”,这一制度设计既保障了汇率弹性,又通过“保持人民币汇率在合理均衡水平上的基本稳定”目标,避免了过度波动对实体经济和金融市场的冲击。同时,“坚决防范汇率超调风险”的表述贯穿三个季度报告,凸显央行对跨境资本流动异常波动、单边预期自我强化等风险的持续警惕,通过预期管理、宏观审慎工具等手段,维护外汇市场平稳运行。另一方面,政策表述随外部环境演变呈现动态调整:从2024年三季度关注“外部环境变化带来的不利影响”,到四季度明确“外部冲击影响加大、世界经济增长动能不足”,再到2025年一季度提出“以高质量发展的确定性应对外部环境不确定性”,央行对外部挑战的研判逐步深化,政策应对也从“强化预期引导”升级为“坚决纠偏市场顺周期行为”,并在2025年将汇率政策与宏观审慎管理更紧密结合,探索构建“中央银行宏观审慎与金融稳定功能”。这种变化既反映了全球贸易保护主义抬头、地缘冲突加剧背景下,央行对国内经济韧性的重视,也体现了政策工具 从单一干预向综合治理的演进。整体而言,央行在汇率政策上既保持了战略定力,通过制度框架稳定市场预 期,又展现了战术灵活性,根据外部形势变化及时调整政策重心,形成了“以我为主、兼顾内外”的平衡策略。 2025年7月14日,国务院新闻办公室在北京举行新闻发布会,中国人民银行副行长邹澜、中国人民银行信贷市场司司长彭立峰、中国人民银行调查统计司司长闫先东、中国人民银行金融市场司负责人曹媛媛介绍2025年上半年货币信贷政策执行及金融统计数据情况。会议表明,央行将继续实施“适度宽松”的货币政策,加大逆周期调节力度。邹副行长表示,中国不寻求通过汇率贬值获取国际竞争优势,人民银行的汇率政策立场是清晰和一贯的,将继续坚持市场在汇率形成的决定性作用,保持汇率弹性,同时强化预期引导,防范汇率超调风险,保持人民币汇率在合理均衡水平上基本稳定。 从政策传导机制解析,央行或更倾向于在宏观审慎管理框架下构建“预期引导+隐性干预”的复合调控模 式。具体而言,其政策操作呈现两大特征:其一,中间价定价规则中逆周期因子的隐性运用,通过价差管理实现贬值压力的平滑释放;其二,借助官方表态构建政策信号传导机制,强化市场主体对“汇率均衡水平”的认知锚定。这种调控范式既避免了直接干预对市场功能的扭曲,又防止了汇率超调对金融稳定的冲击。 展望后市,在“国内经济弱复苏约束政策空间,外部环境不确定性持续存续”的基准情形下,从“政策 锚“的角度来看,美元兑人民币即期汇率回落7下方的概率正在提升。但需特别指出的是,即便在特定时点出现即期汇率短暂升破7.0的技术性突破,其本质更可能反映市场微观结构调整或短期资本流动扰动,而非政策框架的根本性转向。央行大概率将继续恪守“底线思维+相机抉择”的调控哲学,在保障汇率弹性与防范系统性风险之间寻求动态平衡,除非上述隐患有较大的改善。 与此同时,国际政治版图正上演着耐人寻味的三角博弈。在华盛顿与北京之间,一场精心编排的外交芭 蕾初现端倪——特朗普政府破天荒地对中国在贸易协定中的“公平表现”大加赞赏,更传出中方将向这位前总统发出9月3日阅兵观礼的橄榄枝。当日本共同社披露川普有意赴华参加庆典的消息时,这场跨越太平洋的互动俨然成为国际关系中的破冰之旅。这种超乎预期的融洽氛围,无疑为人民币资产注入了可贵的情绪价值。 经济体 协议/沟通日期 对等关税税率 协议税率/沟通关税税率 谈判进展 墨西哥 7月12日 —— 30% 发出威胁:原定于7月9日到期的关 税税率将延长至2025年8月1日到期 欧盟 20.00% 30% 加拿大 7月10日 —— 35% 巴西 10.00% 50% 菲律宾 17.00% 20% 文莱 24.00% 25% 阿尔及利亚 30.00% 30% 摩尔多瓦 31.00% 25% 利比亚 31.00% 30% 伊拉克 39.00% 30% 斯里兰卡 44.00% 30% 日本 7月8日 24.00% 25% 马来西亚 24.00% 25% 表:特朗普贸易措施最新进展 韩国 25.00% 25% 哈萨克斯坦 27.00% 25% 突尼斯 28.00% 25% 南非 30.00% 30% 印度尼西亚 32.00% 32% 波黑 35.00% 30% 泰国 36.00% 36% 孟加拉国 37.00% 35% 塞尔维亚 37.00% 35% 缅甸 44.00% 40% 老挝 48.00% 40% 柬埔寨 49.00% 36% 越南 7月2日 46.00% 20% 7月2日:达成贸易协议 英国 5月8日 10.00% 10% 5月8日:达成贸易协议 source:网络资料整理 另一重维度上,欧盟正深陷“走钢丝”的困境。在大西洋彼岸,美欧关税战火重燃,华盛顿宣布自8月1日起对欧盟商品加征30%关税的声明,犹如一记重锤敲碎了跨大西洋同盟的脆弱共识;而在东方,布鲁塞尔开出的“购物清单”更显苛刻:从解除稀土出口禁令到要求中方在俄欧冲突中选边站队,从推翻电动汽车协议到限制中企参与医疗项目,这份充满霸权思维的清单,将欧盟的焦虑暴露无遗。当欧元区经济数据持续疲软,这场自导自演的外交危机,正像推倒多米诺骨牌般动摇着市场信心——欧元近期的弱势表现,恰是作茧自缚的最佳注脚。 欧元兑美元走势 1.2 欧元兑美元 1.15 1.1 1.05 1 01/12 01/26 02/09 02/23 03/09 03/23 04/06 04/20 05/04 05/18 06/01 06/15 06/29 source:同花顺,南华研究 若将时间轴拉长至半年维度,欧元正上演着最戏剧性的升值剧情——13.82%的涨幅使其成为G7货币中的“领跑者”。然而进入7月,这匹脱缰野马的缰绳突然收紧,欧元兑美元呈现横盘整理态势,市场分歧随之加剧。站在年中分水岭,我们不禁要问:这匹欧洲黑马的下半场,究竟是继续驰骋还是踟蹰不前? 图:2025年上半年主要货币相对于美元涨跌幅排行 资料来源:Bloomberg南华研究 我们认为,对欧元而言,美国挥舞的关税大棒实则暗含“短空长多”的辩证逻辑。短期视角下,特朗普政府对传统盟友的关税政策正呈现出下述特征: 其一,“大漂亮法案”在国会通过后,白宫已将战略重心转向海外博弈; 其二,在“美国优先”的底层逻辑中,盟友本质上就是用来“薅羊毛”的对象;其三,相较于新兴市场,对欧日加征关税的政治阻力更小。 上述战略转向直接导致美欧