AI智能总结
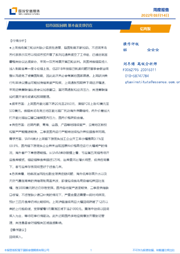
发布时间:2025-07-31 09:46:09作者:建信期货来源:建信期货 行情复盘 7月30日,沪铜期货主力合约收跌0.06%至78930.0元。 持仓量变化 7月30日收盘,沪铜期货持仓量:-2055手至171689手。 背景分析 LME0-3维持contango51.71,LME市场继续受到美铜关税压制,不过沪铜和伦铜日内整体跌幅有限,市场观望情绪较浓。 后市展望 当下宏观面事件较多,市场在等待美国与智利和中国的贸易会谈结果,同时月底美联储议息会议、美二季度GDP和非农就业数据等,市场不确定性增加,预计铜价有回调压力,但基本面支撑因素仍在,回调仍是买入机会。 研报正文研报正文 一、一、行情回顾与操作建议行情回顾与操作建议 沪铜主力震荡微跌0.06%,盘中中央政治局会议召开,未有明显政策利好,铜价窄幅变动,盘面近月维持小幅contango,国内现货涨260至79285,现货升水涨55至165,现货货源紧张。 LME0-3维持contango51.71,LME市场继续受到美铜关税压制,不过沪铜和伦铜日内整体跌幅有限,市场观望情绪较浓。当下宏观面事件较多,市场在等待美国与智利和中国的贸易会谈结果,同时月底美联储议息会议、美二季度GDP和非农就业数据等,市场不确定性增加,预计铜价有回调压力,但基本面支撑因素仍在,回调仍是买入机会。 二、二、行业要闻行业要闻 1.受刚果金钴出口禁令以及Kamoa-Kakula减产影响,刚果金内陆运力得以释放。据SMM了解7月自刚果金至非洲主要港口汽运费用降低50-70美元/吨不等。然与此同时海运订船出现排队情况,据悉目前港口发运有7-10天不定的延期。 2.产业在线数据显示,2025上半年中国家用空调销量规模12310.8万台,同比增长8.3%;其中内销6654.5万台,同比增长9.0%;出口5656.3万台,同比增长7.5%。在大家电品类中,规模和增速依然处于领先地位 3. Grupo Mexico报告称,第二季度净利润增长10%,得益于采矿成本降低以及铜副产品业务的良好表现,GrupoMexico维持了全年铜产量预计108万吨的预测,本季度铜产量达26.7万吨,较上年同期减少1.3%,原因是其位于墨西哥北部的Buenavista铜矿产量下降。尽管铜的销量较上年同期下降了2.9%,但钼、锌和银的销量却有所上升。与此同时,该矿业部门其主要金属的现金成本较上年同期下降了10%,每磅铜的成本降至0.93美元,而铜的平均价格为每磅4.55美元。 关联品种关联品种沪铜所属公司:建信期货