AI智能总结
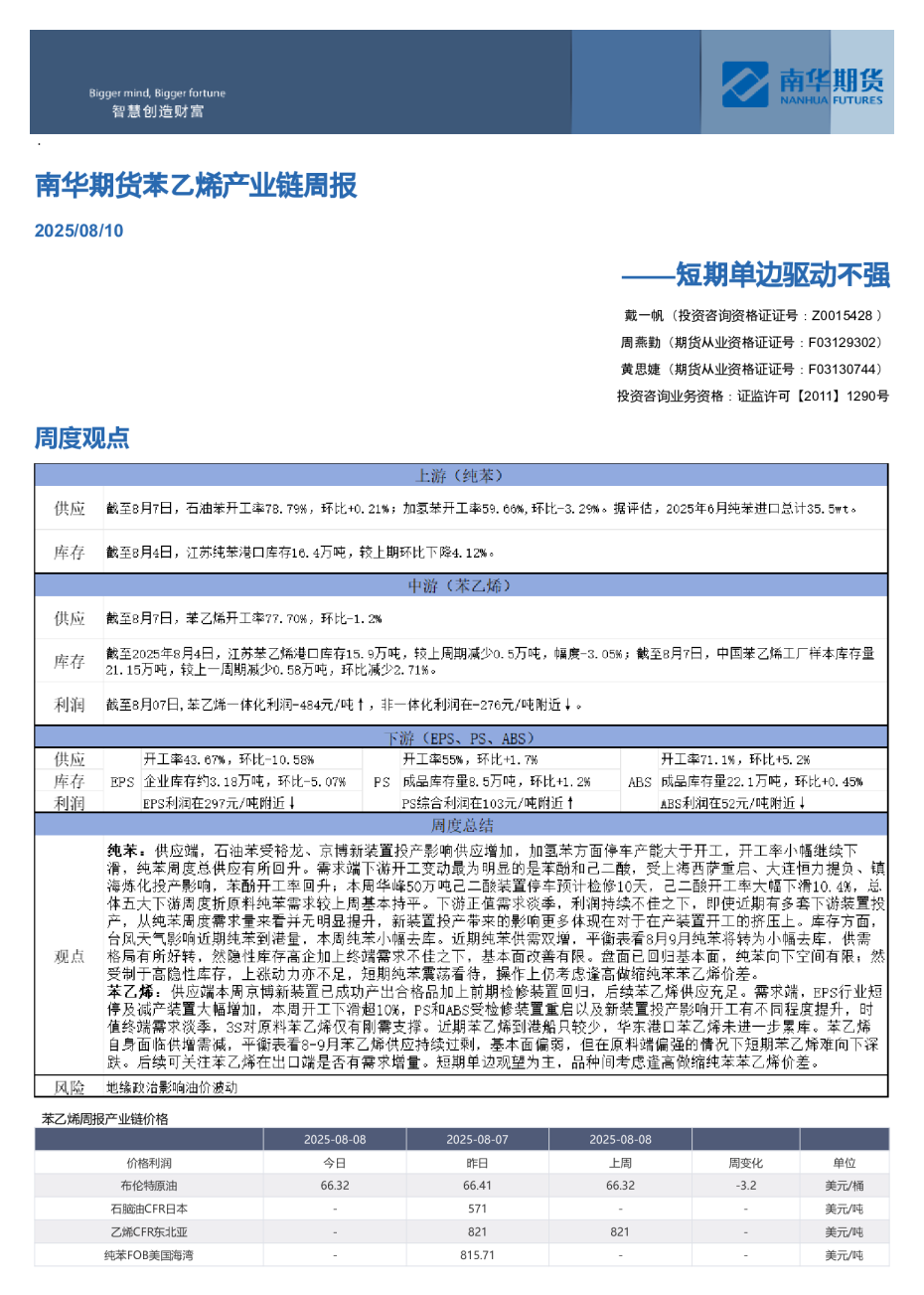
目录010203 行情回顾小结及展望玉米基本面数据 一、行情回顾 玉米及玉米淀粉行情回顾本周市场情绪基本修复,政策拍卖利空消化。贸易商余粮库存偏紧,挺价惜售渐起,叠加强降雨天气影响运输,深加工到车辆不断下滑,支撑盘面反弹;但受深加工利润下滑影响,价格持续上涨动力不足,叠加周后期上量恢复,盘面承压回调。本周原料先涨后稳,深加工企业因持续亏损开机率创新低但需求不佳,价格整体持稳,淀粉玉米期货价差窄幅变动。玉米2509合约数据来源:Wind广发期货研究所 5 二、玉米基本面数据 Mysteel玉米供需平衡表数据来源:Mysteel广发期货研究所 本月对供需平衡表维持上月预估不变。2024/2025年度玉米渠道库存继续减少,市场价格保持坚挺。本月2025/2026年度玉米播种完毕,整体玉米种植面积较上年度有所减少。 美国玉米平衡表 全球玉米平衡表数据来源:粮油商务网广发期货发展研究中心 数据来源:Mysteel广发期货研究所进口利润:加税后 国内玉米进口量中国玉米月度进口量(吨)中国海关公布的数据显示,2025年6月普通玉米进口总量为16.00万吨,进口量同比去年减少82.61%。6月普通玉米进口量较上年同期的92.00万吨减少了76.00万吨,减少82.61%。数据统计显示,2025年1-6月普通玉米累计进口总量为79.00万吨,较上年同期累计进口总量的1105.00万吨,减少1026.00万吨,减少了92.85%。数据来源:Mysteel广发期货研究所01000000200000030000004000000500000060000001月2月3月4月5月国内进口玉米2019年2020年2021年 11 我国杂粮进口中国海关公布的数据显示,2025年6月进口高粱进口总量为44.00万吨,进口量同比去年减少52.69%。6月进口高粱进口量较上年同期的93.00万吨减少了49.00万吨,减少52.69%。数据统计显示,2025年1-6月进口高粱累计进口总量为213.00万吨,较上年同期累计进口总量的458.00万吨,减少245.00万吨,减少了53.49%。中国海关公布的数据显示,2025年6月进口大麦进口总量为63.00万吨,为今年最低。6月进口大麦进口量较上年同期的82.00万吨减少了19.00万吨,减少23.17%。数据统计显示,2025年1-6月进口大麦累计进口总量为517.00万吨,较上年同期累计进口总量的847.00万吨,减少330.00万吨,减少了38.96%数据来源:Mysteel广发期货研究所0204060801001201401601801月2月3月4月2019年2020年 小麦进口量及与玉米价差情况中国海关公布的数据显示,2025年6月小麦进口总量为35.00万吨,进口量同比去年减少70.59%。6月小麦进口量较上年同期的119.00万吨减少了84.00万吨,减少70.59%。数据统计显示,2025年1-6月小麦累计进口总量为197.00万吨,较上年同期累计进口总量的929.00万吨,减少732.00万吨,减少了78.79%。政策托市麦价有所支撑,但需求低迷下小麦价格仍显偏弱;小麦价格在替代优势内,但受限于政策玉米持续投放,采购有所放缓。数据来源:Mysteel广发期货研究所050000010000001500000200000025000001月2月3月4月5月6月7月8月9月中国小麦进口量2019年2020年2021年2022年2023年 港口谷物库存数据来源:Mysteel广发期货研究所01002003004005006001月1日1月14日1月27日2月9日2月22日3月6日3月17日3月28日4月8日4月19日4月30日北方港口库存2017年2018年2022年2023年0.00500.001,000.001,500.002,000.002,500.003,000.003,500.00玉米南北理论贸易利润南北理论贸易利润 据Mysteel农产品调研显示,截至2025年7月18日,北方四港玉米库存共计220.9万吨,周环比减少9.7万吨;当周北方四港下海量共计34万吨,周环比减少26.20万吨。据Mysteel调研显示,截至2025年7月18日,广东港内贸玉米库存共计94万吨,较上周增加10.20万吨;外贸库存1万吨,较上周减少0.10万吨;进口高粱48.1万吨,较上周减少2.10万吨;进口大麦39.5万吨,较上周增加4.20万吨。 据Mysteel农产品调研显示,截至2025年7月23日,全国12个地区96家主要玉米加工企业玉米库存总量400.5万吨,降幅6.21%。根据Mysteel玉米团队对全国18个省份,47家规模饲料厂的最新调查数据显示,截至7月24日,全国饲料企业平均库存30.87天,较上周减少0.47天,环比下跌1.50%,同比上涨0.68%。深加工企业玉米库存及饲料企业库存全国深加工企业玉米库存(单位:万吨)数据来源:Mysteel广发期货研究所01002003004005006007001月1日1月11日1月20日1月29日2月9日2月18日2月28日3月10日3月19日3月28日4月7日4月16日4月25日5月5日5月14日5月23日6月2日6月11日6月20日6月30日7月9日7月18日7月28日8月7日8月19日8月30日9月10日9月23日10月6日10月16日10月28日11月8日11月19日12月1日深加工玉米库存2019年2020年2021年2022年2023年2024年2025年 本周吉林玉米淀粉对冲副产品利润为-97元/吨,较上周升高5元/吨;山东玉米淀粉对冲副产品利润为-209元/吨,较上周降低51元/吨;本周黑龙江玉米淀粉对冲副产品利润为-164元/吨,较上周降低38元/吨。本周黑龙江与山东玉米成本有升高走势,生产亏损增加,吉林表现变化不大。数据来源:Mysteel广发期货研究所 玉米淀粉开机及淀粉库存本周全国玉米加工总量为50.15万吨,较上周减少3.63万吨;周度全国玉米淀粉产量为23.52万吨,较上周产量减少2.5万吨;周度开机率为45.46%,较上周降低4.83%。截至7月23日,全国玉米淀粉企业淀粉库存总量131.1万吨,较上周下降3.50万吨,周降幅2.60%,月增幅0.15%;年同比增幅19.40%。全国69家玉米淀粉企业开机率走势数据来源:Mysteel广发期货研究所01020304050607080901月1日1月14日1月27日2月9日2月21日3月5日3月15日3月26日4月5日4月16日4月26日5月7日5月17日5月28日6月7日6月18日6月28日7月9日7月19日7月30日淀粉开机率2020年2021年2022年2023年 本周F55果葡糖浆开机率在56.71%,开工较上周减少1.02个百分点,企业存在停机情况,部分企业调控生产,产量下降;麦芽糖浆开工率为45.04%,环比上周下降0.74个百分点,企业存在停机情况,整体产量小幅下降。数据来源:Mysteel广发期货研究所 玉米淀粉下游开机率瓦楞纸开机率走势本周国内瓦楞纸开工率61.97%,环比上周降低1.04%;箱板纸开工率65.6%,环比上周降低0.66%。数据来源:Mysteel广发期货研究所010203040506070801月3日1月17日1月31日2月14日2月28日3月14日3月28日4月11日4月25日5月9日5月23日6月6日6月14日瓦楞纸开机率2023年 三、小结及展望 玉米小结基本面逻辑:供应端:1.产区余粮紧缩,贸易商挺价惜售意愿仍在,价格底部支撑较强;2.玉米进口量延续低位,6月进口总量为16万吨,同比下滑82.61%,支撑国内玉米需求。需求端:1.玉麦价差仍在饲用替代优势内,挤占部分玉米需求;2.深加工开机率保持低位,备货积极性一般;养殖端随买随用,刚需补货为主。行情展望:政策端每次拍卖约20万吨成交率不断下滑,对市场影响减弱。供应端,贸易商剩余库存不多,叠加政策利空情绪恢复,出货积极性一般,现货价格支撑较强,不过贸易商也存在逢高出货意愿,价格上涨受限。需求端,下游深加工开机率继续下滑,采购积极性一般;饲料企业玉米库存较为充足,随采随用为主。替代端,小麦受托市政策价格支撑强,进口玉米持续投放加剧饲企观望心态,小麦替代放缓。短期市场购销清淡,单边驱动性不强,盘面保持震荡,关注后续政策拍卖情况。中长期来看,玉米新旧交替,旧作青黄不接供需仍显偏紧支撑价格;新季产量或稳中有增,供需或显宽松,关注新季涨势。 免责声明报告中的信息均来源于被广发期货有限公司认为可靠的已公开资料,但广发期货对这些信息的准确性及完整性不作任何保证。本报告反映研究人员的不同观点、见解及分析方法,并不代表广发期货或其附属机构的立场。报告所载资料、意见及推测仅反映研究人员于发出本报告当日的判断,可随时更改且不予通告。在任何情况下,报告内容仅供参考,报告中的信息或所表达的意见并不构成所述品种买卖的出价或询价,投资者据此投资,风险自担。本报告旨在发送给广发期货特定客户及其他专业人士,版权归广发期货所有,未经广发期货书面授权,任何人不得对本报告进行任何形式的发布、复制。如引用、刊发,需注明出处为“广发期货”,且不得对本报告进行有悖原意的删节和修改。研究报告全部内容不代表协会观点,仅供交流,不构成任何投资建议投资咨询业务资格:证监许可【2011】1292号数据来源:Wind、Mysteel、广发期货研究所广发期货有限公司提醒广大投资者:期市有风险入市需谨慎!