AI智能总结
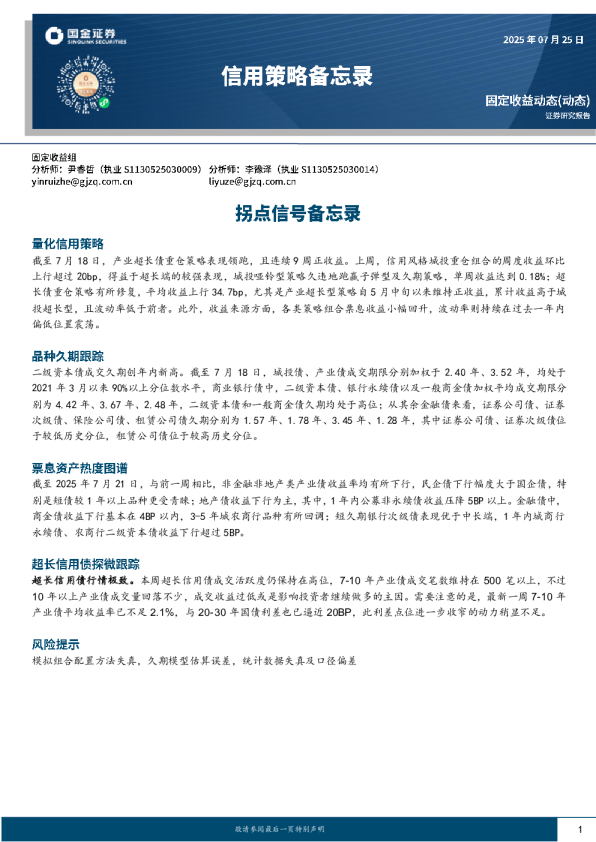
敬请参阅最后一页特别声明于较低历史分位,租赁公司债位于较高历史分位。永续债、农商行二级资本债收益下行超过5BP。模拟组合配置方法失真,久期模型估算误差,统计数据失真及口径偏差 偏低位置震荡。 敬请参阅最后一页特别声明内容目录量化信用策略....................................................................................3品种久期跟踪....................................................................................3票息资产热度图谱................................................................................4超长信用债探微跟踪..............................................................................4风险提示........................................................................................5图表目录图表1:信用风格超长债重仓策略组合收益表现.....................................................3图表2:信用债久期历史分位数(截至2025/7/18)..................................................3图表3:存量信用债加权平均估值收益率(取值时间为7月21日,单位:%)...........................4图表4:超长信用债成交笔数及成交收益变化.......................................................5 截至7月18日,产业超长债重仓策略表现领跑,且连续9周正收益。上周,信用风格城投重仓组合的周度收益环比上行超过20bp,得益于超长端的较强表现,城投哑铃型策略久违地跑赢子弹型及久期策略,单周收益达到0.18%;超长债重仓策略有所修复,平均收益上行34.7bp,尤其是产业超长型策略自5月中旬以来维持正收益,累计收益高于城投超长型,且波动率低于前者。此外,收益来源方面,各类策略组合票息收益小幅回升,波动率则持续在过去一年内偏低位置震荡。图表1:信用风格超长债重仓策略组合收益表现来源:iFinD,国金证券研究所二级资本债成交久期创年内新高。截至7月18日,城投债、产业债成交期限分别加权于2.40年、3.52年,均处于2021年3月以来90%以上分位数水平,商业银行债中,二级资本债、银行永续债以及一般商金债加权平均成交期限分别为4.42年、3.67年、2.48年,二级资本债和一般商金债久期均处于高位;从其余金融债来看,证券公司债、证券次级债、保险公司债、租赁公司债久期分别为1.57年、1.78年、3.45年、1.28年,其中证券公司债、证券次级债位于较低历史分位,租赁公司债位于较高历史分位。图表2:信用债久期历史分位数(截至2025/7/18)来源:iFinD,国金证券研究所(0.8)(0.4)0.00.40.825/4/2597.3020406080100城投债 敬请参阅最后一页特别声明25/5/925/5/2325/6/625/6/2025/7/425/7/18超长债重仓策略组合综合收益,%利率风格组合收益均值城投超长型二级超长型产业超长型99.198.665.796.439.519.573.376.0产业债二级资本债银行永续债一般商金债证券公司债证券次级债保险公司债租赁公司债久期历史分位数(2021年3月以来),% 敬请参阅最后一页特别声明截至2025年7月21日,与前一周相比,非金融非地产类产业债收益率均有所下行,民企债下行幅度大于国企债,特别是短债较1年以上品种更受青睐;地产债收益下行为主,其中,1年内公募非永续债收益压降5BP以上。金融债中,商金债收益下行基本在4BP以内,3-5年城农商行品种有所回调;短久期银行次级债表现优于中长端,1年内城商行永续债、农商行二级资本债收益下行超过5BP。图表3:存量信用债加权平均估值收益率(取值时间为7月21日,单位:%)发行方式(或银行类型)存量规模,亿元1年以内666051.87798561.80106762.26948471.74121-37263.191181-87621.690-624-3492.0764691.99国有商业银行8620-股份制商业银行14725-城市商业银行12973-1864-国有商业银行411751.64股份制商业银行155651.65城市商业银行102342.2723141.782467-17518-4351.6656081.65来源:中债估值,企业预警通,国金证券研究所数据说明:1)含权债剩余期限选择为行权前剩余期限,2)含权债估值收益率为行权前剩余期限,3)剔除估值收益率在20%以上的存量券,4)平均估值收益率计算以个券存量规模为权重。5)因样本原因,可能造成:短期限品种收益率大于长期限品种收益率,非永续品种收益率大于永续品种收益率。超长信用债行情极致。本周超长信用债成交活跃度仍保持在高位,7-10年产业债成交笔数维持在500笔以上,不过10年以上产业债成交量回落不少,成交收益过低或是影响投资者继续做多的主因。需要注意的是,最新一周7-10年产业债平均收益率已不足2.1%,与20-30年国债利差也已逼近20BP,此利差点位进一步收窄的动力稍显不足。 1至2年2至3年3至5年1年以内1至2年2至3年3至5年永续非永续(或二级资本债)2.042.212.391.872.012.172.481.892.032.071.741.871.982.152.382.542.451.882.032.222.441.881.992.021.671.821.881.97---2.153.922.69-2.312.239.772.022.452.202.14---2.152.502.262.54-2.31-2.302.242.312.19----------2.643.463.262.772.222.32-2.052.132.512.422.032.27-1.741.841.932.23---1.481.561.631.74---1.531.671.711.78---1.611.691.761.82---1.631.711.801.841.731.811.921.591.711.781.871.76-2.031.611.721.791.982.002.052.241.831.962.132.262.082.102.122.882.472.502.82---1.631.761.872.04---1.591.681.751.831.78--1.881.982.382.281.771.852.011.621.761.891.93 1、模拟组合配置方法失真:实际产品配置债券的等级、期限分布更复杂,并且会随市场环境的变化改变策略使用,模拟组合固定券种配比,或存在失真。2、久期模型估算误差:品种久期计算依据经纪商成交数据统计,存在统计值与真实值出现偏差的风险。3、统计数据失真及口径偏差:银行间债券交易到交割有一定的时滞,可能扰动统计结果和市场情绪判断;不同机构对地方债相关数据的统计范围、计算方式存在差异,可能影响数据准确性和可比性。 敬请参阅最后一页特别声明 特别声明:国金证券股份有限公司经中国证券监督管理委员会批准,已具备证券投资咨询业务资格。形式的复制、转发、转载、引用、修改、仿制、刊发,或以任何侵犯本公司版权的其他方式使用。经过书面授权的引用、刊发,需注明出处为“国金证券股份有限公司”,且不得对本报告进行任何有悖原意的删节和修改。本报告的产生基于国金证券及其研究人员认为可信的公开资料或实地调研资料,但国金证券及其研究人员对这些信息的准确性和完整性不作任何保证。本报告反映撰写研究人员的不同设想、见解及分析方法,故本报告所载观点可能与其他类似研究报告的观点及市场实际情况不一致,国金证券不对使用本报告所包含的材料产生的任何直接或间接损失或与此有关的其他任何损失承担任何责任。且本报告中的资料、意见、预测均反映报告初次公开发布时的判断,在不作事先通知的情况下,可能会随时调整,亦可因使用不同假设和标准、采用不同观点和分析方法而与国金证券其它业务部门、单位或附属机构在制作类似的其他材料时所给出的意见不同或者相反。本报告仅为参考之用,在任何地区均不应被视为买卖任何证券、金融工具的要约或要约邀请。本报告提及的任何证券或金融工具均可能含有重大的风险,可能不易变卖以及不适合所有投资者。本报告所提及的证券或金融工具的价格、价值及收益可能会受汇率影响而波动。过往的业绩并不能代表未来的表现。客户应当考虑到国金证券存在可能影响本报告客观性的利益冲突,而不应视本报告为作出投资决策的唯一因素。证券研究报告是用于服务具备专业知识的投资者和投资顾问的专业产品,使用时必须经专业人士进行解读。国金证券建议获取报告人员应考虑本报告的任何意见或建议是否符合其特定状况,以及(若有必要)咨询独立投资顾问。报告本身、报告中的信息或所表达意见也不构成投资、法律、会计或税务的最终操作建议,国金证券不就报告中的内容对最终操作建议做出任何担保,在任何时候均不构成对任何人的个人推荐。在法律允许的情况下,国金证券的关联机构可能会持有报告中涉及的公司所发行的证券并进行交易,并可能为这些公司正在提供或争取提供多种金融服务。本报告并非意图发送、发布给在当地法律或监管规则下不允许向其发送、发布该研究报告的人员。国金证券并不因收件人收到本报告而视其为国金证券的客户。本报告对于收件人而言属高度机密,只有符合条件的收件人才能使用。根据《证券期货投资者适当性管理办法》,本报告仅供国金证券股份有限公司客户中风险评级高于C3级(含C3级)的投资者使用;本报告所包含的观点及建议并未考虑个别客户的特殊状况、目标或需要,不应被视为对特定客户关于特定证券或金融工具的建议或策略。对于本报告中提及的任何证券或金融工具,本报告的收件人须保持自身的独立判断。使用国金证券研究报告进行投资,遭受任何损失,国金证券不承担相关法律责任。若国金证券以外的任何机构或个人发送本报告,则由该机构或个人为此发送行为承担全部责任。本报告不构成国金证券向发送本报告机构或个人的收件人提供投资建议,国金证券不为此承担任何责任。此报告仅限于中国境内使用。国金证券版权所有,保留一切权利。上海电话:021-80234211邮箱:researchsh@gjzq.com.cn邮编:201204地址:上海浦东新区芳甸路1088号紫竹国际大厦5楼 敬请参阅最后一页特别声明北京电话:010-85950438邮箱:researchbj@gjzq.com.cn邮编:100005地址:北京市东城区建内大街26号新闻大厦8层南侧【小程序】国金证券研究服务【公众号】国金证券研究 深圳电话:0755-86695353邮箱:researchsz@gjzq.com.cn邮编:518000地址:深圳市福田区金田路2028号皇岗商务中心18楼1806