AI智能总结
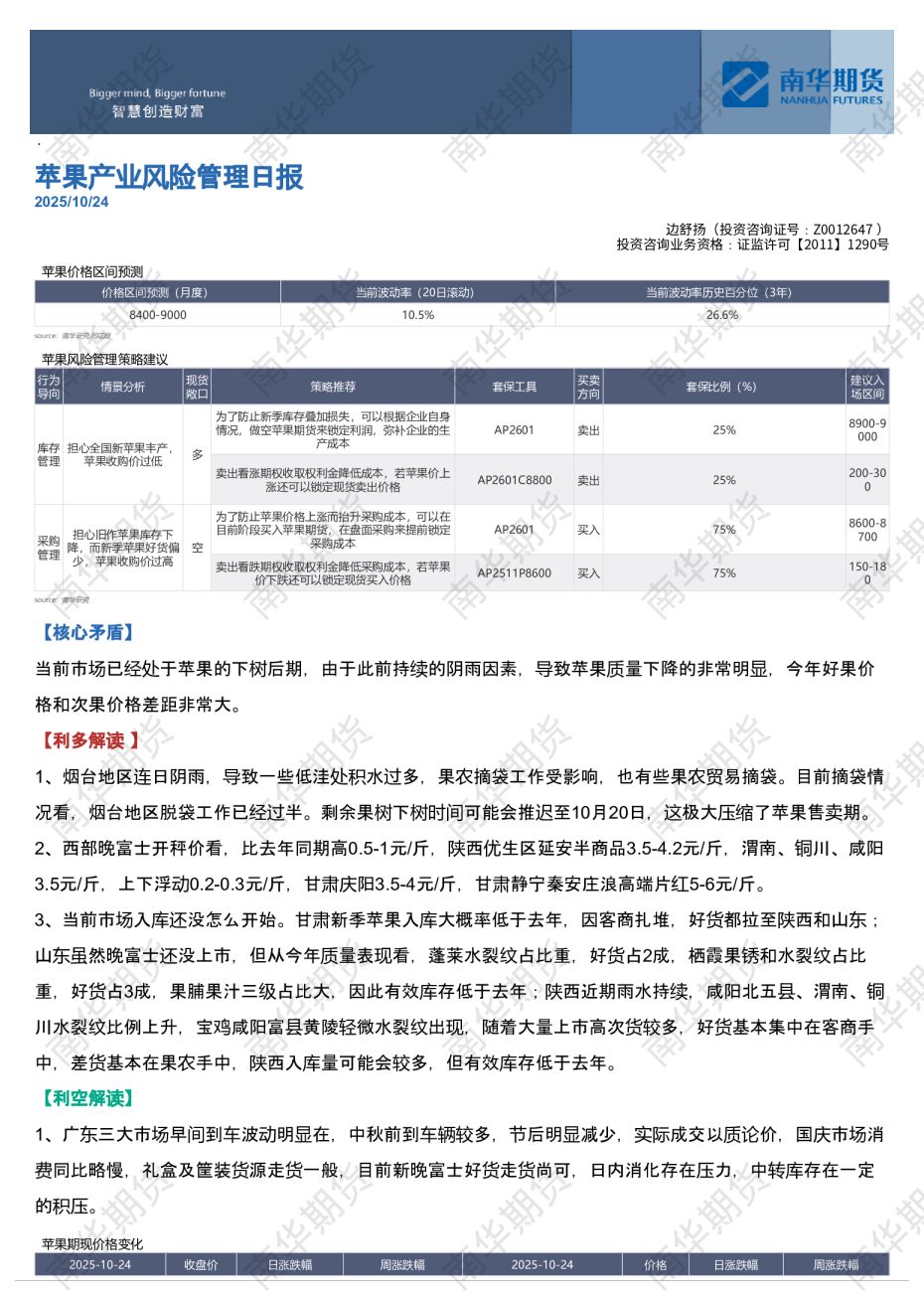
边舒扬(投资咨询证号:Z0012647)投资咨询业务资格:证监许可【2011】1290号当前波动率历史百分位(3年)0.1%套保工具买卖方向套保比例(%)建议入场区间AP2510卖出25%7980-8000AP2510买入25%7850-7900价格日涨跌幅周涨跌幅3.950%0%4.80%0%60%0.00%2.40%0.00%2.80%0.0%-898-3.34%6.15%86000%0.00%7024.62%-6.90% 周涨跌幅2025-07-231.56%栖霞一二级80#1.5%洛川半商品70#1.20%静宁纸袋75#0.53%沂源纸袋70#1.48%万荣纸加膜75#0.27%盘面利润1.14%交割理论价格-151.72%主力基差17.50%-15.44%