登录
注册
个人信息
我的订单
我的报告豆
我的优惠券
我的笔记
我的阅读
我的收藏
我的下载
我的上传
我的订阅
在线客服
退出登录
回到首页
AI
搜索
发现报告
发现数据
发现专题
专题报告
专题百科
研选报告
定制报告
VIP
权益
付费社群
发现一下
行业研究
公司研究
宏观策略
财报
招股书
会议纪要
Token
低空经济
十五五
AIGC
大模型
当前位置:首页
/
其他报告
/
报告详情
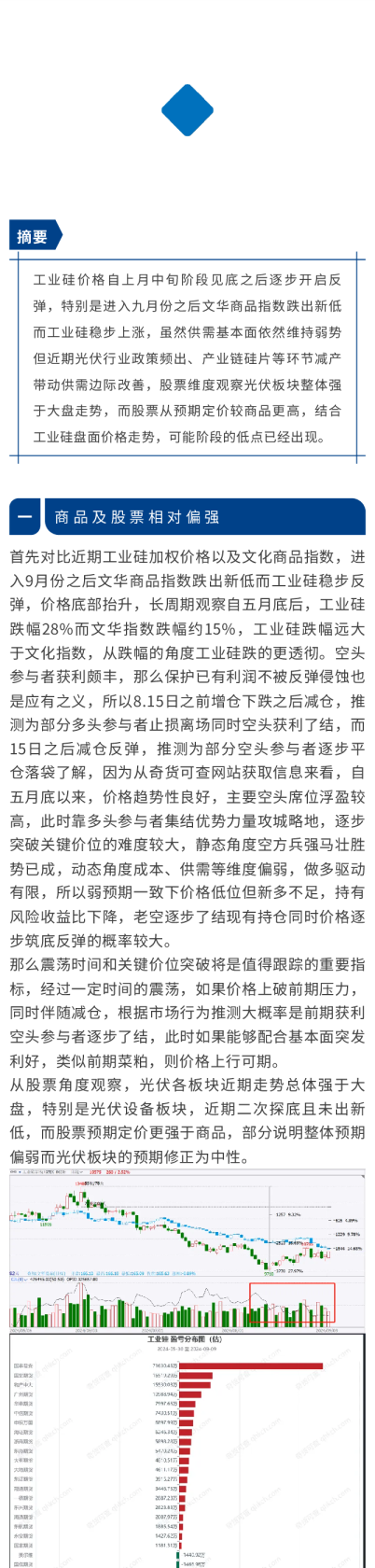
市场聚焦:7月策略会曙光初现多晶硅工业硅
2025-07-10
中粮期货
M.凯
你可能感兴趣
【市场聚焦】工业硅:曙光初现
null
中粮期货
2024-12-02
市场聚焦工业硅:曙光初现
null
中粮期货
2024-09-10
【市场聚焦】尿素:曙光初现
null
中粮期货
2025-02-20
【中信建投策略】市场点评:阶段底部区域,危机缓和曙光初现,等待一
null
未知机构
2022-03-09
策略深度:市场正在起变化,曙光初现
null
财富证券
2018-09-03
2025年宏观经济与大类资产报告:曙光初现阴霾散 长风破浪会有时
null
恒泰期货
2024-12-18
工业硅/多晶硅周度报告:工业硅减产初现,多晶硅报价坚挺
null
东证期货
2025-01-05
双特异性抗体行业深度报告:曙光初现的抗体V2.0,聚焦肿瘤领域
医药生物
太平洋证券
2020-10-18
新能源期权早报:碳酸锂、多晶硅与工业硅市场数据与策略建议
null
五矿期货
2026-05-18
工业硅-多晶硅周报:工业硅:周内增量明显,关注复产兑现 多晶硅:聚焦政策执行,关注情绪分化回落
null
国联期货
2025-07-28