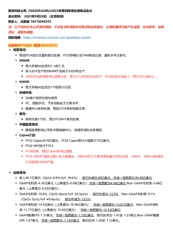
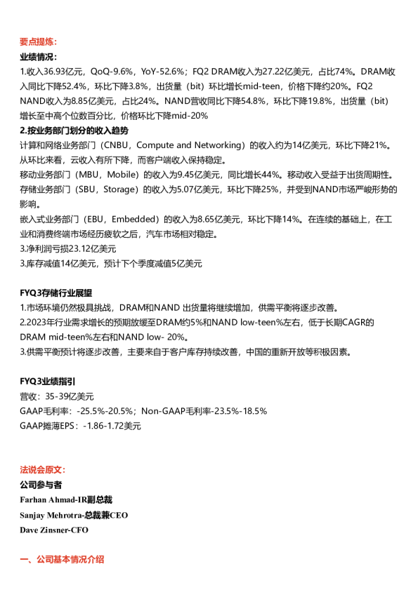
AI智能总结
季度业绩回顾半导体 (52)(36)(20)(3)13(%)来源:标准普尔关键数据分享性能目标价格(美元)收盘价(美元,截至6月25日)潜在的上限 -/+ (%)市值(百万美元)6m平均每日价值(百万美元)52周价格区间(美元)BVPS(美元)美光标普50006-2410月24日02-25分析师朴迪·何SAC编号S0570523020002purdyho@htsc.comSFC编号ASI353+(852) 3658 6000评分(维持):购买目标价格(美元):170.00 61.54-143.4106-25 2023202415,54025,11136,097+/-%(49.48)61.5943.75(5,833)778.008,341+/-%(167.15)(113.34)972.10(4,862)1,4728,941+/-%(155.97)(130.28)507.40(4.35)1.328.00(29.25)96.6115.913.223.152.79(10.34)3.3018.6274.2416.817.70来源:公司公告,华泰研究估计重申买入;PT上调至170美元,基于3.0x 2026年预期市净率本报告必须阅读,其中包含位于报告末尾的重要披露和分析师认证。2025E财务报表YE 31 Aug收入(百万美元)净利润(百万美元)调整后净利润(百万美元)调整后每股收益(稀释,美元)调整后的市盈率 (x)PB(x)调整后的净资产收益率(%)EV EBITDA (x)我们相信,2025年,存储行业正进入一个新的周期,由人工智能加速器和应用的日益普及所推动。虽然HBM是这些人工智能加速器的一个关键组件,但它已经占美光收入的17%的显著份额,并且,依我们之见,是其在增长的一个主要催化剂。因此,我们相信美光的估值即将超越其历史高点。我们重申买入评级。我们将2026财年预期每股净资产上调1.5%至56.5美元,并将2026财年预期市净率切换至3.0倍,从之前3.2倍2025财年预期市净率,将目标价上调至170美元从144美元。风险:技术采纳缓慢、中美贸易紧张关系、芯片需求低于市场预期。 45,41746,25925.821.8512,38712,80348.513.3612,98713,40345.253.2111.6211.9910.9510.612.251.8822.7719.305.925.302026E2027E 18.3911.906.696.0412.7810.47图2:美光科技的对比估值(数据截至2025年6月25日)盈利预测和公司估值来源:公司公告,彭博,华泰研究本报告必须阅读,其中包含位于报告末尾的重要披露和分析师认证。图1:美光公司——2014年、2018年和2021年的前瞻市盈率和TTM市盈率2025E2026E自2014年以来,美光公司的估值经历了三次峰值,受益于移动互联网渗透(2014年2.8倍前瞻市净率,3.7倍TTM市净率)、云计算趋势和加密货币浪潮带来的服务器需求(2018年1.7倍前瞻市净率,3.1倍TTM市净率),以及疫情期间远程办公需求短期内反弹(2021年2.0倍前瞻市净率,2.65倍TTM市净率)。在我们看来,内存行业将在2025年进入新一轮上行周期,由AI浪潮和AI应用率的提升驱动。对于2025财年第三季度,HBM占美光收入的约17%,成为美光增长的主要催化剂。因此,我们相信美光的估值有望超越历史高点。我们重申我们的买入评级。我们将FY25的收入/净利润预测上调1/3%。考虑到HBM的收入贡献和市场份额在FY26可能进一步改善,我们将估值改为3.0x FY26E市净率,从之前的3.2x FY25E市净率,将目标价上调至170美元,从144美元。 39.724.033.172.852.742.231.815.392.412.071.832.001.521.199.151.131.071.011.000.930.86PBPEPS2027E2025E2026E2027E2025E2026E2027E 完整财务报表利润表本报告必须阅读,其中包含位于报告末尾的重要披露和分析师认证。估值资产负债表来源:公司公告YE 31 Aug (USDmn)收入已售商品成本毛利率销售和分销成本管理费用其他收入/支出财务成本-净关联公司的损益占比较所得税前利润所得税费用少数股东权益/其他净利润非通用会计准则调整调整后净利润折扣和摊销EBITDAEPS(美元,基本)YE 31 Aug (USDmn)库存账户和应收账款现金及现金等价物其他流动资产总流动资产固定资产无形资产其他非流动资产总非流动资产总资产应付账款短期贷款其他负债总流动负债利息银行借款其他长期负债总非流动负债股权储备/其他项目股东权益少数股东权益总权益YE 31 Aug (x)PEPB调整后市盈率(x)调整后净资产收益率电动汽车EBITDA股息率(%)自由现金流收益率(%) 免责声明本报告必须阅读,其中包含位于报告末尾的重要披露和分析师认证。分析师认证通用免责声明和披露hfhl不是美国金融业监管局(“finra”)的会员公司,并且hfhl的研究分析师没有在finra注册/获得研究分析师的资格。此处所含的观点、评估和预测仅反映发布时的观点和判断。华泰可能在不同时间发布包含与此处所述不一致的观点、评估和预测的研究报告。此处所指的证券或投资工具的价格、价值及投资回报可能会波动。过往业绩并非未来业绩的指引,未来回报不予保证,原始本金可能遭受损失。华泰不作保证本报告中的信息将保持最新。本报告中包含的信息可能会未经通知由华泰进行修改,投资者应在必要时关注此类更新或修改。本报告的版权由HFHL独家拥有。任何组织或个人均不得以任何方式侵犯HFHL的版权,例如复制、转载、出版、引用或未经HFHL书面同意将(全部或部分)重新分发给他方。HFHL同意引用或分发时,应在允许的范围内使用,并在分发前获得独立的当地建议以确保符合适用法律法规,并注明来源为“华泰香港研究”。不得对本报告的原始意图做出任何参考、删除或修改。HFHL保留对相关侵权行为采取法律行动的权利。本报告中使用的所有商标、服务商标和标记均为HFHL的商标、服务商标和标记。本报告基于HFHL认为可靠且公开的信息,但HFHL及其关联公司(以下简称“华泰”)对上述信息的准确性或完整性不作任何保证。本研究报告由华泰金融控股(香港)有限公司(以下简称“HFHL”)编制。本报告中所有信息严格保密,仅限接收方知晓。本报告专为HFHL、其客户及相关公司使用。任何其他人仅凭收到本报告并不能被视为公司的客户。尽管华泰已尽最大努力确保此处包含的内容客观公正,但本报告中所述观点、结论和建议仅供参考,不构成任何证券或金融工具的买入或卖出报价或要约,且在任何此类报价或要约构成非法的司法管辖区均然如此。此类观点和建议并非旨在提供个人投资建议,且未考虑任何特定个人的具体投资目标、财务状况和特殊需求。投资者应充分考虑其自身具体情况,充分理解和运用本报告内容,该内容不应被视为做出投资决策的唯一依据。华泰及本报告的作者在任何情况下均不对因使用或依赖本报告或其内容而产生的任何直接、间接或后果性损失或损害承担任何责任。任何书面或口头承诺分享任何证券投资的收益或损失的任何形式均视为无效。华泰以及本报告的作者,据其所知,对于本报告中提到的证券或投资工具没有法律上禁止的利益。华泰可在适用法律允许的范围内,持有本报告中提到的公司发行的证券头寸或进行交易,并且也可能会为这些公司提供投资银行业务、财务顾问或其他相关金融服务或向其招揽业务。除非另有说明,本报告中引用的数据代表过去业绩,不应作为未来收益的指引。华泰不承诺或保证任何未来收益将得以实现。报告中的预测基于相应的假设,任何假设的变化都可能显著影响预测收益。根据不同的假设、标准或采用不同的分析方法,华泰的销售人员、交易员或其他专业人士可能,以口头或书面形式,表达与本报告意见和建议不一致的市场评论和/或交易观点。华泰没有义务更新本报告。华泰的资产管理、自营及其他投资服务部门可独立作出与本报告所表达的意见或建议不一致的投资决策。投资者应考虑到华泰和/或其相关人员可能存在潜在的利益冲突,可能影响本报告中意见的客观性。投资者不应将本报告作为其投资或其他决策的唯一依据。关于此的具体披露见本报告末尾。本报告不针对任何地区、国家或其他司法管辖区的任何机构或个人投资者,因发出、发布或使用本报告,华泰可能违反当地法律或法规;或使华泰受相关法律或法规的约束。我/我们,何柏诚,特此证明本报告中表达的观点准确地反映了分析师(们)对相关证券或发行人的个人观点;并且分析师(们)的任何部分薪酬,过去、现在或将来,与报告中包含的具体建议或观点无直接或间接关系。 5 重要香港监管披露重要美国监管披露新加坡中国,香港本报告必须阅读,其中包含位于报告末尾的重要披露和分析师认证。美国• 华泰证券股份有限公司、其子公司和/或其关联公司,和/或其官员、董事和雇员可能,在不违反适用法律允许的范围内,在任何报告中提到的证券(或任何相关投资)中持有头寸,并可能不时增加或处置任何此类证券(或投资)。因此,投资者应注意可能存在利益冲突。• HFHL没有聘请或关联任何个人为其研究覆盖下的任何公司或发行人的官员。•请参阅HFHL网站上的重要披露 https://www.htsc.com.hk/stock_disclosure 请在以下部分查看其他重要披露“重要美国监管披露”.• 本报告的主题可能包括受美国总统行政令约束的实体,该行政令限制了美国个人投资特定公司的能力,这些公司现由美国财政部海外资产控制办公室(OFAC)称为中国军工复合体公司(CMIC)。本报告中包含的分析、意见和建议仅供参考,不构成买卖证券的要约或招揽,也不旨在促进证券的购买或销售。任何“美国人士”,定义为由美国公民、永久居民外国人、根据美国或美国任何司法管辖区的法律组建的实体(包括外国分支机构),或位于美国的任何人士,应充分考虑其自身具体情况,不应直接或间接投资任何形式的中国军工复合体公司(CMIC)的公开交易证券或其衍生证券,并将其用作投资机会。对于受美国总统行政令限制的本主题公司任何与证券相关的交易,华泰证券股份有限公司、其子公司、华泰证券(美国)股份有限公司或华泰金融控股(香港)有限公司,以及本报告的作者,均不应对使用本报告中包含的信息所导致的任何后果承担任何法律责任。• 庞迪·何及其关联方并非本研究报告所述证券或发行人的官员、董事或顾问。分析师及其关联方与本研究报告所述证券或发行人没有任何财务利益关系。根据这些披露的目的,术语“关联方”包括根据FINRA定义的证券分析师的家庭成员。分析师的报酬基于华泰证券股份有限公司的整体收入和盈利能力,包括其投资银行业务产生的收入。在香港,该研究报告由HFHL编制和分发,HFHL受香港证券及期货事务监察委员会监管,是华泰国际金融控股有限公司(华泰国际金融控股有限公司)的全资子公司,而华泰国际金融控股有限公司是华泰证券有限公司的全资子公司,华泰证券有限公司是依据中华人民共和国公司法注册成立的股份有限公司,其中国企业名称为“华泰证券股份有限公司”。该研究报告仅限于香港证券及期货条例及其附属法规中定义的机构及专业投资者使用。香港接收该研究报告的机构可就与此研究有关或由此研究引起的任何事项联系HFHL。在美国,本研究报告仅分发给符合美国监管要求的中信证券(美国)有限公司,该公司是一家注册的证券商和FINRA成员。中信证券(美国)有限公司根据1934年美国证券交易法第15a-6条的规定,对本研究报告的内容负责。中信证券(美国)有限公司的附属分析师未在FINRA注册/具备研究分析师资格,可能不是中信证券(美国)有限公司的关联人士,因此可能不受FINRA关于与标的公司沟通、公开露面以及分析师持有证券交易的限制性规定约束。中信证券(美国)有限公司是华泰国际金融控股有限公司(华泰国际金融控股有限公司)的全资子公司,而华泰国际金融控股有限公司是华泰证