核心观点与行情研判
国债期货早盘持续上行,表现偏强,午后因消息扰动价格一度跳水,随后修复并收涨。长端表现相对更强,TS、TF主力合约收平,其余合约均收涨。资金利率继续下行,央行公开市场净投放1738亿,DR001向下突破1.4%至1.35%,同业存单利率回落,显示流动性转好。债市情绪受大行买短债及央行重启购债预期提振,但短债表现相对偏弱,若延续此结构,长端高度或受影响。
关键数据与市场动态
- 资金利率:DR001、DR007、DR014均下行,DR001成交额减少,显示资金面宽松。
- 公开市场操作:央行净投放1738亿,无逆回购到期。
- 中美经贸谈判:午后传言达成协议致价格跳水,后证伪。短期内20%芬太尼削减可能性较大,完全删除概率低,市场对利好反应逐渐钝化,或偏向利空出尽。
- 国债收益率:10年期国债收益率2.25%,30年期2.5%,7Y-2Y利差7bp。
- 美债走势:10年期美债收益率3.45%,美中利差3个月为-6bp。
行情结构与持仓分析
- 国债期货合约:TS主力合约102.448,TF主力合约106.125,T主力合约108.91,TL主力合约119.72。TS、TF基差分别-0.0733、-0.0287,T、TL基差分别为0.2587、0.5255。
- 持仓变化:TS、TF、T、TL主力合约持仓分别为121727、169870、203694、117782手,较上周分别增加5、78、114、352手。
资金分层与成交分析
- 交易所资金价格:GC001、GC007加权平均利率下行。
- 资金分层:R-DR 7天(5DMA)为50bp,显示短期资金成本回落。
- 银行间资金成交:DR001成交量25320.45亿元,R001成交量201.63亿元。
结论
债市情绪受流动性宽松及政策预期提振,但短端表现相对疲软,需关注结构性行情。中美谈判短期利好有限,市场或进入利空出尽阶段。建议继续持有,关注短端表现。
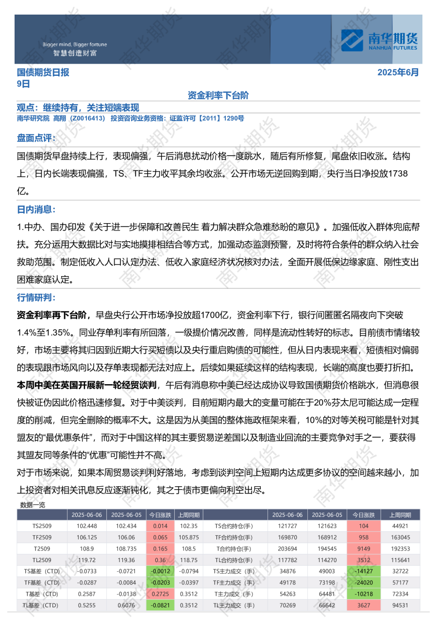
2025年6月上周同期4492116304519235311564132722571777233494531
资金利率下台阶上周同期102.35TS合约持仓(手)105.875TF合约持仓(手)108.5T合约持仓(手)118.75TL合约持仓(手)-0.0794TS主力成交(手)-0.0397TF主力成交(手)0.3512T主力成交(手)0.3512TL主力成交(手)
2025-06-062025-06-05今日涨跌102.448102.4340.014106.125106.060.065108.9108.7350.165119.72119.360.36-0.0733-0.0721-0.0012-0.0287-0.0084-0.02030.2587-0.01380.27250.52550.6076-0.0821
2025-06-062025-06-05今日涨跌121727121623104169870168912958203694194545914911778211427035123487649003-141274917873198-240205426364481-1021870269666423627