登录
注册
回到首页
AI
搜索
发现报告
发现数据
发现专题
研选报告
定制报告
VIP
权益
发现大使
发现一下
行业研究
公司研究
宏观策略
财报
招股书
会议纪要
中央经济工作会议
低空经济
DeepSeek
AIGC
智能驾驶
大模型
当前位置:首页
/
其他报告
/
报告详情
地缘政治紧张 原油上行势如破竹
2017-04-07
兴业投资
温***
你可能感兴趣
原油日报:地缘政治紧张,油价震荡上行
中财期货
2019-05-16
迈科期货早评:地缘政治紧张,欧美原油期价上涨
迈科期货
2019-06-17
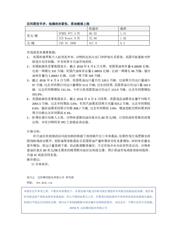
早评:地缘政治紧张,原油继续上涨
迈科期货
2018-04-12
原油早报:地缘政治冲突激烈,原油供应日趋紧张
浙商期货
2011-02-21
原油产业链早报:油市紧张情绪升级,上行动能犹存
信达期货
2019-04-25