登录
注册
回到首页
AI
搜索
发现报告
发现数据
发现专题
研选报告
定制报告
VIP
权益
发现大使
发现一下
行业研究
公司研究
宏观策略
财报
招股书
会议纪要
中央经济工作会议
低空经济
DeepSeek
AIGC
智能驾驶
大模型
当前位置:首页
/
其他报告
/
报告详情
早评:地缘政治紧张,原油继续上涨
2018-04-12
张巧云
迈科期货
望***
你可能感兴趣
迈科期货早评:地缘政治紧张,欧美原油期价上涨
迈科期货
2019-06-17
早评:受地缘政治影响,欧美原油期价继续上涨
迈科期货
2019-05-16
早评:地缘政治及原油库存下降支撑,原油继续上涨
迈科期货
2018-02-26
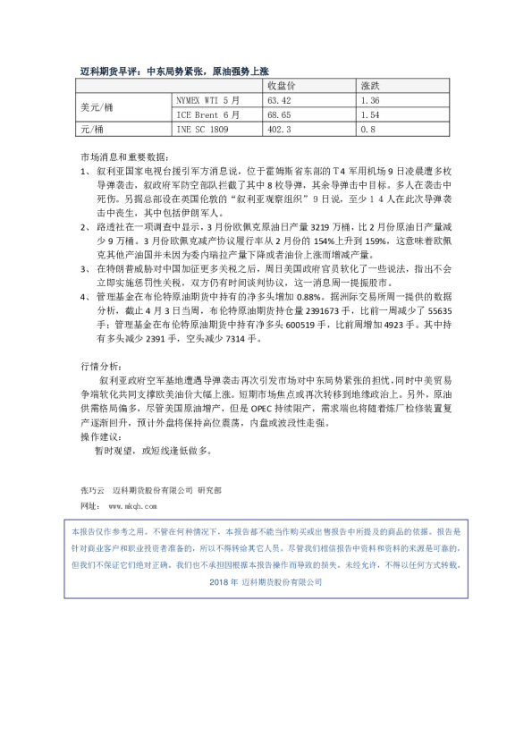
早评:中东局势紧张,原油强势上涨
迈科期货
2018-04-11
早评:伊朗局势紧张,欧美原油上涨
迈科期货
2019-07-08